Suppr超能文献

高迁移率族蛋白 B1 的抑制作用通过 TLR4 和 NF-κB 信号通路依赖于白细胞介素 6 ,减少氧葡萄糖剥夺和复氧后大鼠脊髓星形胶质细胞肿胀和水通道蛋白 4 的表达。

Inhibition of HMGB1 reduces rat spinal cord astrocytic swelling and AQP4 expression after oxygen-glucose deprivation and reoxygenation via TLR4 and NF-κB signaling in an IL-6-dependent manner.

机构信息

Department of Orthopedics, Shanxi Academy of Medical Sciences, Shanxi Da Yi Hospital, Shanxi Da Yi Hospital affiliated to Shanxi Medical University, Taiyuan, 030032, China.

Department of Neurology, Second Hospital of Shanxi Medical University, Shanxi Medical University, Taiyuan, 030001, China.

出版信息

J Neuroinflammation. 2017 Nov 25;14(1):231. doi: 10.1186/s12974-017-1008-1.

Abstract

BACKGROUND

Spinal cord astrocyte swelling is an important component to spinal cord edema and is associated with poor functional recovery as well as therapeutic resistance after spinal cord injury (SCI). High mobility group box-1 (HMGB1) is a mediator of inflammatory responses in the central nervous system and plays a critical role after SCI. Given this, we sought to identify both the role and underlying mechanisms of HMGB1 in cellular swelling and aquaporin 4 (AQP4) expression in cultured rat spinal cord astrocytes after oxygen-glucose deprivation/reoxygenation (OGD/R).

METHODS

The post-natal day 1-2 Sprague-Dawley rat spinal cord astrocytes were cultured in vitro, and the OGD/R model was induced. We first investigated the effects of OGD/R on spinal cord astrocytic swelling and HMGB1 and AQP4 expression, as well as HMGB1 release. We then studied the effects of HMGB1 inhibition on cellular swelling, HMGB1 and AQP4 expression, and HMGB1 release. The roles of both toll-like receptor 4 (TLR4)/nuclear factor-kappa B (NF-κB) signaling pathway and interleukin-6 (IL-6) in reducing cellular swelling resulting from HMGB1 inhibition in spinal cord astrocytes after OGD/R were studied. Intergroup data were compared using one-way analysis of variance (ANOVA) followed by Dunnett's test.

RESULTS

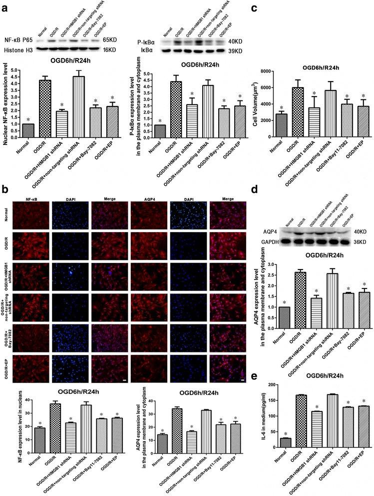
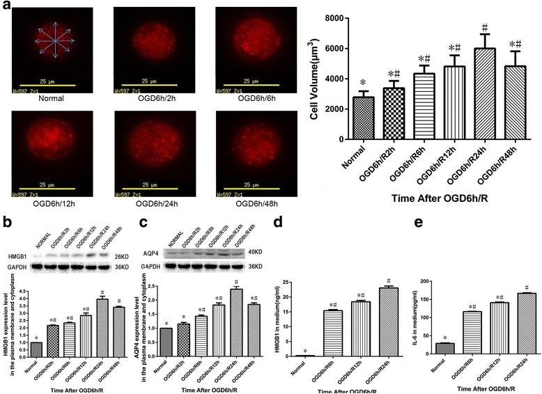
The OGD/R increased spinal cord astrocytic swelling and HMGB1 and AQP4 expression, as well as HMGB1 release. Inhibition of HMGB1 using either HMGB1 shRNA or ethyl pyruvate resulted in reduced cellular volume, mitochondrial and endoplasmic reticulum swelling, and lysosome number and decreased upregulation of both HMGB1 and AQP4 in spinal cord astrocytes, as well as HMGB1 release. The HMGB1 effects on spinal cord astrocytic swelling and AQP4 upregulation after OGD/R were mediated-at least in part-via activation of TLR4, myeloid differentiation primary response gene 88 (MyD88), and NF-κB. These activation effects can be repressed by TLR4 inhibition using CLI-095 or C34, or by NF-κB inhibition using BAY 11-7082. Furthermore, either OGD/R or HMGB1 inhibition resulted in changes in IL-6 release. IL-6 was also shown to mediate AQP4 expression in spinal cord astrocytes.

CONCLUSIONS

HMGB1 upregulates AQP4 expression and promotes cell swelling in cultured spinal cord astrocytes after OGD/R, which is mediated through HMGB1/TLR4/MyD88/NF-κB signaling and in an IL-6-dependent manner.

摘要

背景

脊髓星形胶质细胞肿胀是脊髓水肿的一个重要组成部分,与脊髓损伤(SCI)后的功能恢复不良以及治疗抵抗有关。高迁移率族蛋白 B1(HMGB1)是中枢神经系统炎症反应的介质,在 SCI 后发挥关键作用。鉴于此,我们试图确定 HMGB1 在培养的大鼠脊髓星形胶质细胞氧葡萄糖剥夺/复氧(OGD/R)后细胞肿胀和水通道蛋白 4(AQP4)表达中的作用及其潜在机制。

方法

原代培养 1-2 天的 Sprague-Dawley 大鼠脊髓星形胶质细胞,诱导 OGD/R 模型。我们首先研究了 OGD/R 对脊髓星形胶质细胞肿胀以及 HMGB1 和 AQP4 表达和 HMGB1 释放的影响。然后,我们研究了 HMGB1 抑制对细胞肿胀、HMGB1 和 AQP4 表达以及 HMGB1 释放的影响。研究了 TLR4/NF-κB 信号通路和白细胞介素 6(IL-6)在抑制 OGD/R 后 HMGB1 抑制引起的脊髓星形胶质细胞肿胀中的作用。采用单因素方差分析(ANOVA),随后采用 Dunnett 检验对组间数据进行比较。

结果

OGD/R 增加了脊髓星形胶质细胞肿胀、HMGB1 和 AQP4 表达以及 HMGB1 释放。使用 HMGB1 shRNA 或乙基丙酮酸抑制 HMGB1 导致细胞体积减小、线粒体和内质网肿胀以及溶酶体数量减少,同时降低了 OGD/R 后脊髓星形胶质细胞中 HMGB1 和 AQP4 的上调以及 HMGB1 的释放。HMGB1 对 OGD/R 后脊髓星形胶质细胞肿胀和 AQP4 上调的影响至少部分是通过激活 TLR4、髓样分化初级反应基因 88(MyD88)和 NF-κB 介导的。这些激活作用可以通过使用 CLI-095 或 C34 抑制 TLR4 或使用 BAY 11-7082 抑制 NF-κB 来抑制。此外,OGD/R 或 HMGB1 抑制均导致 IL-6 释放的变化。IL-6 也被证明可以介导脊髓星形胶质细胞中 AQP4 的表达。

结论

HMGB1 在 OGD/R 后上调培养的脊髓星形胶质细胞中 AQP4 的表达并促进细胞肿胀,这是通过 HMGB1/TLR4/MyD88/NF-κB 信号传导和 IL-6 依赖性方式介导的。

https://cdn.ncbi.nlm.nih.gov/pmc/blobs/f20f/5702193/85de0256dcd3/12974_2017_1008_Fig1_HTML.jpg

文献AI研究员

20分钟写一篇综述,助力文献阅读效率提升50倍。

立即体验

用中文搜PubMed

大模型驱动的PubMed中文搜索引擎

马上搜索

文档翻译

学术文献翻译模型,支持多种主流文档格式。

立即体验