Suppr超能文献

黄芩素通过抑制 TLR4/MyD88 信号级联和 NLRP3 炎性体激活来改善 TNBS 诱导的结肠炎小鼠模型。

Baicalein ameliorates TNBS-induced colitis by suppressing TLR4/MyD88 signaling cascade and NLRP3 inflammasome activation in mice.

机构信息

Shanghai Key Laboratory of Formulated Chinese Medicines, Institute of Chinese Materia Medica, Shanghai University of Traditional Chinese Medicine, Shanghai, 201203, China.

Departments of Medicine and Genetics, Albert Einstein College of Medicine, Bronx, New York, 10461, USA.

出版信息

Sci Rep. 2017 Nov 27;7(1):16374. doi: 10.1038/s41598-017-12562-6.

Abstract

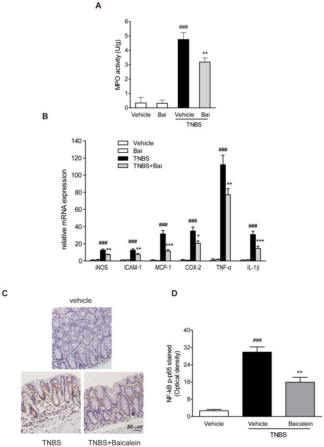
Baicalein (5,6,7-trihydroxyflavone), a predominant bioactive component isolated from the root of Scutellaria baicalensis Georgi, has established potent anti-inflammatory activity via multi-targeted mechanisms. However, little is known about the effect of baicalein on 2,4,6-trinitrobenzene sulfonic acid (TNBS)-induced colitis, which shares pathology related to human Crohn's disease (CD). The present study demonstrated that baicalein alleviated the severity of TNBS-induced colitis in mice by decreasing the activity of myeloperoxidase (MPO) and the expression of pro-inflammatory mediators. The decline in the activation of nuclear factor-kappa B (NF-κB) and p38 mitogen-activated protein kinase (MAPK) correlated with a decrease in the expression of mucosal toll-like receptor 4 (TLR4) and its adaptor myeloid differentiation factor 88 (MyD88). In vitro, baicalein down-regulated the TLR4/MyD88 signaling cascades (NF-κB and MAPKs) in lipopolysaccharide (LPS)-stimulated macrophages. At the upstream level, baicalein bound to the hydrophobic region of the myeloid differentiation protein-2 (MD-2) pocket and inhibited the formation of the LPS-induced MD-2/TLR4 complex. Furthermore, baicalein reduced NOD-like receptor 3 (NLRP3) inflammasome activation and downstream interleukin-1β expression in a dose-dependent manner. Our study provided evidence for the first time that baicalein attenuated TNBS-induced colitis, at least in part, via inhibition of TLR4/MyD88 signaling cascade as well as inactivation of NLRP3 inflammasome.

摘要

黄芩素(5,6,7-三羟基黄酮)是从黄芩根中分离得到的主要生物活性成分,通过多靶点机制确立了强大的抗炎活性。然而,关于黄芩素对 2,4,6-三硝基苯磺酸(TNBS)诱导的结肠炎的影响知之甚少,这种结肠炎与人类克罗恩病(CD)的病理学相关。本研究表明,黄芩素通过降低髓过氧化物酶(MPO)活性和促炎介质的表达,减轻了 TNBS 诱导的结肠炎小鼠的严重程度。核因子-κB(NF-κB)和 p38 丝裂原活化蛋白激酶(MAPK)的活性下降与黏膜 Toll 样受体 4(TLR4)及其衔接子髓样分化因子 88(MyD88)表达下降相关。在体外,黄芩素下调了脂多糖(LPS)刺激的巨噬细胞中的 TLR4/MyD88 信号转导通路(NF-κB 和 MAPKs)。在上游水平,黄芩素结合髓样分化蛋白-2(MD-2)口袋的疏水区,抑制 LPS 诱导的 MD-2/TLR4 复合物的形成。此外,黄芩素以剂量依赖性方式降低 NOD 样受体 3(NLRP3)炎性小体的激活和下游白细胞介素-1β的表达。本研究首次提供证据表明,黄芩素通过抑制 TLR4/MyD88 信号转导级联以及失活 NLRP3 炎性小体,至少部分减轻了 TNBS 诱导的结肠炎。

https://cdn.ncbi.nlm.nih.gov/pmc/blobs/c085/5703971/4f6902fbc2ca/41598_2017_12562_Fig1_HTML.jpg

文献AI研究员

20分钟写一篇综述,助力文献阅读效率提升50倍。

立即体验

用中文搜PubMed

大模型驱动的PubMed中文搜索引擎

马上搜索

文档翻译

学术文献翻译模型,支持多种主流文档格式。

立即体验