Suppr超能文献

恶性疟原虫的RIFIN通过抑制性受体实现免疫逃逸

Immune evasion of Plasmodium falciparum by RIFIN via inhibitory receptors.

作者信息

Saito Fumiji, Hirayasu Kouyuki, Satoh Takeshi, Wang Christian W, Lusingu John, Arimori Takao, Shida Kyoko, Palacpac Nirianne Marie Q, Itagaki Sawako, Iwanaga Shiroh, Takashima Eizo, Tsuboi Takafumi, Kohyama Masako, Suenaga Tadahiro, Colonna Marco, Takagi Junichi, Lavstsen Thomas, Horii Toshihiro, Arase Hisashi

机构信息

Department of Immunochemistry, Research Institute for Microbial Diseases, Osaka University, Suita, Osaka 565-0871, Japan.

Laboratory of Immunochemistry, WPI Immunology Frontier Research Centre, Osaka University, Suita, Osaka 565-0871, Japan.

出版信息

Nature. 2017 Dec 7;552(7683):101-105. doi: 10.1038/nature24994. Epub 2017 Nov 29.

Abstract

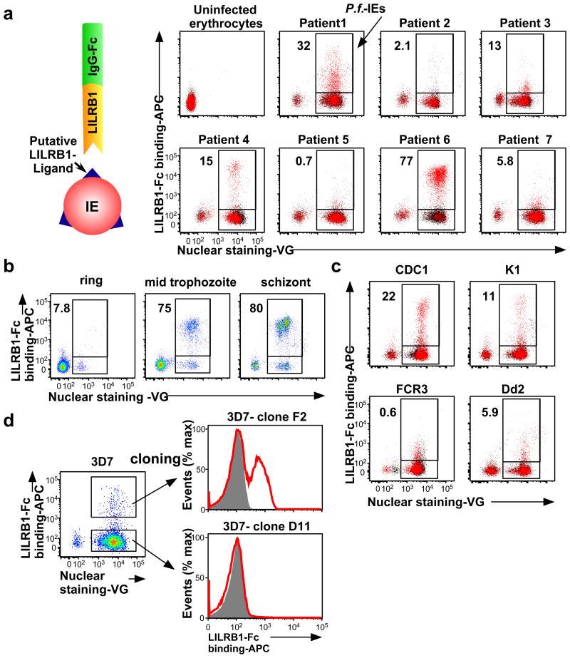
Malaria is among the most serious infectious diseases affecting humans, accounting for approximately half a million deaths each year. Plasmodium falciparum causes most life-threatening cases of malaria. Acquired immunity to malaria is inefficient, even after repeated exposure to P. falciparum, but the immune regulatory mechanisms used by P. falciparum remain largely unknown. Here we show that P. falciparum uses immune inhibitory receptors to achieve immune evasion. RIFIN proteins are products of a polymorphic multigene family comprising approximately 150-200 genes per parasite genome that are expressed on the surface of infected erythrocytes. We found that a subset of RIFINs binds to either leucocyte immunoglobulin-like receptor B1 (LILRB1) or leucocyte-associated immunoglobulin-like receptor 1 (LAIR1). LILRB1-binding RIFINs inhibit activation of LILRB1-expressing B cells and natural killer (NK) cells. Furthermore, P. falciparum-infected erythrocytes isolated from patients with severe malaria were more likely to interact with LILRB1 than erythrocytes from patients with non-severe malaria, although an extended study with larger sample sizes is required to confirm this finding. Our results suggest that P. falciparum has acquired multiple RIFINs to evade the host immune system by targeting immune inhibitory receptors.

摘要

疟疾是影响人类的最严重传染病之一,每年导致约50万人死亡。恶性疟原虫导致大多数危及生命的疟疾病例。即使反复接触恶性疟原虫,人体对疟疾获得性免疫也是低效的,但其免疫调节机制仍不清楚。我们的研究显示,恶性疟原虫利用免疫抑制受体实现免疫逃逸。RIFIN蛋白是一个多态性多基因家族的产物,每个寄生虫基因组大约有150-200个基因,在受感染红细胞表面表达。我们发现,一部分RIFIN蛋白可与白细胞免疫球蛋白样受体B1(LILRB1)或白细胞相关免疫球蛋白样受体1(LAIR1)结合。与LILRB1结合的RIFIN蛋白可抑制表达LILRB1的B细胞和自然杀伤(NK)细胞的激活。此外,从重症疟疾患者体内分离出的受恶性疟原虫感染的红细胞,比非重症疟疾患者的红细胞更有可能与LILRB1相互作用,不过需要更大样本量的进一步研究来证实这一发现。我们的结果表明,恶性疟原虫通过靶向免疫抑制受体获得了多种RIFIN蛋白,以逃避宿主免疫系统。

https://cdn.ncbi.nlm.nih.gov/pmc/blobs/80b9/5748893/b016b2eead13/nihms917788f1.jpg

文献AI研究员

20分钟写一篇综述,助力文献阅读效率提升50倍。

立即体验

用中文搜PubMed

大模型驱动的PubMed中文搜索引擎

马上搜索

文档翻译

学术文献翻译模型,支持多种主流文档格式。

立即体验