Suppr超能文献

通过不同的TCR亲和力介导机制对肿瘤重定向CD8 T细胞中最佳TCR信号进行微调

Fine-Tuning of Optimal TCR Signaling in Tumor-Redirected CD8 T Cells by Distinct TCR Affinity-Mediated Mechanisms.

作者信息

Presotto Danilo, Erdes Efe, Duong Minh Ngoc, Allard Mathilde, Regamey Pierre-Olivier, Quadroni Manfredo, Doucey Marie-Agnès, Rufer Nathalie, Hebeisen Michael

机构信息

Department of Oncology, Lausanne University Hospital Center, University of Lausanne, Lausanne, Switzerland.

Protein Analysis Facility, Center for Integrative Genomics, University of Lausanne, Lausanne, Switzerland.

出版信息

Front Immunol. 2017 Nov 15;8:1564. doi: 10.3389/fimmu.2017.01564. eCollection 2017.

Abstract

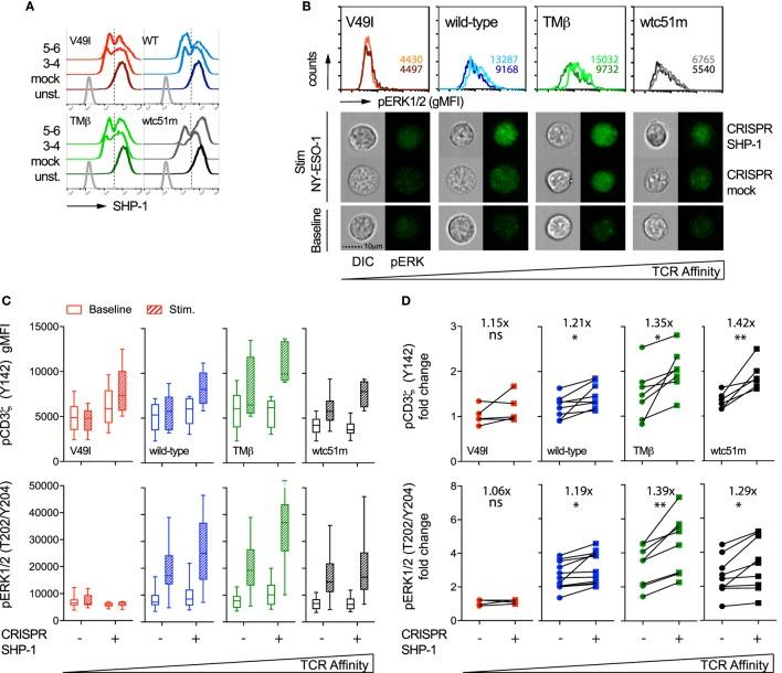
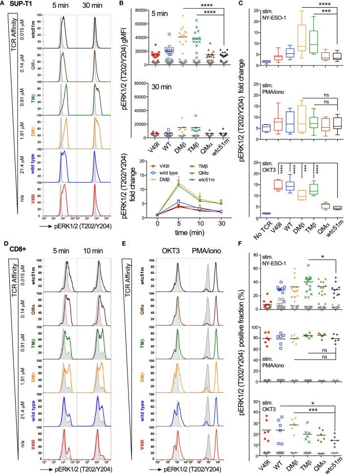
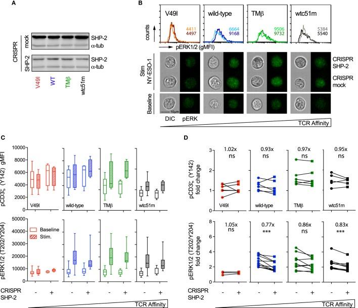
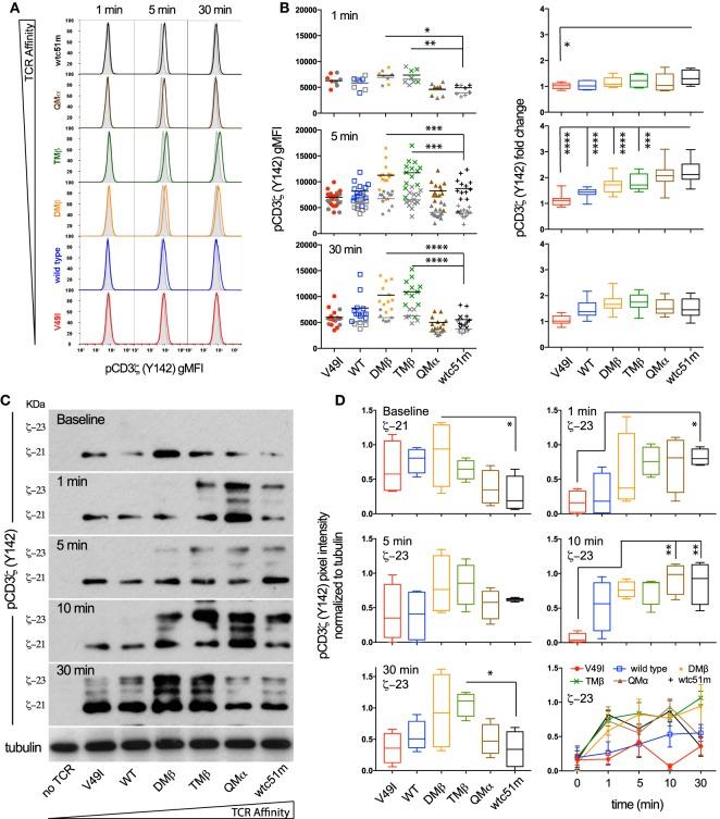
Redirecting CD8 T cell immunity with self/tumor-specific affinity-matured T cell receptors (TCRs) is a promising approach for clinical adoptive T cell therapy, with the aim to improve treatment efficacy. Despite numerous functional-based studies, little is known about the characteristics of TCR signaling (i.e., intensity, duration, and amplification) and the regulatory mechanisms underlying optimal therapeutic T cell responses. Using a panel of human SUP-T1 and primary CD8 T cells engineered with incremental affinity TCRs against the cancer-testis antigen NY-ESO-1, we found that upon activation, T cells with optimal-affinity TCRs generated intense and sustained proximal (CD3ζ, LCK) signals associated with distal (ERK1/2) amplification-gain and increased function. In contrast, in T cells with very high affinity TCRs, signal initiation was rapid and strong yet only transient, resulting in poor MAPK activation and low proliferation potential even at high antigen stimulation dose. Under resting conditions, the levels of surface TCR/CD3ε, CD8β, and CD28 expression and of CD3ζ phosphorylation were significantly reduced in those hyporesponsive cells, suggesting the presence of TCR affinity-related activation thresholds. We also show that SHP phosphatases were involved along the TCR affinity gradient, but displayed spatially distinct regulatory roles. While PTPN6/SHP-1 phosphatase activity controlled TCR signaling initiation and subsequent amplification by counteracting CD3ζ and ERK1/2 phosphorylation, PTPN11/SHP-2 augmented MAPK activation without affecting proximal TCR signaling. Together, our findings indicate that optimal TCR signaling can be finely tuned by TCR affinity-dependent SHP-1 and SHP-2 activity, and this may readily be determined at the TCR/CD3 complex level. We propose that these TCR affinity-associated regulations represent potential protective mechanisms preventing high affinity TCR-mediated autoimmune diseases.

摘要

用具有自身/肿瘤特异性亲和力成熟的T细胞受体(TCR)重定向CD8 T细胞免疫,是临床过继性T细胞治疗的一种有前景的方法,旨在提高治疗效果。尽管有大量基于功能的研究,但对于TCR信号传导的特征(即强度、持续时间和放大作用)以及最佳治疗性T细胞反应的潜在调控机制知之甚少。我们使用一组用针对癌-睾丸抗原NY-ESO-1的递增亲和力TCR工程改造的人SUP-T1和原代CD8 T细胞,发现激活后,具有最佳亲和力TCR的T细胞产生强烈且持续的近端(CD3ζ、LCK)信号,与远端(ERK1/2)放大增加和功能增强相关。相比之下,在具有非常高亲和力TCR的T细胞中,信号起始迅速且强烈,但只是短暂的,即使在高抗原刺激剂量下,也导致MAPK激活不佳和增殖潜力低。在静息条件下,那些反应低下的细胞中表面TCR/CD3ε、CD8β和CD28的表达水平以及CD3ζ磷酸化水平显著降低,表明存在与TCR亲和力相关的激活阈值。我们还表明,SHP磷酸酶沿着TCR亲和力梯度发挥作用,但具有空间上不同的调控作用。虽然PTPN6/SHP-1磷酸酶活性通过抵消CD3ζ和ERK1/2磷酸化来控制TCR信号起始和随后的放大,但PTPN11/SHP-2增强MAPK激活而不影响近端TCR信号传导。总之,我们的研究结果表明,最佳TCR信号传导可通过TCR亲和力依赖性的SHP-1和SHP-2活性进行精细调节,并且这可以在TCR/CD3复合物水平很容易地确定。我们提出,这些与TCR亲和力相关的调节代表了预防高亲和力TCR介导的自身免疫性疾病的潜在保护机制。

https://cdn.ncbi.nlm.nih.gov/pmc/blobs/3e0e/5694758/693ae4b74ecc/fimmu-08-01564-g001.jpg

文献AI研究员

20分钟写一篇综述,助力文献阅读效率提升50倍。

立即体验

用中文搜PubMed

大模型驱动的PubMed中文搜索引擎

马上搜索

文档翻译

学术文献翻译模型,支持多种主流文档格式。

立即体验