Suppr超能文献

3p14.2 肿瘤抑制因子 ADAMTS9 被启动子 CpG 甲基化失活,并抑制乳腺癌中的肿瘤细胞生长。

The 3p14.2 tumour suppressor ADAMTS9 is inactivated by promoter CpG methylation and inhibits tumour cell growth in breast cancer.

机构信息

Chongqing Key Laboratory of Molecular Oncology and Epigenetics, The First Affiliated Hospital of Chongqing Medical University, Chongqing, China.

The Second people's hospital of JingDe Zhen, Jiangxi, China.

出版信息

J Cell Mol Med. 2018 Feb;22(2):1257-1271. doi: 10.1111/jcmm.13404. Epub 2017 Nov 29.

Abstract

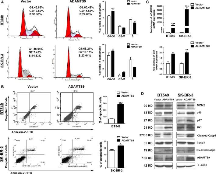
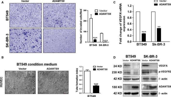
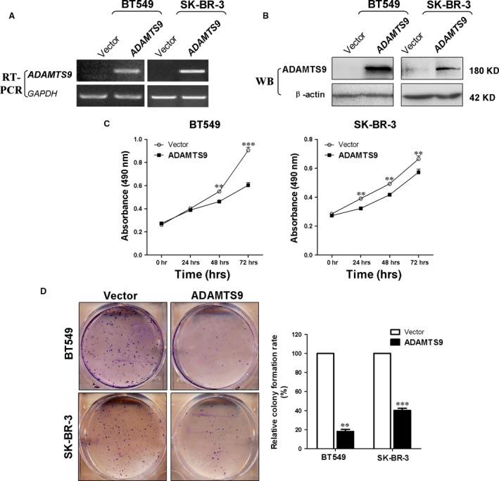
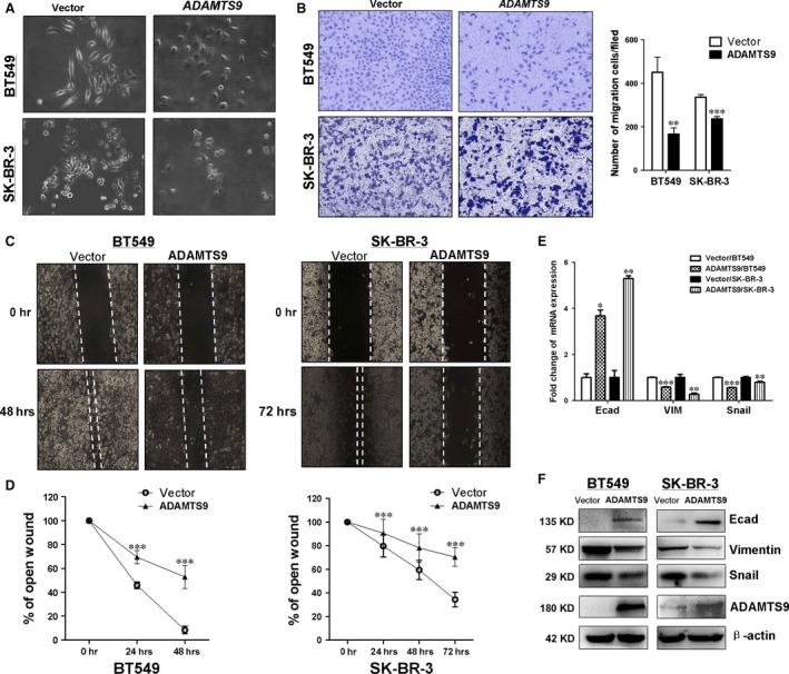
Chromosome region 3p12-14 is an important tumour suppressor gene (TSG) locus for multiple cancers. ADAMTS9, a member of the metalloprotease large family, has been identified as a candidate 3p14.2 TSG inactivated by aberrant promoter CpG methylation in several carcinomas, but little known about its expression and function in breast cancer. In this report, ADAMTS9 expression and methylation was analysed in breast cancer cell lines and tissue samples. ADAMTS9 RNA was significantly down-regulated in breast cancer cell lines (6/8). After treating the cells with demethylation agent Aza and TSA, ADAMTS9 expression was dramatically increased. Bisulphite genomic sequencing and methylation-specific PCR detected promoter methylation, which was associated with decreased ADAMTS9 expression. Hypermethylation was also detected in 130/219 (59.4%) of primary tumours but only in 4.5% (2/44) of paired surgical margin tissues. Ectopic expression of ADAMTS9 in tumor cells induced significant growth suppression, cell cycle arrest at the G0/G1 phase, enhanced apoptosis and reduced cell migration and invasion. Conditioned culture medium from ADAMTS9-transfected BT549 cells markedly disrupted tube formation ability of human umbilical vein endothelial cell (HUVEC) in Matrigel. Furthermore, ADAMTS9 inhibited AKT signaling and its downstream targets (MDM2, p53, p21, p27, E-cadherin, VIM, SNAIL, VEGFA, NFκB-p65 and MMP2). In addition, we demonstrated, for the first time, that ADAMTS9 inhibits AKT signaling, through suppressing its upstream activators EGFR and TGFβ1/TβR(I/II) in breast cancer cells. Our results suggest that ADAMTS9 is a TSG epigenetically inactivated in breast cancer, which functions through blocking EGFR- and TGFβ1/TβR(I/II)-activated AKT signaling.

摘要

3p12-14 染色体区域是多种癌症中重要的肿瘤抑制基因(TSG)位点。ADAMTS9 是金属蛋白酶大家族的成员,已被鉴定为多个癌种中通过异常启动子 CpG 甲基化失活的候选 3p14.2 TSG,但在乳腺癌中其表达和功能知之甚少。本报告分析了乳腺癌细胞系和组织样本中的 ADAMTS9 表达和甲基化。ADAMTS9 RNA 在乳腺癌细胞系中显著下调(6/8)。用去甲基化剂 Aza 和 TSA 处理细胞后,ADAMTS9 表达显著增加。亚硫酸氢盐基因组测序和甲基化特异性 PCR 检测到启动子甲基化,与 ADAMTS9 表达降低相关。在 219 个原发性肿瘤中有 130 个(59.4%)检测到高甲基化,但在 44 对手术切缘组织中仅检测到 2 个(4.5%)。肿瘤细胞中 ADAMTS9 的异位表达诱导显著的生长抑制、G0/G1 期细胞周期停滞、增强凋亡和降低细胞迁移和侵袭。ADAMTS9 转染的 BT549 细胞的条件培养基显著破坏了人脐静脉内皮细胞(HUVEC)在 Matrigel 中的管形成能力。此外,ADAMTS9 抑制 AKT 信号及其下游靶标(MDM2、p53、p21、p27、E-钙黏蛋白、VIM、SNAIL、VEGFA、NFκB-p65 和 MMP2)。此外,我们首次证明 ADAMTS9 通过抑制乳腺癌细胞中 EGFR 和 TGFβ1/TβR(I/II)上游激活剂来抑制 AKT 信号。我们的结果表明,ADAMTS9 是乳腺癌中被表观遗传失活的 TSG,通过阻断 EGFR 和 TGFβ1/TβR(I/II)激活的 AKT 信号发挥作用。

https://cdn.ncbi.nlm.nih.gov/pmc/blobs/d77a/5783842/637a0f205b47/JCMM-22-1257-g001.jpg

文献AI研究员

20分钟写一篇综述,助力文献阅读效率提升50倍。

立即体验

用中文搜PubMed

大模型驱动的PubMed中文搜索引擎

马上搜索

文档翻译

学术文献翻译模型,支持多种主流文档格式。

立即体验