Suppr超能文献

Dickkopf相关蛋白2通过抑制Wnt/β-连环蛋白信号通路诱导G0/G1期阻滞和细胞凋亡,且在乳腺癌中常发生甲基化。

Dickkopf-related protein 2 induces G0/G1 arrest and apoptosis through suppressing Wnt/β-catenin signaling and is frequently methylated in breast cancer.

作者信息

Mu Junhao, Hui Tianli, Shao Bianfei, Li Lili, Du Zhenfang, Lu Li, Ye Lin, Li Shuman, Li Qianqian, Xiao Qian, Qiu Zhu, Zhang Yan, Fan Jiangxia, Ren Guosheng, Tao Qian, Xiang Tingxiu

机构信息

Chongqing Key Laboratory of Molecular Oncology and Epigenetics, The First Affiliated Hospital of Chongqing Medical University, Chongqing, China.

Cancer Epigenetics Laboratory, Department of Clinical Oncology, State Key Laboratory of Oncology in South China, Sir YK Pao Center for Cancer and Li Ka Shing Institute of Health Sciences, The Chinese University of Hong Kong and CUHK Shenzhen Research Institute, Hong Kong.

出版信息

Oncotarget. 2017 Jun 13;8(24):39443-39459. doi: 10.18632/oncotarget.17055.

Abstract

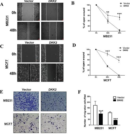
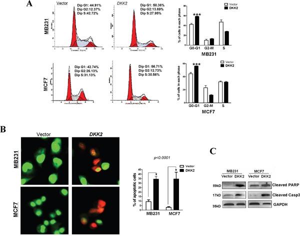
Dickkopf-related protein 2 (DKK2) is one of the antagonists of Wnt/β-catenin signaling, with its downregulation reported in multiple cancers. However, how DKK2 contributes to breast tumorigenesis remains unclear. We examined its expression and promoter methylation in 10 breast tumor cell lines, 98 primary tumors, and 21 normal breast tissues. Compared with normal tissues, DKK2 was frequently silenced in breast cell lines (7/8). DKK2 promoter methylation was detected in 77.8% of cell lines and 86.7% of breast tumors; while rarely detected in normal breast tissues (19%), indicating common DKK2 methylation in breast cancer. Ectopic expression of DKK2 changed breast tumor cell morphology, inhibited cell proliferation and colony formation by inducing G0/G1 cell cycle arrest and apoptosis, and suppressed tumor cell migration by reversing epithelial-mesenchymal transition (EMT) and downregulating stem cell markers. Moreover, restored expression of DKK2 in MCF7 cells disrupted the microtube formation of human umbilical vein endothelial cells on Matrigel®. In vivo, the growth of MDA-MB-231 cells in nude mice was markedly decreased after stable expression of DKK2. DKK2 suppressed canonical Wnt/β-catenin signaling by inhibiting β-catenin activity with decreased active β-catenin protein. Thus, our findings demonstrate that DKK2 functions as a tumor suppressor through inhibiting cell proliferation and inducing apoptosis via regulating Wnt signaling during breast tumorigenesis.

摘要

Dickkopf相关蛋白2(DKK2)是Wnt/β-连环蛋白信号通路的拮抗剂之一,多种癌症中均有其表达下调的报道。然而,DKK2如何促进乳腺肿瘤发生仍不清楚。我们检测了10种乳腺肿瘤细胞系、98例原发性肿瘤和21例正常乳腺组织中DKK2的表达及其启动子甲基化情况。与正常组织相比,DKK2在乳腺细胞系中频繁沉默(7/8)。在77.8%的细胞系和86.7%的乳腺肿瘤中检测到DKK2启动子甲基化;而在正常乳腺组织中很少检测到(19%),表明乳腺癌中存在常见的DKK2甲基化。DKK2的异位表达改变了乳腺肿瘤细胞形态,通过诱导G0/G1期细胞周期阻滞和凋亡抑制细胞增殖和集落形成,并通过逆转上皮-间质转化(EMT)和下调干细胞标志物抑制肿瘤细胞迁移。此外,MCF7细胞中DKK2表达的恢复破坏了基质胶上的人脐静脉内皮细胞的微管形成。在体内,稳定表达DKK2后,裸鼠体内MDA-MB-231细胞的生长明显降低。DKK2通过抑制β-连环蛋白活性降低活性β-连环蛋白水平,从而抑制经典Wnt/β-连环蛋白信号通路。因此,我们的研究结果表明,在乳腺肿瘤发生过程中,DKK2通过调节Wnt信号通路抑制细胞增殖并诱导凋亡,发挥肿瘤抑制作用。

https://cdn.ncbi.nlm.nih.gov/pmc/blobs/88ee/5503624/e00c80ad9f6f/oncotarget-08-39443-g001.jpg

文献AI研究员

20分钟写一篇综述,助力文献阅读效率提升50倍。

立即体验

用中文搜PubMed

大模型驱动的PubMed中文搜索引擎

马上搜索

文档翻译

学术文献翻译模型,支持多种主流文档格式。

立即体验