Suppr超能文献

原代结肠或直肠上皮细胞的自我更新单层

Self-renewing Monolayer of Primary Colonic or Rectal Epithelial Cells.

作者信息

Wang Yuli, DiSalvo Matthew, Gunasekara Dulan B, Dutton Johanna, Proctor Angela, Lebhar Michael S, Williamson Ian A, Speer Jennifer, Howard Riley L, Smiddy Nicole M, Bultman Scott J, Sims Christopher E, Magness Scott T, Allbritton Nancy L

机构信息

Department of Chemistry, University of North Carolina, Chapel Hill, North Carolina.

Joint Department of Biomedical Engineering, University of North Carolina, Chapel Hill, and North Carolina State University, Raleigh, North Carolina.

出版信息

Cell Mol Gastroenterol Hepatol. 2017 Mar 6;4(1):165-182.e7. doi: 10.1016/j.jcmgh.2017.02.011. eCollection 2017 Jul.

Abstract

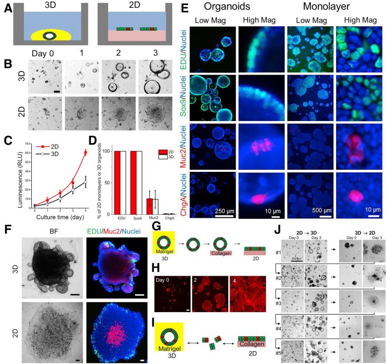
BACKGROUND & AIMS: Three-dimensional organoid culture has fundamentally changed the in vitro study of intestinal biology enabling novel assays; however, its use is limited because of an inaccessible luminal compartment and challenges to data gathering in a three-dimensional hydrogel matrix. Long-lived, self-renewing 2-dimensional (2-D) tissue cultured from primary colon cells has not been accomplished.

METHODS

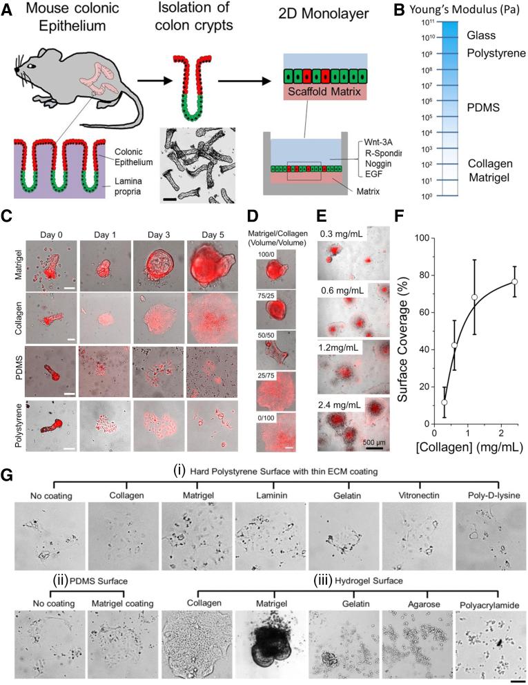
The surface matrix and chemical factors that sustain 2-D mouse colonic and human rectal epithelial cell monolayers with cell repertoires comparable to that in vivo were identified.

RESULTS

The monolayers formed organoids or colonoids when placed in standard Matrigel culture. As with the colonoids, the monolayers exhibited compartmentalization of proliferative and differentiated cells, with proliferative cells located near the peripheral edges of growing monolayers and differentiated cells predominated in the central regions. Screening of 77 dietary compounds and metabolites revealed altered proliferation or differentiation of the murine colonic epithelium. When exposed to a subset of the compound library, murine organoids exhibited similar responses to that of the monolayer but with differences that were likely attributable to the inaccessible organoid lumen. The response of the human primary epithelium to a compound subset was distinct from that of both the murine primary epithelium and human tumor cells.

CONCLUSIONS

This study demonstrates that a self-renewing 2-D murine and human monolayer derived from primary cells can serve as a physiologically relevant assay system for study of stem cell renewal and differentiation and for compound screening. The platform holds transformative potential for personalized and precision medicine and can be applied to emerging areas of disease modeling and microbiome studies.

摘要

背景与目的

三维类器官培养从根本上改变了肠道生物学的体外研究,使新型检测成为可能;然而,由于管腔隔室难以触及以及在三维水凝胶基质中收集数据存在挑战,其应用受到限制。从原代结肠细胞培养出长期存活、自我更新的二维(2-D)组织尚未实现。

方法

确定了维持二维小鼠结肠和人直肠上皮细胞单层的表面基质和化学因子,这些单层细胞的细胞组成与体内相当。

结果

将这些单层细胞置于标准基质胶培养中时会形成类器官或类结肠。与类结肠一样,单层细胞表现出增殖细胞和分化细胞的分隔,增殖细胞位于生长中的单层细胞的周边,而分化细胞在中央区域占主导。对77种膳食化合物和代谢物的筛选显示,小鼠结肠上皮的增殖或分化发生了改变。当暴露于化合物文库的一个子集时,小鼠类器官表现出与单层细胞类似的反应,但存在的差异可能归因于难以触及的类器官管腔。人原代上皮对化合物子集的反应与小鼠原代上皮和人肿瘤细胞均不同。

结论

本研究表明,源自原代细胞的自我更新二维小鼠和人单层细胞可作为研究干细胞更新与分化以及进行化合物筛选的生理相关检测系统。该平台在个性化和精准医学方面具有变革潜力,可应用于疾病建模和微生物组研究等新兴领域。

https://cdn.ncbi.nlm.nih.gov/pmc/blobs/0c8e/5710741/0fbecb724b72/fx1.jpg

文献AI研究员

20分钟写一篇综述,助力文献阅读效率提升50倍。

立即体验

用中文搜PubMed

大模型驱动的PubMed中文搜索引擎

马上搜索

文档翻译

学术文献翻译模型,支持多种主流文档格式。

立即体验