Suppr超能文献

f1 通过 NLRP3 炎性小体诱导人支气管上皮细胞发生细胞焦亡。

Der f1 induces pyroptosis in human bronchial epithelia via the NLRP3 inflammasome.

机构信息

Graduate Institute of Medicine, College of Medicine, Kaohsiung Medical University, Kaohsiung 807, Taiwan, R.O.C.

Department of Internal Medicine, Chi Mei Medical Center, Tainan 710, Taiwan, R.O.C.

出版信息

Int J Mol Med. 2018 Feb;41(2):757-764. doi: 10.3892/ijmm.2017.3310. Epub 2017 Dec 5.

Abstract

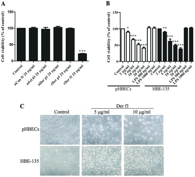
Damage to the bronchial epithelium leads to persistent inflammation and airway remodelling in various respiratory diseases, such as asthma and chronic obstructive pulmonary disease. To date, the mechanisms underlying bronchial epithelial cell damage and death by common allergens remain largely unknown. The aim of the present study was to investigate Der f1, an allergen of Dermatophagoides farinae, which may result in the death of human bronchial epithelial cells (HBECs). Der f1 induces BECs to undergo the inflammatory cell death referred to as pyroptosis, induced by increasing lactate dehydrogenase release and propidium iodide penetration. Stimulation by Der f1 enhances interleukin (IL)‑1β cleavage and release, which is associated with caspase‑1 activation. In addition, the NOD‑like receptor family pyrin domain‑containing 3 (NLRP3), is required for the activation of caspase‑1 through increasing the formation of the inflammasome complex. Consistent with these findings, pre‑treatment of HBECs with a caspase‑1 inhibitor, or silencing of NLRP3 by siRNA transfection, reduced Der f1‑mediated IL‑1β and pyroptosis. Therefore, the common allergen Der f1 was not only found to induce allergy, but also led to pyroptosis and IL‑1β secretion via the NLRP3‑caspase‑1 inflammasome in HBECs. This newly identified connection of the Der f1 allergen with BEC damage and inflammation may play an important role in the pathogenesis of asthma.

摘要

支气管上皮细胞的损伤会导致各种呼吸道疾病(如哮喘和慢性阻塞性肺疾病)持续炎症和气道重塑。迄今为止,常见过敏原引起支气管上皮细胞损伤和死亡的机制在很大程度上尚不清楚。本研究旨在研究粉尘螨过敏原 Der f1,它可能导致人支气管上皮细胞 (HBEC) 死亡。Der f1 诱导 BEC 发生被称为细胞焦亡的炎症性细胞死亡,这是通过增加乳酸脱氢酶释放和碘化丙啶渗透来诱导的。Der f1 的刺激增强了白细胞介素 (IL)-1β 的切割和释放,这与半胱天冬酶-1 的激活有关。此外,NOD 样受体家族 pyrin 结构域包含 3 (NLRP3) 需要通过增加炎性体复合物的形成来激活半胱天冬酶-1。与这些发现一致的是,HBEC 用半胱天冬酶-1 抑制剂预处理,或用 siRNA 转染沉默 NLRP3,可减少 Der f1 介导的 IL-1β 和细胞焦亡。因此,常见过敏原 Der f1 不仅被发现可引发过敏,还通过 HBEC 中的 NLRP3-半胱天冬酶-1 炎性体诱导细胞焦亡和 IL-1β 分泌。这种新发现的 Der f1 过敏原与 BEC 损伤和炎症的联系可能在哮喘发病机制中起重要作用。

https://cdn.ncbi.nlm.nih.gov/pmc/blobs/4562/5752164/741a073e1109/IJMM-41-02-0757-g00.jpg

文献AI研究员

20分钟写一篇综述,助力文献阅读效率提升50倍。

立即体验

用中文搜PubMed

大模型驱动的PubMed中文搜索引擎

马上搜索

文档翻译

学术文献翻译模型,支持多种主流文档格式。

立即体验