Suppr超能文献

PM 通过激活支气管上皮细胞中的 ROS/NF-κB 信号通路诱导细胞焦亡。

PM Induces Pyroptosis via Activation of the ROS/NF-κB Signaling Pathway in Bronchial Epithelial Cells.

机构信息

Division of Pulmonary, Allergy, and Critical Care Medicine, Department of Internal Medicine, Jeju National University Hospital, 15 Aran 13-gil, Jeju-si 63241, Republic of Korea.

Clinical Research Institute, Daejeon St. Mary's Hospital, Daeheung-dong, Jung-gu, Daejeon 34943, Republic of Korea.

出版信息

Medicina (Kaunas). 2024 Sep 2;60(9):1434. doi: 10.3390/medicina60091434.

Abstract

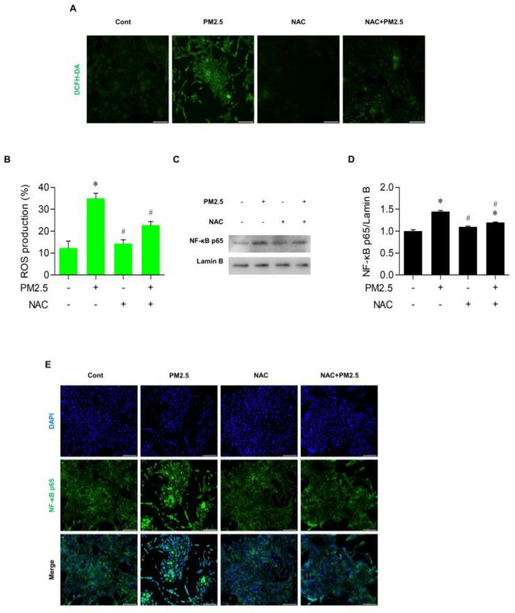
: Fine particulate matter, PM, is becoming a major threat to human health, particularly in terms of respiratory diseases. Pyroptosis is a recently discovered and distinct form of cell death, characterized by pore formation in the cell membrane and secretions of proinflammatory cytokines. There has been little research on the effect of PM on pyroptosis, especially in airway epithelium. We investigated whether PM-related oxidative stress induces pyroptosis in bronchial epithelial cells and defined the underlying mechanisms. : After exposure of a BEAS-2B cell line to PM concentration of 20 µg/mL, reactive oxygen species (ROS) levels, parameters related to pyroptosis, and NF-κB signaling were measured by Western blotting, immunofluorescence, and ELISA (Enzyme-linked immunosorbent assay). : PM induced pyroptotic cell death, accompanied by LDH (Lactate dehydrogenase) release and increased uptake of propidium iodide in a dose-dependent manner. PM activated the NLRP3-casp1-gasdermin D pathway, with resulting secretions of the proinflammatory cytokines IL-1β and IL-18. The pyroptosis activated by PM was alleviated significantly by NLRP3 inhibitor. In PM-exposed BEAS-2B cells, levels of intracellular ROS and NF-κB p65 increased. ROS scavenger inhibited the expression of the NLRP3 inflammasome, and the NF-κB inhibitor attenuated pyroptotic cell death triggered by PM exposure, indicating that the ROS/NF-κB pathway is involved in PM-induced pyroptosis. : These findings show that PM exposure can cause cell injury by NLRP3-inflammasome-mediated pyroptosis by upregulating the ROS/NF-κB pathway in airway epithelium.

摘要

细颗粒物(PM)正成为人类健康的主要威胁,尤其是在呼吸系统疾病方面。细胞焦亡是一种新近发现的、独特的细胞死亡形式,其特征为细胞膜形成孔道和促炎细胞因子的分泌。目前对于 PM 对细胞焦亡的影响的研究较少,特别是在气道上皮细胞中。我们研究了 PM 相关的氧化应激是否会诱导支气管上皮细胞发生细胞焦亡,并确定了潜在的机制。

在将 BEAS-2B 细胞系暴露于 20µg/mL 的 PM 浓度下后,通过 Western blot、免疫荧光和 ELISA(酶联免疫吸附试验)测量了活性氧(ROS)水平、与细胞焦亡相关的参数以及 NF-κB 信号通路。

PM 以剂量依赖性方式诱导了焦亡细胞死亡,伴随着乳酸脱氢酶(LDH)释放和碘化丙啶摄取增加。PM 激活了 NLRP3-caspase1- gasdermin D 途径,导致促炎细胞因子 IL-1β 和 IL-18 的分泌。NLRP3 抑制剂显著减轻了 PM 激活的细胞焦亡。在暴露于 PM 的 BEAS-2B 细胞中,细胞内 ROS 和 NF-κB p65 的水平增加。ROS 清除剂抑制了 NLRP3 炎性小体的表达,而 NF-κB 抑制剂减弱了 PM 暴露引发的细胞焦亡,表明 ROS/NF-κB 通路参与了 PM 诱导的细胞焦亡。

这些发现表明,PM 暴露可通过上调气道上皮细胞中的 ROS/NF-κB 通路,导致 NLRP3 炎性小体介导的细胞焦亡,从而引起细胞损伤。

https://cdn.ncbi.nlm.nih.gov/pmc/blobs/99fa/11434086/9189cd967a5d/medicina-60-01434-g001.jpg

文献AI研究员

20分钟写一篇综述,助力文献阅读效率提升50倍。

立即体验

用中文搜PubMed

大模型驱动的PubMed中文搜索引擎

马上搜索

文档翻译

学术文献翻译模型,支持多种主流文档格式。

立即体验