Suppr超能文献

胆汁酸是一个重要的宿主因素,可塑造饮食诱导肥胖小鼠的肠道微生物组。

Bile acid is a significant host factor shaping the gut microbiome of diet-induced obese mice.

机构信息

Shanghai Key Laboratory of Diabetes Mellitus and Center for Translational Medicine, Shanghai Jiao Tong University Affiliated Sixth People's Hospital, 600 Yishan Rd, Shanghai, 200233, China.

University of Hawaii Cancer Center, 701 Ilalo St, Honolulu, HI, 96813, USA.

出版信息

BMC Biol. 2017 Dec 14;15(1):120. doi: 10.1186/s12915-017-0462-7.

Abstract

BACKGROUND

Intestinal bacteria are known to regulate bile acid (BA) homeostasis via intestinal biotransformation of BAs and stimulation of the expression of fibroblast growth factor 19 through intestinal nuclear farnesoid X receptor (FXR). On the other hand, BAs directly regulate the gut microbiota with their strong antimicrobial activities. It remains unclear, however, how mammalian BAs cross-talk with gut microbiome and shape microbial composition in a dynamic and interactive way.

RESULTS

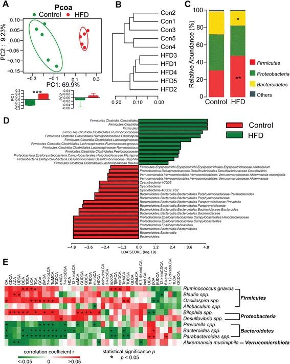
We quantitatively profiled small molecule metabolites derived from host-microbial co-metabolism in mice, demonstrating that BAs were the most significant factor correlated with microbial alterations among all types of endogenous metabolites. A high-fat diet (HFD) intervention resulted in a rapid and significant increase in the intestinal BA pool within 12 h, followed by an alteration in microbial composition at 24 h, providing supporting evidence that BAs are major dietary factors regulating gut microbiota. Feeding mice with BAs along with a normal diet induced an obese phenotype and obesity-associated gut microbial composition, similar to HFD-fed mice. Inhibition of hepatic BA biosynthesis under HFD conditions attenuated the HFD-induced gut microbiome alterations. Both inhibition of BAs and direct suppression of microbiota improved obese phenotypes.

CONCLUSIONS

Our study highlights a liver-BA-gut microbiome metabolic axis that drives significant modifications of BA and microbiota compositions capable of triggering metabolic disorders, suggesting new therapeutic strategies targeting BA metabolism for metabolic diseases.

摘要

背景

肠道细菌通过肠道对胆汁酸(BA)的生物转化以及通过肠核法尼醇 X 受体(FXR)刺激成纤维细胞生长因子 19 的表达来调节胆汁酸(BA)的动态平衡。另一方面,BA 具有强烈的抗菌活性,直接调节肠道微生物群。然而,哺乳动物 BA 如何与肠道微生物群相互作用并以动态和相互作用的方式塑造微生物组成仍不清楚。

结果

我们定量分析了来自宿主-微生物共代谢的小分子代谢物,结果表明,在所有类型的内源性代谢物中,BA 是与微生物变化最相关的最重要因素。高脂肪饮食(HFD)干预在 12 小时内迅速显著增加肠道 BA 池,随后在 24 小时内改变微生物组成,为 BA 是调节肠道微生物群的主要饮食因素提供了支持证据。用 BA 喂养小鼠并同时给予正常饮食会诱导肥胖表型和与肥胖相关的肠道微生物组成,类似于 HFD 喂养的小鼠。在 HFD 条件下抑制肝 BA 生物合成可减轻 HFD 诱导的肠道微生物组改变。BA 的抑制和直接抑制微生物群都改善了肥胖表型。

结论

我们的研究强调了肝脏-BA-肠道微生物组代谢轴,该轴驱动 BA 和微生物群组成的显著变化,能够引发代谢紊乱,为代谢疾病的 BA 代谢靶向治疗提供了新的治疗策略。

https://cdn.ncbi.nlm.nih.gov/pmc/blobs/8172/5731064/72a16434e43d/12915_2017_462_Fig1_HTML.jpg

文献AI研究员

20分钟写一篇综述,助力文献阅读效率提升50倍。

立即体验

用中文搜PubMed

大模型驱动的PubMed中文搜索引擎

马上搜索

文档翻译

学术文献翻译模型,支持多种主流文档格式。

立即体验