Suppr超能文献

利用 MAC13243 提高大肠杆菌的通透性。

Increasing the permeability of Escherichia coli using MAC13243.

机构信息

Department of Biochemistry and Biophysics Stockholm University, Stockholm, Sweden.

Chemical Biology Consortium Sweden, Laboratories for Chemical Biology, Umeå University, Umeå, Sweden.

出版信息

Sci Rep. 2017 Dec 15;7(1):17629. doi: 10.1038/s41598-017-17772-6.

Abstract

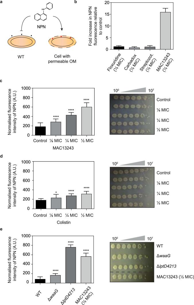
The outer membrane of gram-negative bacteria is a permeability barrier that prevents the efficient uptake of molecules with large scaffolds. As a consequence, a number of antibiotic classes are ineffective against gram-negative strains. Herein we carried out a high throughput screen for small molecules that make the outer membrane of Escherichia coli more permeable. We identified MAC13243, an inhibitor of the periplasmic chaperone LolA that traffics lipoproteins from the inner to the outer membrane. We observed that cells were (1) more permeable to the fluorescent probe 1-N-phenylnapthylamine, and (2) more susceptible to large-scaffold antibiotics when sub-inhibitory concentrations of MAC13243 were used. To exclude the possibility that the permeability was caused by an off-target effect, we genetically reconstructed the MAC13243-phenotype by depleting LolA levels using the CRISPRi system.

摘要

革兰氏阴性菌的外膜是一种渗透性屏障,可防止具有大支架的分子的有效摄取。因此,许多抗生素类别对革兰氏阴性菌株无效。在此,我们进行了高通量筛选小分子,使大肠杆菌的外膜更具渗透性。我们鉴定出 MAC13243 是周质伴侣 LolA 的抑制剂,可将脂蛋白从内膜转运到外膜。我们观察到,当使用亚抑制浓度的 MAC13243 时,细胞(1)对荧光探针 1-N-苯基萘胺的通透性更高,(2)对大支架抗生素更敏感。为了排除通透性是由脱靶效应引起的可能性,我们使用 CRISPRi 系统耗尽 LolA 水平来遗传重建 MAC13243 表型。

https://cdn.ncbi.nlm.nih.gov/pmc/blobs/2bfb/5732295/29c5feac32b8/41598_2017_17772_Fig1_HTML.jpg

文献AI研究员

20分钟写一篇综述,助力文献阅读效率提升50倍。

立即体验

用中文搜PubMed

大模型驱动的PubMed中文搜索引擎

马上搜索

文档翻译

学术文献翻译模型,支持多种主流文档格式。

立即体验