Suppr超能文献

增强子转录揭示了控制乳腺癌发病机制的特定亚型基因表达程序。

Enhancer transcription reveals subtype-specific gene expression programs controlling breast cancer pathogenesis.

机构信息

Laboratory of Signaling and Gene Regulation, Cecil H. and Ida Green Center for Reproductive Biology Sciences and Division of Basic Reproductive Biology Research, Department of Obstetrics and Gynecology, University of Texas Southwestern Medical Center, Dallas, Texas 75390, USA.

Department of Epigenetics and Molecular Carcinogenesis and The Center for Cancer Epigenetics, University of Texas MD Anderson Cancer Center, Smithville, Texas 78957, USA.

出版信息

Genome Res. 2018 Feb;28(2):159-170. doi: 10.1101/gr.226019.117. Epub 2017 Dec 22.

Abstract

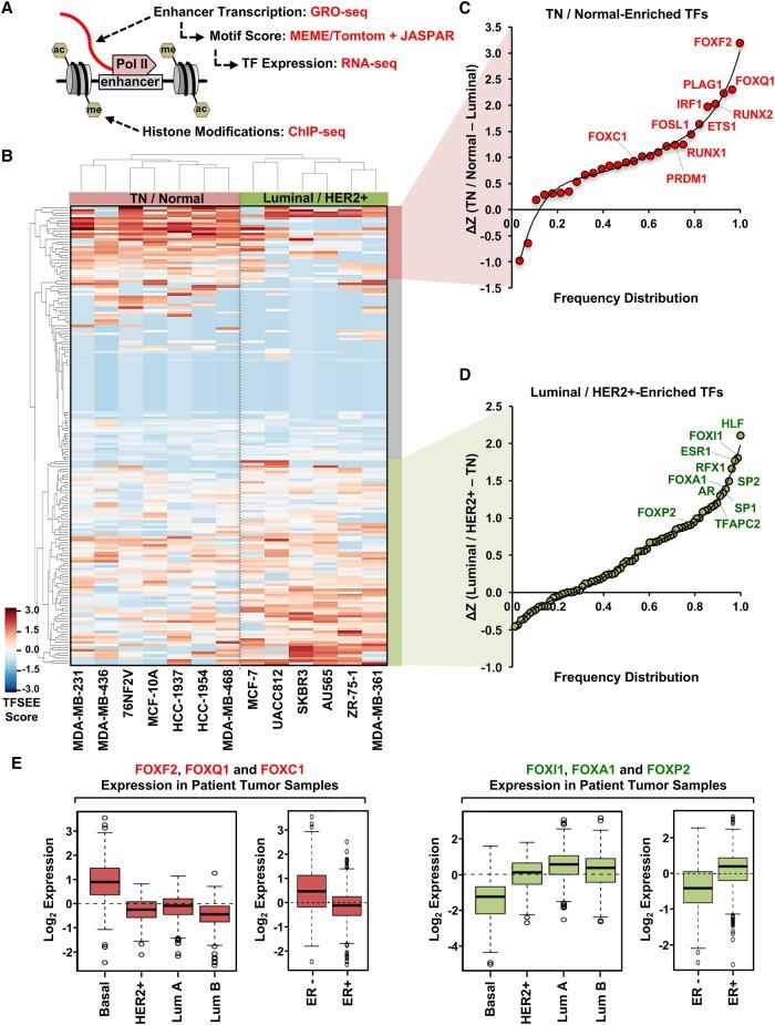
Noncoding transcription is a defining feature of active enhancers, linking transcription factor (TF) binding to the molecular mechanisms controlling gene expression. To determine the relationship between enhancer activity and biological outcomes in breast cancers, we profiled the transcriptomes (using GRO-seq and RNA-seq) and epigenomes (using ChIP-seq) of 11 different human breast cancer cell lines representing five major molecular subtypes of breast cancer, as well as two immortalized ("normal") human breast cell lines. In addition, we developed a robust and unbiased computational pipeline that simultaneously identifies putative subtype-specific enhancers and their cognate TFs by integrating the magnitude of enhancer transcription, TF mRNA expression levels, TF motif -values, and enrichment of H3K4me1 and H3K27ac. When applied across the 13 different cell lines noted above, the Total Functional Score of Enhancer Elements (TFSEE) identified key breast cancer subtype-specific TFs that act at transcribed enhancers to dictate gene expression patterns determining growth outcomes, including Forkhead TFs, FOSL1, and PLAG1. FOSL1, a Fos family TF, (1) is highly enriched at the enhancers of triple negative breast cancer (TNBC) cells, (2) acts as a key regulator of the proliferation and viability of TNBC cells, but not Luminal A cells, and (3) is associated with a poor prognosis in TNBC breast cancer patients. Taken together, our results validate our enhancer identification pipeline and reveal that enhancers transcribed in breast cancer cells direct critical gene regulatory networks that promote pathogenesis.

摘要

非编码转录是非活性增强子的一个定义特征,它将转录因子 (TF) 结合与控制基因表达的分子机制联系起来。为了确定增强子活性与乳腺癌生物学结果之间的关系,我们对代表乳腺癌五种主要分子亚型的 11 种不同的人乳腺癌细胞系进行了转录组(使用 GRO-seq 和 RNA-seq)和表观基因组(使用 ChIP-seq)的分析,以及两种永生化(“正常”)人乳腺细胞系。此外,我们开发了一种稳健且无偏的计算管道,通过整合增强子转录的幅度、TF mRNA 表达水平、TF 基序值以及 H3K4me1 和 H3K27ac 的富集度,同时识别推定的亚型特异性增强子及其同源 TF。当应用于上述 13 种不同的细胞系时,增强子元件总功能评分 (TFSEE) 确定了关键的乳腺癌亚型特异性 TF,它们在转录增强子上发挥作用,决定决定生长结果的基因表达模式,包括叉头 TF、FOSL1 和 PLAG1。FOSL1,一种 Fos 家族 TF,(1) 在三阴性乳腺癌 (TNBC) 细胞的增强子中高度富集,(2) 作为 TNBC 细胞增殖和活力的关键调节剂,但不是 Luminal A 细胞,以及 (3) 与 TNBC 乳腺癌患者的不良预后相关。总之,我们的结果验证了我们的增强子识别管道,并揭示了在乳腺癌细胞中转录的增强子指导关键的基因调控网络,从而促进发病机制。

https://cdn.ncbi.nlm.nih.gov/pmc/blobs/c655/5793780/f5046ddbf800/159f01.jpg

文献AI研究员

20分钟写一篇综述,助力文献阅读效率提升50倍。

立即体验

用中文搜PubMed

大模型驱动的PubMed中文搜索引擎

马上搜索

文档翻译

学术文献翻译模型,支持多种主流文档格式。

立即体验