Suppr超能文献

Dishevelled-1调节整体转录组变化并与ETS1转录因子相关联。

Dishevelled-1 regulates global transcriptomic changes and associates with ETS1 transcription factor.

作者信息

Martinez-Marin Dalia, Sharma Monica, van Wunnik Jenna C, Sardela de Miranda Flávia, Boligala Geetha Priya, Jull Ella C, Stroman Grace C, Babcock Rachel L, Pruitt Kevin

机构信息

Lineberger Comprehensive Cancer Center, University of North Carolina, Chapel Hill, NC, USA.

Center for Nanotechnology in Drug Delivery, University of North Carolina, Chapel Hill, NC, USA.

出版信息

Nat Commun. 2025 Jul 8;16(1):6288. doi: 10.1038/s41467-025-61551-1.

Abstract

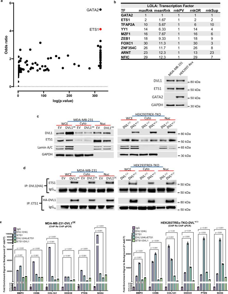
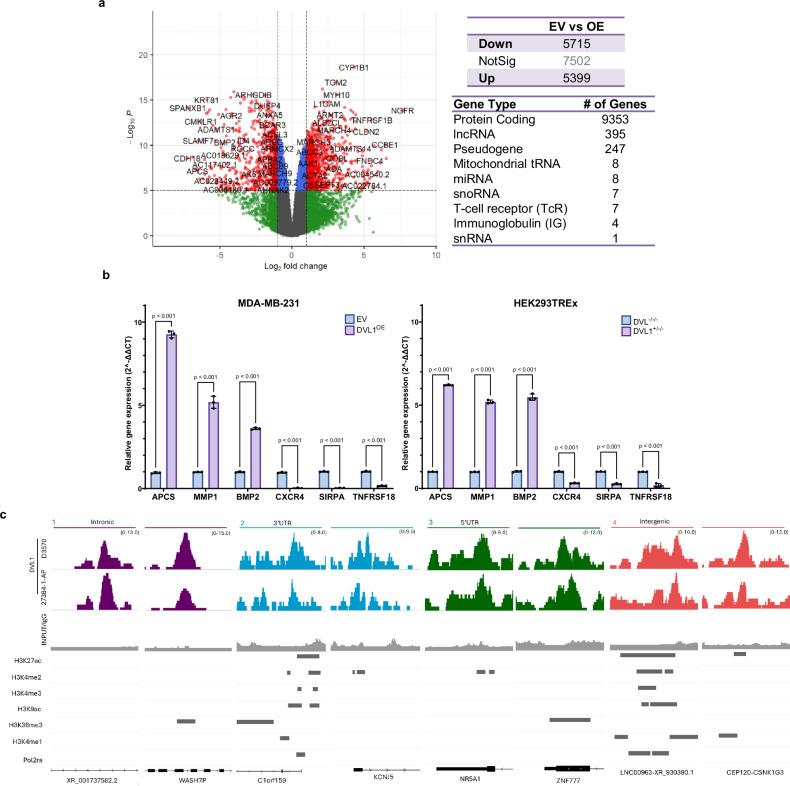
Dishevelled (DVL) is a crucial component of the Wnt-signaling pathway and is vital for multiple physiological processes. Previously thought to have a classically cytoplasmic role, the discovery of DVL nuclear translocation reframed how it is viewed functionally. Although significant progress has been made in understanding the nuclear functions of DVL, further research is required to clarify its roles in transcriptional and epigenetic regulation. A key unresolved question is whether nuclear DVL1 associates with a transcription factor partner. We show here that modulation of DVL1 expression globally affects the transcriptomic landscape. Additionally, analysis of DVL1 ChIP-sequencing allowed us to map genome-wide binding sites, revealing the extensive reach of DVL1 binding. Integration of RNA-sequencing and ChIP-sequencing further revealed ETS1 as a transcription factor binding partner which targets nuclear DVL1 to specific genomic loci. These findings provide insight into the contribution of DVL1 in transcription and clarify aspects of its elusive nuclear function.

摘要

散乱蛋白(DVL)是Wnt信号通路的关键组成部分,对多种生理过程至关重要。以前认为它在细胞质中发挥经典作用,而DVL核转位的发现重新塑造了人们对其功能的看法。尽管在理解DVL的核功能方面已经取得了重大进展,但仍需要进一步研究来阐明其在转录和表观遗传调控中的作用。一个关键的未解决问题是核DVL1是否与转录因子伙伴相关联。我们在此表明,DVL1表达的调节会全局影响转录组格局。此外,对DVL1染色质免疫沉淀测序(ChIP-sequencing)的分析使我们能够绘制全基因组结合位点图谱,揭示了DVL1结合的广泛范围。RNA测序和ChIP测序的整合进一步揭示了ETS1作为转录因子结合伙伴,它将核DVL1靶向特定的基因组位点。这些发现为DVL1在转录中的作用提供了见解,并阐明了其难以捉摸的核功能的各个方面。

https://cdn.ncbi.nlm.nih.gov/pmc/blobs/7b76/12238645/437517771233/41467_2025_61551_Fig1_HTML.jpg

文献AI研究员

20分钟写一篇综述,助力文献阅读效率提升50倍。

立即体验

用中文搜PubMed

大模型驱动的PubMed中文搜索引擎

马上搜索

文档翻译

学术文献翻译模型,支持多种主流文档格式。

立即体验