Suppr超能文献

肿瘤坏死因子-α和干扰素-γ共同上调人神经母细胞瘤中Par-4的表达并诱导其凋亡。

TNF-α and IFN-γ Together Up-Regulates Par-4 Expression and Induce Apoptosis in Human Neuroblastomas.

作者信息

Shelke Ganesh V, Jagtap Jayashree C, Kim Dae-Kyum, Shah Reecha D, Das Gowry, Shivayogi Mruthyunjaya, Pujari Radha, Shastry Padma

机构信息

National Centre for Cell Science, Savitribai Phule Pune University, Ganeshkhind, Pune 411007, India.

Current address: Krefting Research Centre, University of Gothenburg, Box-424, SE-405 30 Gothenburg, Sweden.

出版信息

Biomedicines. 2017 Dec 26;6(1):4. doi: 10.3390/biomedicines6010004.

Abstract

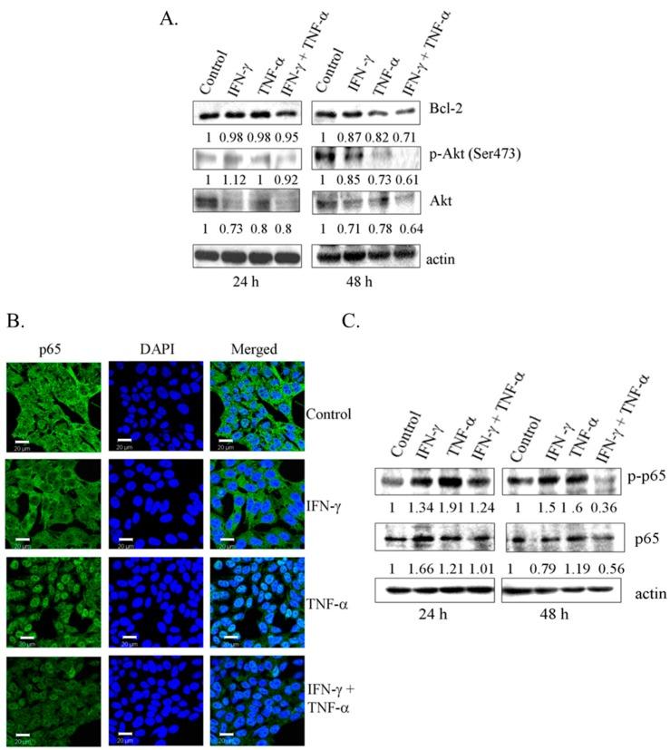
The objective of this study was to examine the combined effect of Interferon-gamma (IFN-γ) and Tumor Necrosis factor-alpha (TNF-α) on cytotoxicity and expression of prostate apoptosis response-4 (Par-4) and Par-4 interacting proteins B-cell lymphoma (Bcl-2), nuclear factor kappa-light-chain-enhancer of activated B cells/p65 subunit (NF-κB/p65), Ak mouse strain thymoma (Akt) in human neuroblastoma (NB) cells. Materials and methods included human neuroblastoma cell lines-SK-N-MC, SK-N-SH, and SH-SY5Y, which were treated with IFN-γ and TNF-α individually, or in combination, and were assessed for viability by tetrazolium (MTT) assay. Apoptosis was monitored by hypodiploid population (by flow cytometry), DNA fragmentation, Poly (ADP-ribose) polymerase (PARP) cleavage, and caspase-8 activity. Transcript level of Par-4 was measured by RT-PCR. Protein levels of Par-4 and suppressor of cytokine signaling 3 (SOCS-3) were assessed by immunoblotting. Cellular localization of Par-4 and p65 was examined by immunofluorescence. Unbiased transcript analysis for IFN-γ, TNF-α, and Par-4 were analyzed from three independent clinical datasets from neuroblastoma patients. In terms of results, SK-N-MC cells treated with a combination of, but not individually with, IFN-γ and TNF-α induced apoptosis characterized by hypodiploidy, DNA fragmentation, PARP cleavage, and increased caspase-8 activity. Apoptosis was associated with up-regulation of Par-4 mRNA and protein expression. Immunofluorescence studies revealed that Par-4 was localized exclusively in cytoplasm in SK-N-MC cells cultured for 24 h. but showed nuclear localization at 48 h. Treatment with IFN-γ and TNF-α together enhanced the intensity of nuclear Par-4. In gene expression, data from human neuroblastoma patients, levels of IFN-γ, and TNF-α have strong synergy with Par-4 expression and provide good survival advantage. The findings also demonstrated that apoptosis was associated with reduced level of pro-survival proteins-Bcl-2 and Akt and NF-κB/p65. Furthermore, the apoptotic effect induced by IFN-γ-induced Signal Transducer and Activator of Transcription-1(STAT-1), and could be due to down-regulation of suppressor of cytokine signaling-3 (SOCS3). The study concludes that a combinatorial approach using IFN-γ and TNF-α can be explored to maximize the effect in chemotherapy in neuroblastoma, and implies a role for Par-4 in the process.

摘要

本研究的目的是检测干扰素-γ(IFN-γ)和肿瘤坏死因子-α(TNF-α)联合作用对人神经母细胞瘤(NB)细胞的细胞毒性以及前列腺凋亡反应-4(Par-4)、Par-4相互作用蛋白B细胞淋巴瘤(Bcl-2)、活化B细胞核因子κB轻链增强子/p65亚基(NF-κB/p65)、Ak小鼠品系胸腺瘤(Akt)表达的影响。材料和方法包括人神经母细胞瘤细胞系——SK-N-MC、SK-N-SH和SH-SY5Y,分别用IFN-γ和TNF-α单独处理或联合处理,并用四氮唑(MTT)法评估细胞活力。通过亚二倍体群体(流式细胞术)、DNA片段化、聚(ADP-核糖)聚合酶(PARP)裂解和半胱天冬酶-8活性监测细胞凋亡。通过RT-PCR检测Par-4的转录水平。通过免疫印迹评估Par-4和细胞因子信号转导抑制因子3(SOCS-3)的蛋白水平。通过免疫荧光检测Par-4和p65的细胞定位。对来自神经母细胞瘤患者的三个独立临床数据集进行IFN-γ、TNF-α和Par-4的无偏转录分析。结果显示,IFN-γ和TNF-α联合处理而非单独处理SK-N-MC细胞可诱导细胞凋亡,其特征为亚二倍体、DNA片段化、PARP裂解和半胱天冬酶-8活性增加。细胞凋亡与Par-4 mRNA和蛋白表达上调相关。免疫荧光研究表明,培养24小时的SK-N-MC细胞中Par-4仅定位于细胞质,但在48小时时显示出核定位。IFN-γ和TNF-α联合处理增强了核Par-4的强度。在基因表达方面,来自人神经母细胞瘤患者的数据显示,IFN-γ和TNF-α水平与Par-4表达具有很强的协同作用,并提供良好的生存优势。研究结果还表明,细胞凋亡与促生存蛋白Bcl-2、Akt和NF-κB/p65水平降低有关。此外,IFN-γ诱导的细胞凋亡效应由信号转导和转录激活因子1(STAT-1)介导,可能是由于细胞因子信号转导抑制因子-3(SOCS3)下调所致。该研究得出结论,可探索使用IFN-γ和TNF-α的联合方法来最大化神经母细胞瘤化疗效果,并暗示Par-4在此过程中发挥作用。

https://cdn.ncbi.nlm.nih.gov/pmc/blobs/be0d/5874661/91d98edcf537/biomedicines-06-00004-g001.jpg

文献AI研究员

20分钟写一篇综述,助力文献阅读效率提升50倍。

立即体验

用中文搜PubMed

大模型驱动的PubMed中文搜索引擎

马上搜索

文档翻译

学术文献翻译模型,支持多种主流文档格式。

立即体验