Suppr超能文献

贝内普雷加尔德塞利ukin 选择性耗尽肿瘤内 Tregs 并增强 T 细胞介导的癌症治疗。

Bempegaldesleukin selectively depletes intratumoral Tregs and potentiates T cell-mediated cancer therapy.

机构信息

Department of Melanoma Medical Oncology, University of Texas MD Anderson Cancer Center, Houston, TX, USA.

Nektar Therapeutics, 455 Mission Bay Blvd South, San Francisco, CA, USA.

出版信息

Nat Commun. 2020 Jan 31;11(1):661. doi: 10.1038/s41467-020-14471-1.

Abstract

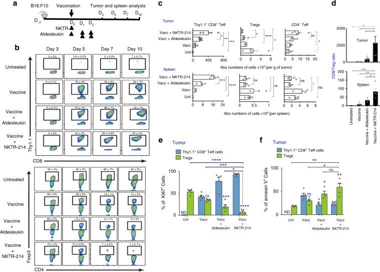
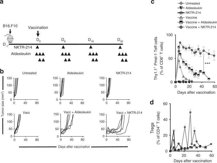
High dose interleukin-2 (IL-2) is active against metastatic melanoma and renal cell carcinoma, but treatment-associated toxicity and expansion of suppressive regulatory T cells (Tregs) limit its use in patients with cancer. Bempegaldesleukin (NKTR-214) is an engineered IL-2 cytokine prodrug that provides sustained activation of the IL-2 pathway with a bias to the IL-2 receptor CD122 (IL-2Rβ). Here we assess the therapeutic impact and mechanism of action of NKTR-214 in combination with anti-PD-1 and anti-CTLA-4 checkpoint blockade therapy or peptide-based vaccination in mice. NKTR-214 shows superior anti-tumor activity over native IL-2 and systemically expands anti-tumor CD8 T cells while inducing Treg depletion in tumor tissue but not in the periphery. Similar trends of intratumoral Treg dynamics are observed in a small cohort of patients treated with NKTR-214. Mechanistically, intratumoral Treg depletion is mediated by CD8 Teff-associated cytokines IFN-γ and TNF-α. These findings demonstrate that NKTR-214 synergizes with T cell-mediated anti-cancer therapies.

摘要

高剂量白细胞介素-2(IL-2)对转移性黑色素瘤和肾细胞癌有效,但治疗相关的毒性和抑制性调节性 T 细胞(Tregs)的扩增限制了其在癌症患者中的应用。贝美格利单抗(NKTR-214)是一种工程化的 IL-2 细胞因子前药,它通过偏向于 IL-2 受体 CD122(IL-2Rβ)提供 IL-2 途径的持续激活。在这里,我们评估了 NKTR-214 联合抗 PD-1 和抗 CTLA-4 检查点阻断治疗或基于肽的疫苗接种在小鼠中的治疗效果和作用机制。NKTR-214 比天然 IL-2 具有更好的抗肿瘤活性,同时系统地扩增抗肿瘤 CD8 T 细胞,而在肿瘤组织中诱导 Treg 耗竭,但在外周血中则不诱导 Treg 耗竭。在一小部分接受 NKTR-214 治疗的患者中也观察到了类似的肿瘤内 Treg 动态变化趋势。从机制上讲,肿瘤内 Treg 的耗竭是由 CD8 Teff 相关细胞因子 IFN-γ和 TNF-α介导的。这些发现表明,NKTR-214 与 T 细胞介导的抗癌疗法具有协同作用。

https://cdn.ncbi.nlm.nih.gov/pmc/blobs/7435/6994577/72eabf9eb092/41467_2020_14471_Fig1_HTML.jpg

文献AI研究员

20分钟写一篇综述,助力文献阅读效率提升50倍。

立即体验

用中文搜PubMed

大模型驱动的PubMed中文搜索引擎

马上搜索

文档翻译

学术文献翻译模型,支持多种主流文档格式。

立即体验