Suppr超能文献

黑皮质素 1 受体缺乏促进载脂蛋白 E 小鼠的动脉粥样硬化。

Melanocortin 1 Receptor Deficiency Promotes Atherosclerosis in Apolipoprotein E Mice.

机构信息

From the Institute of Biomedicine, Research Center for Integrative Physiology and Pharmacology, Turku Center for Disease Modeling, University of Turku, Finland (P.R., J.J.K., M.V.-D., S.N., E.S.); Medicity Research Laboratory Turku, University of Turku, Finland (M.V., M.H.); Unit of Clinical Pharmacology, Turku University Hospital, Finland (E.S.); Institute for Cardiovascular Prevention (IPEK), Ludwig-Maximilians-University (LMU), Munich, Germany (P.R., M.R., S.S.); and German Centre for Cardiovascular Research (DZHK), Partner Site Munich Heart Alliance, Germany (S.S.).

出版信息

Arterioscler Thromb Vasc Biol. 2018 Feb;38(2):313-323. doi: 10.1161/ATVBAHA.117.310418. Epub 2017 Dec 28.

Abstract

OBJECTIVE

The MC1-R (melanocortin 1 receptor) is expressed by monocytes and macrophages where it mediates anti-inflammatory actions. MC1-R also protects against macrophage foam cell formation primarily by promoting cholesterol efflux through the ABCA1 (ATP-binding cassette transporter subfamily A member 1) and ABCG1 (ATP-binding cassette transporter subfamily G member 1). In this study, we aimed to investigate whether global deficiency in MC1-R signaling affects the development of atherosclerosis.

APPROACH AND RESULTS

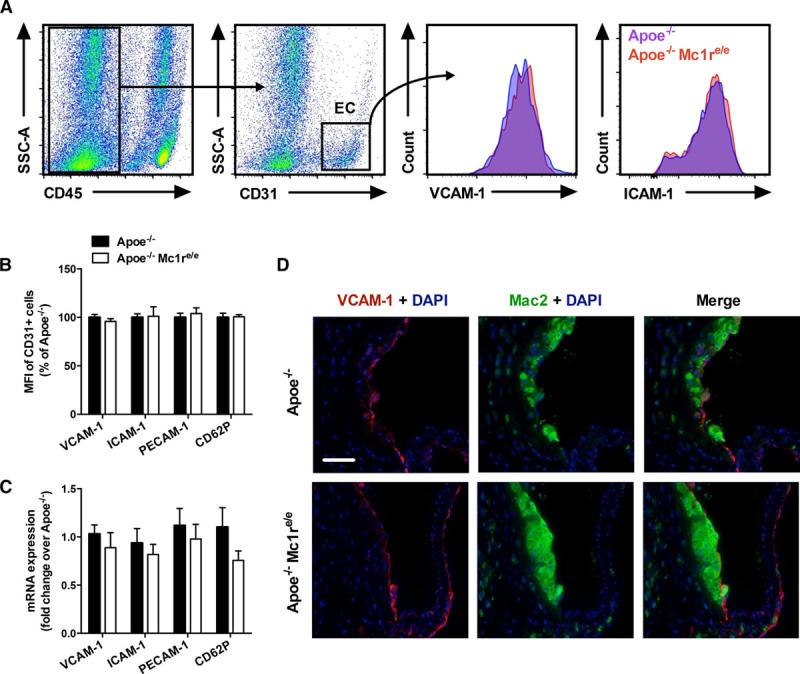
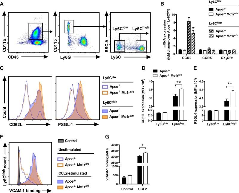
Apoe (apolipoprotein E deficient) mice were crossed with recessive yellow (Mc1r) mice carrying dysfunctional MC1-R and fed a high-fat diet to induce atherosclerosis. Apoe Mc1r mice developed significantly larger atherosclerotic lesions in the aortic sinus and in the whole aorta compared with Apoe controls. In terms of plaque composition, MC1-R deficiency was associated with less collagen and smooth muscle cells and increased necrotic core, indicative of more vulnerable lesions. These changes were accompanied by reduced and expression in the aorta. Furthermore, Apoe Mc1r mice showed a defect in bile acid metabolism that aggravated high-fat diet-induced hypercholesterolemia and hepatic lipid accumulation. Flow cytometric analysis of leukocyte profile revealed that dysfunctional MC1-R enhanced arterial accumulation of classical Ly6C monocytes and macrophages, effects that were evident in mice fed a normal chow diet but not under high-fat diet conditions. In support of enhanced arterial recruitment of Ly6C monocytes, these cells had increased expression of L-selectin and P-selectin glycoprotein ligand 1.

CONCLUSIONS

The present study highlights the importance of MC1-R in the development of atherosclerosis. Deficiency in MC1-R signaling exacerbates atherosclerosis by disturbing cholesterol handling and by increasing arterial monocyte accumulation.

摘要

目的

MC1-R(黑色素皮质素 1 受体)在单核细胞和巨噬细胞中表达,在这些细胞中它介导抗炎作用。MC1-R 还通过促进 ABCA1(ATP 结合盒转运体亚家族 A 成员 1)和 ABCG1(ATP 结合盒转运体亚家族 G 成员 1)的胆固醇外排,主要保护巨噬细胞泡沫细胞的形成。在这项研究中,我们旨在研究 MC1-R 信号的整体缺失是否会影响动脉粥样硬化的发展。

方法和结果

将载脂蛋白 E 缺乏(Apoe)小鼠与携带功能失调 MC1-R 的隐性黄色(Mc1r)小鼠杂交,并喂食高脂肪饮食以诱导动脉粥样硬化。与 Apoe 对照相比,Apoe Mc1r 小鼠在主动脉窦和整个主动脉中形成的动脉粥样硬化病变明显更大。就斑块组成而言,MC1-R 缺乏与胶原和平滑肌细胞减少以及坏死核心增加有关,提示病变更脆弱。这些变化伴随着主动脉中 和 的表达减少。此外,Apoe Mc1r 小鼠表现出胆汁酸代谢缺陷,加剧了高脂肪饮食诱导的高胆固醇血症和肝脂质积累。白细胞谱的流式细胞术分析显示,功能失调的 MC1-R 增强了 Ly6C 经典单核细胞和巨噬细胞在动脉中的积累,这些效应在喂食正常饲料的小鼠中很明显,但在高脂肪饮食条件下不明显。支持 Ly6C 单核细胞在动脉中的募集增加,这些细胞增加了 L-选择素和 P-选择素糖蛋白配体 1 的表达。

结论

本研究强调了 MC1-R 在动脉粥样硬化发展中的重要性。MC1-R 信号缺失通过干扰胆固醇处理和增加动脉单核细胞积累,加剧了动脉粥样硬化的发生。

https://cdn.ncbi.nlm.nih.gov/pmc/blobs/d7a5/5779319/be9b4ec9777b/atv-38-313-g001.jpg

文献AI研究员

20分钟写一篇综述,助力文献阅读效率提升50倍。

立即体验

用中文搜PubMed

大模型驱动的PubMed中文搜索引擎

马上搜索

文档翻译

学术文献翻译模型,支持多种主流文档格式。

立即体验