Suppr超能文献

对小麦病原菌叶锈菌的泛基因组分析揭示了高度可塑性真核基因组的结构基础。

Pangenome analyses of the wheat pathogen Zymoseptoria tritici reveal the structural basis of a highly plastic eukaryotic genome.

机构信息

Plant Pathology, Institute of Integrative Biology, ETH Zurich, 8092, Zurich, Switzerland.

UMR BIOGER, INRA, AgroParisTech, Université Paris-Saclay, Avenue Lucien Bretignières, BP 01, Thiverval-Grignon, F-78850, France.

出版信息

BMC Biol. 2018 Jan 11;16(1):5. doi: 10.1186/s12915-017-0457-4.

Abstract

BACKGROUND

Structural variation contributes substantially to polymorphism within species. Chromosomal rearrangements that impact genes can lead to functional variation among individuals and influence the expression of phenotypic traits. Genomes of fungal pathogens show substantial chromosomal polymorphism that can drive virulence evolution on host plants. Assessing the adaptive significance of structural variation is challenging, because most studies rely on inferences based on a single reference genome sequence.

RESULTS

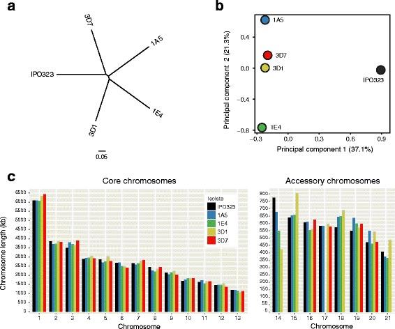
We constructed and analyzed the pangenome of Zymoseptoria tritici, a major pathogen of wheat that evolved host specialization by chromosomal rearrangements and gene deletions. We used single-molecule real-time sequencing and high-density genetic maps to assemble multiple genomes. We annotated the gene space based on transcriptomics data that covered the infection life cycle of each strain. Based on a total of five telomere-to-telomere genomes, we constructed a pangenome for the species and identified a core set of 9149 genes. However, an additional 6600 genes were exclusive to a subset of the isolates. The substantial accessory genome encoded on average fewer expressed genes but a larger fraction of the candidate effector genes that may interact with the host during infection. We expanded our analyses of the pangenome to a worldwide collection of 123 isolates of the same species. We confirmed that accessory genes were indeed more likely to show deletion polymorphisms and loss-of-function mutations compared to core genes.

CONCLUSIONS

The pangenome construction of a highly polymorphic eukaryotic pathogen showed that a single reference genome significantly underestimates the gene space of a species. The substantial accessory genome provides a cradle for adaptive evolution.

摘要

背景

结构变异在物种内的多态性中起着重要作用。影响基因的染色体重排可导致个体间的功能变异,并影响表型特征的表达。真菌病原体的基因组显示出大量的染色体多态性,这可能导致其在宿主植物上的毒力进化。评估结构变异的适应意义具有挑战性,因为大多数研究依赖于基于单个参考基因组序列的推断。

结果

我们构建并分析了小麦重要病原体禾谷丝核菌的泛基因组,该病原体通过染色体重排和基因缺失进化为宿主专化性。我们使用单分子实时测序和高密度遗传图谱来组装多个基因组。我们基于涵盖每个菌株感染生命周期的转录组学数据来注释基因空间。基于总共五个端粒到端粒基因组,我们构建了该物种的泛基因组,并确定了 9149 个核心基因。然而,还有 6600 个基因是特定分离株所特有的。大量的附加基因组平均编码较少的表达基因,但候选效应基因的比例更大,这些基因可能在感染过程中与宿主相互作用。我们将泛基因组的分析扩展到同一物种的 123 个全球分离株的集合。我们证实,与核心基因相比,附加基因确实更有可能表现出缺失多态性和功能丧失突变。

结论

高度多态性真核病原体的泛基因组构建表明,单个参考基因组大大低估了物种的基因空间。大量的附加基因组为适应进化提供了摇篮。

https://cdn.ncbi.nlm.nih.gov/pmc/blobs/64a1/5765654/c4e742ce6cac/12915_2017_457_Fig1_HTML.jpg

文献AI研究员

20分钟写一篇综述,助力文献阅读效率提升50倍。

立即体验

用中文搜PubMed

大模型驱动的PubMed中文搜索引擎

马上搜索

文档翻译

学术文献翻译模型,支持多种主流文档格式。

立即体验