Suppr超能文献

支架模拟抗原呈递细胞可实现原代 T 细胞的体外扩增。

Scaffolds that mimic antigen-presenting cells enable ex vivo expansion of primary T cells.

机构信息

John A. Paulson School of Engineering and Applied Sciences, Harvard University, Cambridge, Massachusetts, USA.

The Wyss Institute for Biologically Inspired Engineering Harvard University, Cambridge, Massachusetts, USA.

出版信息

Nat Biotechnol. 2018 Feb;36(2):160-169. doi: 10.1038/nbt.4047. Epub 2018 Jan 15.

Abstract

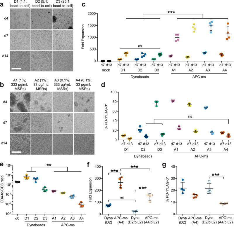
Therapeutic ex vivo T-cell expansion is limited by low rates and T-cell products of limited functionality. Here we describe a system that mimics natural antigen-presenting cells (APCs) and consists of a fluid lipid bilayer supported by mesoporous silica micro-rods. The lipid bilayer presents membrane-bound cues for T-cell receptor stimulation and costimulation, while the micro-rods enable sustained release of soluble paracrine cues. Using anti-CD3, anti-CD28, and interleukin-2, we show that the APC-mimetic scaffolds (APC-ms) promote two- to tenfold greater polyclonal expansion of primary mouse and human T cells compared with commercial expansion beads (Dynabeads). The efficiency of expansion depends on the density of stimulatory cues and the amount of material in the starting culture. Following a single stimulation, APC-ms enables antigen-specific expansion of rare cytotoxic T-cell subpopulations at a greater magnitude than autologous monocyte-derived dendritic cells after 2 weeks. APC-ms support over fivefold greater expansion of restimulated CD19 CAR-T cells than Dynabeads, with similar efficacy in a xenograft lymphoma model.

摘要

治疗性体外 T 细胞扩增受到低效率和功能有限的 T 细胞产物的限制。在这里,我们描述了一种模拟天然抗原呈递细胞(APC)的系统,该系统由介孔二氧化硅微棒支撑的流体脂质双层组成。脂质双层呈现出用于 T 细胞受体刺激和共刺激的膜结合信号,而微棒则能够持续释放可溶性旁分泌信号。我们使用抗 CD3、抗 CD28 和白细胞介素 2 表明,与商业扩增珠(Dynabeads)相比,APC 模拟支架(APC-ms)促进了主要的小鼠和人 T 细胞的 2 到 10 倍的多克隆扩增。扩增的效率取决于刺激信号的密度和起始培养物中的材料量。经过单次刺激后,APC-ms 能够以比自体单核细胞衍生树突状细胞更大的幅度特异性扩增罕见的细胞毒性 T 细胞亚群,在 2 周后效果更为显著。APC-ms 支持再刺激 CD19 CAR-T 细胞的扩增超过 Dynabeads 的五倍,在异种移植淋巴瘤模型中具有相似的疗效。

https://cdn.ncbi.nlm.nih.gov/pmc/blobs/e1c1/5801009/fecfe488b1d7/nihms925039f1.jpg

文献AI研究员

20分钟写一篇综述,助力文献阅读效率提升50倍。

立即体验

用中文搜PubMed

大模型驱动的PubMed中文搜索引擎

马上搜索

文档翻译

学术文献翻译模型,支持多种主流文档格式。

立即体验