Suppr超能文献

农业害虫 及其小型 RNA 生物学新型模型 Hi5 生殖细胞系的基因组。

The genome of the Hi5 germ cell line from , an agricultural pest and novel model for small RNA biology.

机构信息

Bioinformatics Program, Boston University, Boston, United States.

Program in Bioinformatics and Integrative Biology, University of Massachusetts Medical School, Worcester, United States.

出版信息

Elife. 2018 Jan 29;7:e31628. doi: 10.7554/eLife.31628.

Abstract

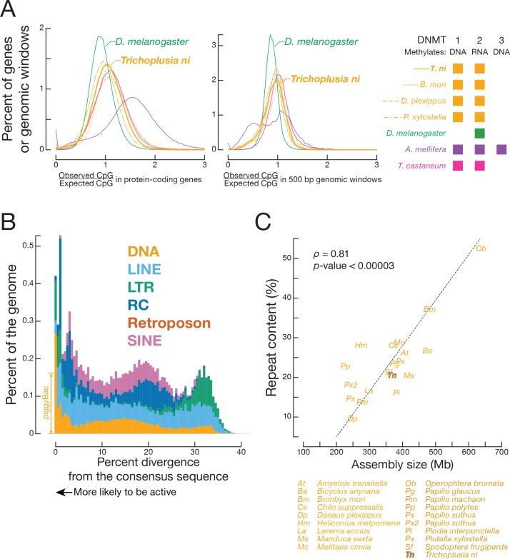
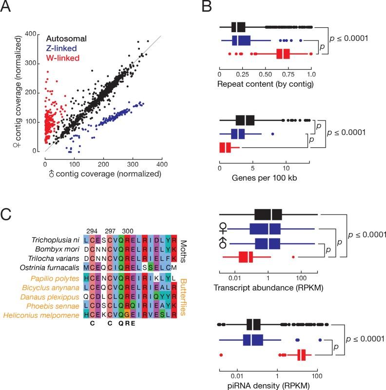
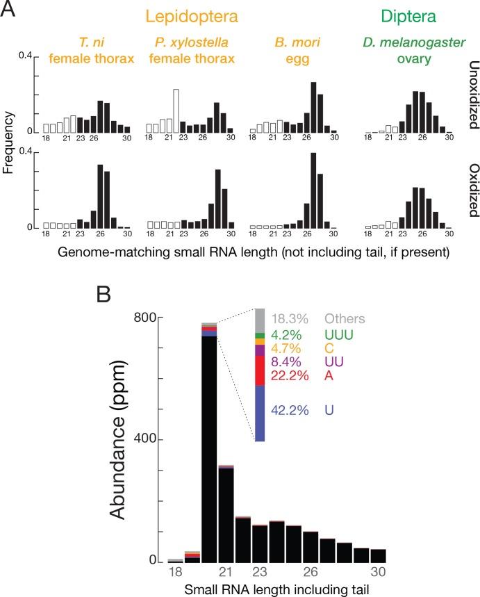
We report a draft assembly of the genome of Hi5 cells from the lepidopteran insect pest, , assigning 90.6% of bases to one of 28 chromosomes and predicting 14,037 protein-coding genes. Chemoreception and detoxification gene families reveal -specific gene expansions that may explain its widespread distribution and rapid adaptation to insecticides. Transcriptome and small RNA data from thorax, ovary, testis, and the germline-derived Hi5 cell line show distinct expression profiles for 295 microRNA- and >393 piRNA-producing loci, as well as 39 genes encoding small RNA pathway proteins. Nearly all of the W chromosome is devoted to piRNA production, and siRNAs are not 2´--methylated. To enable use of Hi5 cells as a model system, we have established genome editing and single-cell cloning protocols. The genome provides insights into pest control and allows Hi5 cells to become a new tool for studying small RNAs ex vivo.

摘要

我们报道了鳞翅目害虫 基因组的 Hi5 细胞的草案组装,将 90.6%的碱基分配到 28 条染色体中的一条上,并预测了 14037 个编码蛋白质的基因。化感作用和解毒基因家族揭示了 的特异性基因扩张,这可能解释了它的广泛分布和对杀虫剂的快速适应。来自胸部、卵巢、睾丸和生殖系衍生的 Hi5 细胞系的转录组和小 RNA 数据显示,295 个 microRNA 和 >393 个 piRNA 产生基因座以及 39 个编码小 RNA 途径蛋白的基因具有不同的表达谱。几乎所有的 W 染色体都专门用于 piRNA 的产生,而 siRNAs 不进行 2´--甲基化。为了使 Hi5 细胞能够作为一种模型系统,我们已经建立了基因组编辑和单细胞克隆的方案。该基因组提供了对害虫控制的深入了解,并使 Hi5 细胞成为研究体外小 RNA 的新工具。

https://cdn.ncbi.nlm.nih.gov/pmc/blobs/e7bf/5844692/68cbf92e6c8c/elife-31628-fig1.jpg

文献AI研究员

20分钟写一篇综述,助力文献阅读效率提升50倍。

立即体验

用中文搜PubMed

大模型驱动的PubMed中文搜索引擎

马上搜索

文档翻译

学术文献翻译模型,支持多种主流文档格式。

立即体验