Suppr超能文献

己糖激酶 2 耗竭抑制肝癌中的糖酵解并诱导氧化磷酸化,并增强二甲双胍的敏感性。

Hexokinase-2 depletion inhibits glycolysis and induces oxidative phosphorylation in hepatocellular carcinoma and sensitizes to metformin.

机构信息

Department of Biochemistry and Molecular Genetics, College of Medicine, University of Illinois at Chicago, Chicago, IL, 60607, USA.

Massachusetts General Hospital Cancer Center, Harvard Medical School, Boston, MA, 02114, USA.

出版信息

Nat Commun. 2018 Jan 31;9(1):446. doi: 10.1038/s41467-017-02733-4.

Abstract

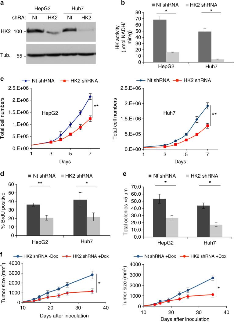
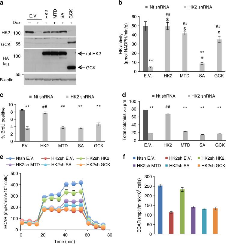
Hepatocellular carcinoma (HCC) cells are metabolically distinct from normal hepatocytes by expressing the high-affinity hexokinase (HK2) and suppressing glucokinase (GCK). This is exploited to selectively target HCC. Hepatic HK2 deletion inhibits tumor incidence in a mouse model of hepatocarcinogenesis. Silencing HK2 in human HCC cells inhibits tumorigenesis and increases cell death, which cannot be restored by GCK or mitochondrial binding deficient HK2. Upon HK2 silencing, glucose flux to pyruvate and lactate is inhibited, but TCA fluxes are maintained. Serine uptake and glycine secretion are elevated suggesting increased requirement for one-carbon contribution. Consistently, vulnerability to serine depletion increases. The decrease in glycolysis is coupled to elevated oxidative phosphorylation, which is diminished by metformin, further increasing cell death and inhibiting tumor growth. Neither HK2 silencing nor metformin alone inhibits mTORC1, but their combination inhibits mTORC1 in an AMPK-independent and REDD1-dependent mechanism. Finally, HK2 silencing synergizes with sorafenib to inhibit tumor growth.

摘要

肝细胞癌 (HCC) 细胞通过表达高亲和力己糖激酶 (HK2) 和抑制葡萄糖激酶 (GCK) 而在代谢上与正常肝细胞不同。这被用来选择性地靶向 HCC。在肝癌发生的小鼠模型中,肝 HK2 缺失抑制肿瘤的发生。沉默人 HCC 细胞中的 HK2 可抑制肿瘤发生并增加细胞死亡,而 GCK 或结合缺陷的线粒体 HK2 不能恢复这种作用。沉默 HK2 后,葡萄糖向丙酮酸和乳酸的通量被抑制,但 TCA 通量保持不变。丝氨酸摄取和甘氨酸分泌增加,表明对一碳贡献的需求增加。一致地,对丝氨酸耗竭的敏感性增加。糖酵解的减少与氧化磷酸化的增加相关联,而二甲双胍降低了氧化磷酸化,进一步增加了细胞死亡并抑制了肿瘤生长。单独沉默 HK2 或二甲双胍都不能抑制 mTORC1,但它们的组合以 AMPK 非依赖性和 REDD1 依赖性机制抑制 mTORC1。最后,沉默 HK2 与索拉非尼协同抑制肿瘤生长。

https://cdn.ncbi.nlm.nih.gov/pmc/blobs/e5c5/5792493/765b7b28ef49/41467_2017_2733_Fig1_HTML.jpg

文献AI研究员

20分钟写一篇综述,助力文献阅读效率提升50倍。

立即体验

用中文搜PubMed

大模型驱动的PubMed中文搜索引擎

马上搜索

文档翻译

学术文献翻译模型,支持多种主流文档格式。

立即体验