Suppr超能文献

金纳米颗粒电荷和配体类型对革兰氏阴性菌和革兰氏阳性菌表面结合及毒性的影响。

Impacts of gold nanoparticle charge and ligand type on surface binding and toxicity to Gram-negative and Gram-positive bacteria.

作者信息

Feng Z Vivian, Gunsolus Ian L, Qiu Tian A, Hurley Katie R, Nyberg Lyle H, Frew Hilena, Johnson Kyle P, Vartanian Ariane M, Jacob Lisa M, Lohse Samuel E, Torelli Marco D, Hamers Robert J, Murphy Catherine J, Haynes Christy L

机构信息

Chemistry Department , Augsburg College , Minneapolis , MN 55454 , USA . Email:

Department of Chemistry , University of Minnesota , Minneapolis , MN 55455 , USA . Email:

出版信息

Chem Sci. 2015 Sep 1;6(9):5186-5196. doi: 10.1039/c5sc00792e. Epub 2015 Jun 16.

Abstract

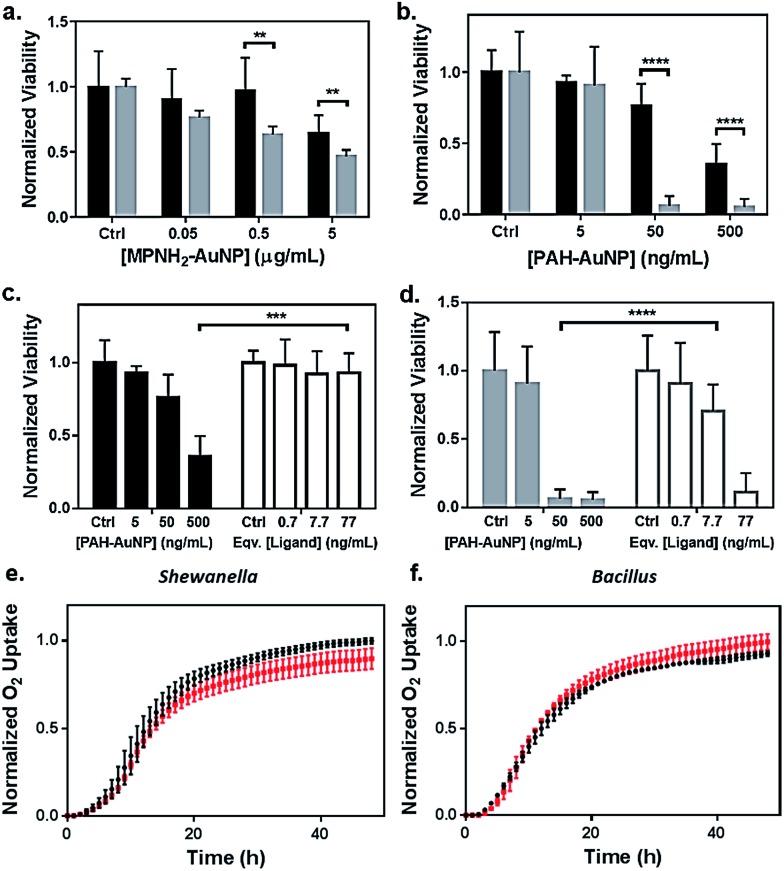
Although nanomaterials facilitate significant technological advancement in our society, their potential impacts on the environment are yet to be fully understood. In this study, two environmentally relevant bacteria, and , have been used as model organisms to elucidate the molecular interactions between these bacterial classes and Au nanoparticles (AuNPs) with well-controlled and well-characterized surface chemistries: anionic 3-mercaptopropionic acid (MPA), cationic 3-mercaptopropylamine (MPNH), and the cationic polyelectrolyte poly(allylamine hydrochloride) (PAH). The data demonstrate that cationic, especially polyelectrolyte-wrapped AuNPs, were more toxic to both the Gram-negative and Gram-positive bacteria. The levels of toxicity observed were closely related to the percentage of cells with AuNPs associated with the cell surface as measured using flow cytometry. The NP concentration-dependent binding profiles were drastically different for the two bacteria strains, suggesting the critical role of bacterial cell surface chemistry in determining nanoparticle association, and thereby, biological impact.

摘要

尽管纳米材料推动了我们社会的重大技术进步,但其对环境的潜在影响尚未得到充分了解。在本研究中,两种与环境相关的细菌, 和 ,已被用作模式生物,以阐明这些细菌类别与具有良好控制和表征的表面化学性质的金纳米颗粒(AuNPs)之间的分子相互作用:阴离子3-巯基丙酸(MPA)、阳离子3-巯基丙胺(MPNH)和阳离子聚电解质聚(烯丙胺盐酸盐)(PAH)。数据表明,阳离子型,尤其是聚电解质包裹的AuNPs,对革兰氏阴性菌和革兰氏阳性菌都更具毒性。观察到的毒性水平与通过流式细胞术测量的与细胞表面相关的带有AuNPs的细胞百分比密切相关。两种细菌菌株的NP浓度依赖性结合曲线截然不同,这表明细菌细胞表面化学在决定纳米颗粒结合以及由此产生的生物学影响方面起着关键作用。

https://cdn.ncbi.nlm.nih.gov/pmc/blobs/5764/5669217/21eddc040b89/c5sc00792e-f1.jpg

文献AI研究员

20分钟写一篇综述,助力文献阅读效率提升50倍。

立即体验

用中文搜PubMed

大模型驱动的PubMed中文搜索引擎

马上搜索

文档翻译

学术文献翻译模型,支持多种主流文档格式。

立即体验