Suppr超能文献

c-Jun N-末端激酶 1 缺陷型 CD4+CD25+FoxP3+细胞延长糖尿病小鼠胰岛移植物的存活时间。

c-Jun N-terminal kinase 1 defective CD4+CD25+FoxP3+ cells prolong islet allograft survival in diabetic mice.

机构信息

Department of Pulmonary Immunology, Center for Biomedical Research, University of Texas Health Science Center at Tyler, Tyler, Texas, 75708, USA.

Department of Biotechnology, Gandhi Institute of Technology and Management (GITAM) Institute of Science, GITAM University, Visakhapatnam, Andhra Pradesh, 530045, India.

出版信息

Sci Rep. 2018 Feb 19;8(1):3310. doi: 10.1038/s41598-018-21477-9.

Abstract

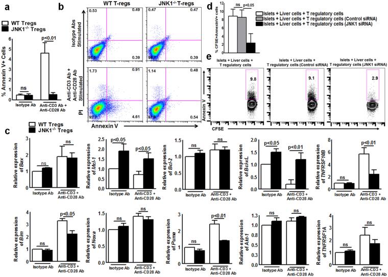
CD4+CD25+FoxP3+ cells (Tregs) inhibit inflammatory immune responses to allografts. Here, we found that co-transplantation of allogeneic pancreatic islets with Tregs that are defective in c-Jun N-terminal kinase 1 (JNK1) signaling prolongs islet allograft survival in the liver parenchyma of chemically induced diabetic mice (CDM). Adoptively transferred JNK1 but not wild-type (WT) Tregs survive longer in the liver parenchyma of CDM. JNK1 Tregs are resistant to apoptosis and express anti-apoptotic molecules. JNK1 Tregs express higher levels of lymphocyte activation gene-3 molecule (LAG-3) on their surface and produce higher amounts of the anti-inflammatory cytokine interleukin (IL)-10 compared with WT Tregs. JNK1 Tregs inhibit liver alloimmune responses more efficiently than WT Tregs. JNK1 but not WT Tregs are able to inhibit IL-17 and IL-21 production through enhanced LAG-3 expression and IL-10 production. Our study identifies a novel role of JNK1 signaling in Tregs that enhances islet allograft survival in the liver parenchyma of CDM.

摘要

CD4+CD25+FoxP3+ 细胞(Tregs)抑制同种异体移植物的炎症免疫反应。在这里,我们发现,将 JNK1 信号缺陷的同种异体胰岛与 Tregs 共同移植可延长化学诱导糖尿病小鼠(CDM)肝实质中胰岛同种异体移植物的存活期。与野生型(WT)Tregs 相比,经体外转输的 JNK1 Tregs 在 CDM 的肝实质中存活时间更长。JNK1 Tregs 不易发生细胞凋亡,并且表达抗凋亡分子。与 WT Tregs 相比,JNK1 Tregs 表面表达更高水平的淋巴细胞激活基因-3 分子(LAG-3),并产生更高水平的抗炎细胞因子白细胞介素(IL)-10。与 WT Tregs 相比,JNK1 Tregs 更有效地抑制肝同种免疫反应。JNK1 而非 WT Tregs 通过增强 LAG-3 表达和 IL-10 产生来抑制 IL-17 和 IL-21 的产生。我们的研究确定了 JNK1 信号在 Tregs 中的新作用,该作用可增强 CDM 肝实质中胰岛同种异体移植物的存活。

https://cdn.ncbi.nlm.nih.gov/pmc/blobs/4b58/5818514/b00fdc9b320c/41598_2018_21477_Fig1_HTML.jpg

文献AI研究员

20分钟写一篇综述,助力文献阅读效率提升50倍。

立即体验

用中文搜PubMed

大模型驱动的PubMed中文搜索引擎

马上搜索

文档翻译

学术文献翻译模型,支持多种主流文档格式。

立即体验