Suppr超能文献

爱泼斯坦-巴尔病毒核抗原 EBNA-LP 对于转化初始 B 细胞是必不可少的,并有助于转录因子募集到病毒基因组。

Epstein-Barr virus nuclear antigen EBNA-LP is essential for transforming naïve B cells, and facilitates recruitment of transcription factors to the viral genome.

机构信息

Section of Virology, Department of Medicine, Imperial College London, London, United Kingdom.

Section of Pediatrics, Department of Medicine, Imperial College London, London, United Kingdom.

出版信息

PLoS Pathog. 2018 Feb 20;14(2):e1006890. doi: 10.1371/journal.ppat.1006890. eCollection 2018 Feb.

Abstract

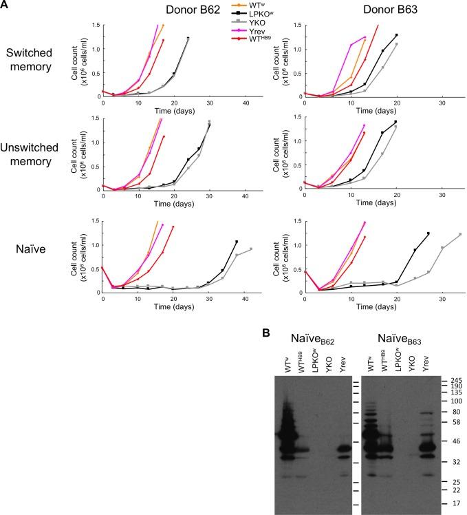
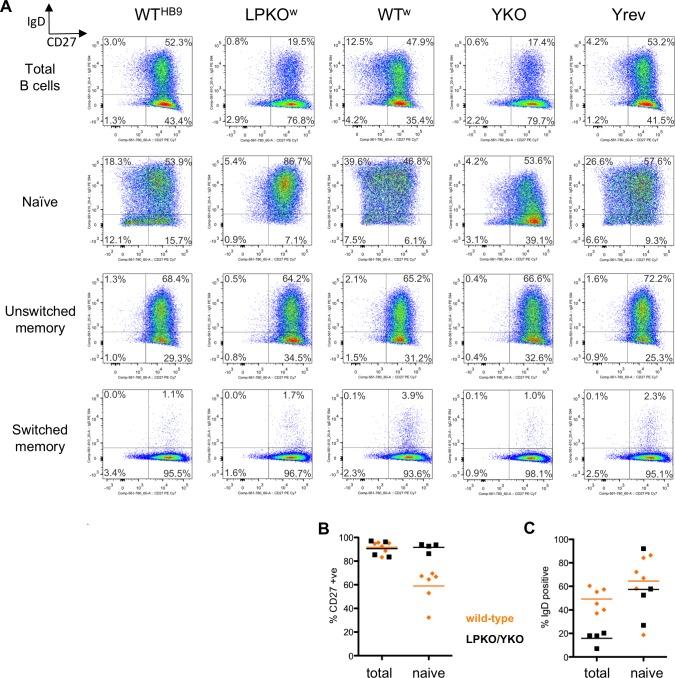
The Epstein-Barr virus (EBV) nuclear antigen leader protein (EBNA-LP) is the first viral latency-associated protein produced after EBV infection of resting B cells. Its role in B cell transformation is poorly defined, but it has been reported to enhance gene activation by the EBV protein EBNA2 in vitro. We generated EBNA-LP knockout (LPKO) EBVs containing a STOP codon within each repeat unit of internal repeat 1 (IR1). EBNA-LP-mutant EBVs established lymphoblastoid cell lines (LCLs) from adult B cells at reduced efficiency, but not from umbilical cord B cells, which died approximately two weeks after infection. Adult B cells only established EBNA-LP-null LCLs with a memory (CD27+) phenotype. Quantitative PCR analysis of virus gene expression after infection identified both an altered ratio of the EBNA genes, and a dramatic reduction in transcript levels of both EBNA2-regulated virus genes (LMP1 and LMP2) and the EBNA2-independent EBER genes in the first 2 weeks. By 30 days post infection, LPKO transcription was the same as wild-type EBV. In contrast, EBNA2-regulated cellular genes were induced efficiently by LPKO viruses. Chromatin immunoprecipitation revealed that EBNA2 and the host transcription factors EBF1 and RBPJ were delayed in their recruitment to all viral latency promoters tested, whereas these same factors were recruited efficiently to several host genes, which exhibited increased EBNA2 recruitment. We conclude that EBNA-LP does not simply co-operate with EBNA2 in activating gene transcription, but rather facilitates the recruitment of several transcription factors to the viral genome, to enable transcription of virus latency genes. Additionally, our findings suggest that EBNA-LP is essential for the survival of EBV-infected naïve B cells.

摘要

EB 病毒(EBV)核抗原主要蛋白(EBNA-LP)是 EBV 感染静止 B 细胞后产生的第一个病毒潜伏相关蛋白。其在 B 细胞转化中的作用尚未明确,但有报道称它可增强 EBV 蛋白 EBNA2 在体外的基因激活作用。我们构建了含有内部重复 1(IR1)每个重复单元内终止密码子的 EBNA-LP 敲除(LPKO)EBV。EBNA-LP 突变 EBV 从成人 B 细胞建立淋巴母细胞系(LCL)的效率降低,但从脐带 B 细胞建立的效率没有降低,后者在感染后约两周死亡。成人 B 细胞仅建立具有记忆(CD27+)表型的 EBNA-LP 缺失 LCL。感染后病毒基因表达的定量 PCR 分析鉴定出 EBNA 基因的比例发生改变,以及 EBNA2 调节的病毒基因(LMP1 和 LMP2)和 EBNA2 非依赖性 EBER 基因的转录本水平在最初的 2 周内急剧下降。在感染后 30 天,LPKO 转录与野生型 EBV 相同。相比之下,EBNA2 调节的细胞基因被 LPKO 病毒有效诱导。染色质免疫沉淀显示,EBNA2 和宿主转录因子 EBF1 和 RBPJ 被延迟募集到所有测试的病毒潜伏启动子,而这些相同的因子被有效募集到几个宿主基因,这些基因显示出 EBNA2 募集的增加。我们得出结论,EBNA-LP 并非简单地与 EBNA2 合作激活基因转录,而是促进了几个转录因子向病毒基因组的募集,从而使病毒潜伏基因的转录得以进行。此外,我们的发现表明,EBNA-LP 对于 EBV 感染的幼稚 B 细胞的存活是必需的。

https://cdn.ncbi.nlm.nih.gov/pmc/blobs/26e7/5834210/1e81bf5aac78/ppat.1006890.g001.jpg

文献AI研究员

20分钟写一篇综述,助力文献阅读效率提升50倍。

立即体验

用中文搜PubMed

大模型驱动的PubMed中文搜索引擎

马上搜索

文档翻译

学术文献翻译模型,支持多种主流文档格式。

立即体验