Suppr超能文献

爱泼斯坦-巴尔病毒被膜蛋白BNRF1对ICP0缺失型单纯疱疹病毒1型和pp71缺陷型人巨细胞病毒复制的刺激作用

Stimulation of the Replication of ICP0-Null Mutant Herpes Simplex Virus 1 and pp71-Deficient Human Cytomegalovirus by Epstein-Barr Virus Tegument Protein BNRF1.

作者信息

Lu Yongxu, Orr Anne, Everett Roger D

机构信息

MRC-University of Glasgow Centre for Virus Research, Glasgow, Scotland, United Kingdom.

MRC-University of Glasgow Centre for Virus Research, Glasgow, Scotland, United Kingdom

出版信息

J Virol. 2016 Oct 14;90(21):9664-9673. doi: 10.1128/JVI.01224-16. Print 2016 Nov 1.

Abstract

UNLABELLED

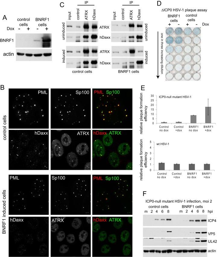
It is now well established that several cellular proteins that are components of promyelocytic leukemia nuclear bodies (PML NBs, also known as ND10) have restrictive effects on herpesvirus infections that are countered by viral proteins that are either present in the virion particle or are expressed during the earliest stages of infection. For example, herpes simplex virus 1 (HSV-1) immediate early (IE) protein ICP0 overcomes the restrictive effects of PML-NB components PML, Sp100, hDaxx, and ATRX while human cytomegalovirus (HCMV) IE protein IE1 targets PML and Sp100, and its tegument protein pp71 targets hDaxx and ATRX. The functions of these viral regulatory proteins are in part interchangeable; thus, both IE1 and pp71 stimulate the replication of ICP0-null mutant HSV-1, while ICP0 increases plaque formation by pp71-deficient HCMV. Here, we extend these studies by examining proteins that are expressed by Epstein-Barr virus (EBV). We report that EBV tegument protein BNRF1, discovered by other investigators to target the hDaxx/ATRX complex, increases the replication of both ICP0-null mutant HSV-1 and pp71-deficient HCMV. In addition, EBV protein EBNA-LP, which targets Sp100, also augments ICP0-null mutant HSV-1 replication. The combination of these two EBV regulatory proteins had a greater effect than each one individually. These findings reinforce the concept that disruption of the functions of PML-NB proteins is important for efficient herpesvirus infections.

IMPORTANCE

Whether a herpesvirus initiates a lytic infection in a host cell or establishes quiescence or latency is influenced by events that occur soon after the viral genome has entered the host cell nucleus. Certain cellular proteins respond in a restrictive manner to the invading pathogen's DNA, while viral functions are expressed that counteract the cell-mediated repression. One aspect of cellular restriction of herpesvirus infections is mediated by components of nuclear structures known as PML nuclear bodies (PML NBs), or ND10. Members of the alpha-, beta-, and gammaherpesvirus families all express proteins that interact with, degrade, or otherwise counteract the inhibitory effects of various PML NB components. Previous work has shown that there is the potential for a functional interchange between the viral proteins expressed by alpha- and betaherpesviruses, despite a lack of obvious sequence similarity. Here, this concept is extended to include a member of the gammaherpesviruses.

摘要

未标记

现已充分证实,早幼粒细胞白血病核体(PML核体,也称为ND10)的几种细胞蛋白成分对疱疹病毒感染具有限制作用,而病毒颗粒中存在的或在感染早期表达的病毒蛋白可对抗这种限制作用。例如,单纯疱疹病毒1型(HSV-1)的立即早期(IE)蛋白ICP0可克服PML核体成分PML、Sp100、hDaxx和ATRX的限制作用,而人巨细胞病毒(HCMV)的IE蛋白IE1靶向PML和Sp100,其被膜蛋白pp71靶向hDaxx和ATRX。这些病毒调节蛋白的功能部分可互换;因此,IE1和pp71均可刺激ICP0缺失突变型HSV-1的复制,而ICP0可增加pp71缺陷型HCMV的噬斑形成。在此,我们通过研究爱泼斯坦-巴尔病毒(EBV)表达的蛋白来扩展这些研究。我们报告称,其他研究人员发现EBV被膜蛋白BNRF1靶向hDaxx/ATRX复合物,可增加ICP0缺失突变型HSV-1和pp71缺陷型HCMV的复制。此外,靶向Sp100的EBV蛋白EBNA-LP也可增强ICP0缺失突变型HSV-1的复制。这两种EBV调节蛋白的组合比单独一种的效果更好。这些发现强化了这样一种观念,即破坏PML核体蛋白的功能对有效的疱疹病毒感染很重要。

重要性

疱疹病毒在宿主细胞中是引发裂解性感染还是进入静止或潜伏状态,受到病毒基因组进入宿主细胞核后不久发生的事件的影响。某些细胞蛋白以限制方式对入侵病原体的DNA作出反应,而病毒则表达功能来对抗细胞介导的抑制作用。疱疹病毒感染的细胞限制的一个方面是由称为PML核体(PML NBs)或ND10的核结构成分介导的。α、β和γ疱疹病毒家族的成员都表达与各种PML核体成分相互作用、降解或以其他方式对抗其抑制作用的蛋白。先前的研究表明,尽管缺乏明显的序列相似性,但α和β疱疹病毒表达的病毒蛋白之间存在功能互换的可能性。在此,这一概念扩展到包括γ疱疹病毒的一个成员。

https://cdn.ncbi.nlm.nih.gov/pmc/blobs/f379/5068519/88ff7f0143aa/zjv9991820440001.jpg

文献AI研究员

20分钟写一篇综述,助力文献阅读效率提升50倍。

立即体验

用中文搜PubMed

大模型驱动的PubMed中文搜索引擎

马上搜索

文档翻译

学术文献翻译模型,支持多种主流文档格式。

立即体验