Suppr超能文献

慢性淋巴细胞白血病中对维奈托克耐药性发展的克隆动力学

Clonal dynamics towards the development of venetoclax resistance in chronic lymphocytic leukemia.

作者信息

Herling Carmen D, Abedpour Nima, Weiss Jonathan, Schmitt Anna, Jachimowicz Ron Daniel, Merkel Olaf, Cartolano Maria, Oberbeck Sebastian, Mayer Petra, Berg Valeska, Thomalla Daniel, Kutsch Nadine, Stiefelhagen Marius, Cramer Paula, Wendtner Clemens-Martin, Persigehl Thorsten, Saleh Andreas, Altmüller Janine, Nürnberg Peter, Pallasch Christian, Achter Viktor, Lang Ulrich, Eichhorst Barbara, Castiglione Roberta, Schäfer Stephan C, Büttner Reinhard, Kreuzer Karl-Anton, Reinhardt Hans Christian, Hallek Michael, Frenzel Lukas P, Peifer Martin

机构信息

Department of Internal Medicine I, Center of Integrated Oncology Cologne-Bonn, University of Cologne, 50937 Cologne, Germany.

Department of Translational Genomics, Center of Integrated Oncology Cologne-Bonn, Medical Faculty, University of Cologne, 50931 Cologne, Germany.

出版信息

Nat Commun. 2018 Feb 20;9(1):727. doi: 10.1038/s41467-018-03170-7.

Abstract

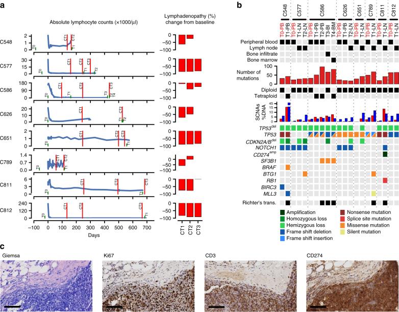
Deciphering the evolution of cancer cells under therapeutic pressure is a crucial step to understand the mechanisms that lead to treatment resistance. To this end, we analyzed whole-exome sequencing data of eight chronic lymphocytic leukemia (CLL) patients that developed resistance upon BCL2-inhibition by venetoclax. Here, we report recurrent mutations in BTG1 (2 patients) and homozygous deletions affecting CDKN2A/B (3 patients) that developed during treatment, as well as a mutation in BRAF and a high-level focal amplification of CD274 (PD-L1) that might pinpoint molecular aberrations offering structures for further therapeutic interventions.

摘要

解析治疗压力下癌细胞的进化是理解导致治疗耐药性机制的关键一步。为此,我们分析了8例慢性淋巴细胞白血病(CLL)患者的全外显子测序数据,这些患者在接受维奈克拉抑制BCL2治疗后产生了耐药性。在此,我们报告了治疗期间出现的BTG1复发性突变(2例患者)和影响CDKN2A/B的纯合缺失(3例患者),以及BRAF突变和CD274(PD-L1)的高水平局灶性扩增,这些可能确定了分子畸变,为进一步的治疗干预提供了结构基础。

https://cdn.ncbi.nlm.nih.gov/pmc/blobs/3a99/5820258/fb11f70e3208/41467_2018_3170_Fig1_HTML.jpg

文献AI研究员

20分钟写一篇综述,助力文献阅读效率提升50倍。

立即体验

用中文搜PubMed

大模型驱动的PubMed中文搜索引擎

马上搜索

文档翻译

学术文献翻译模型,支持多种主流文档格式。

立即体验