Suppr超能文献

类风湿关节炎中功能不同的疾病相关成纤维细胞亚群。

Functionally distinct disease-associated fibroblast subsets in rheumatoid arthritis.

机构信息

Division of Rheumatology, Immunology, and Allergy, Brigham and Women's Hospital, Harvard Medical School, Boston, MA, 02115, USA.

Department of Rheumatology, Graduate School of Medical and Dental Sciences, Tokyo Medical and Dental University (TMDU), Tokyo, 113-8519, Japan.

出版信息

Nat Commun. 2018 Feb 23;9(1):789. doi: 10.1038/s41467-018-02892-y.

Abstract

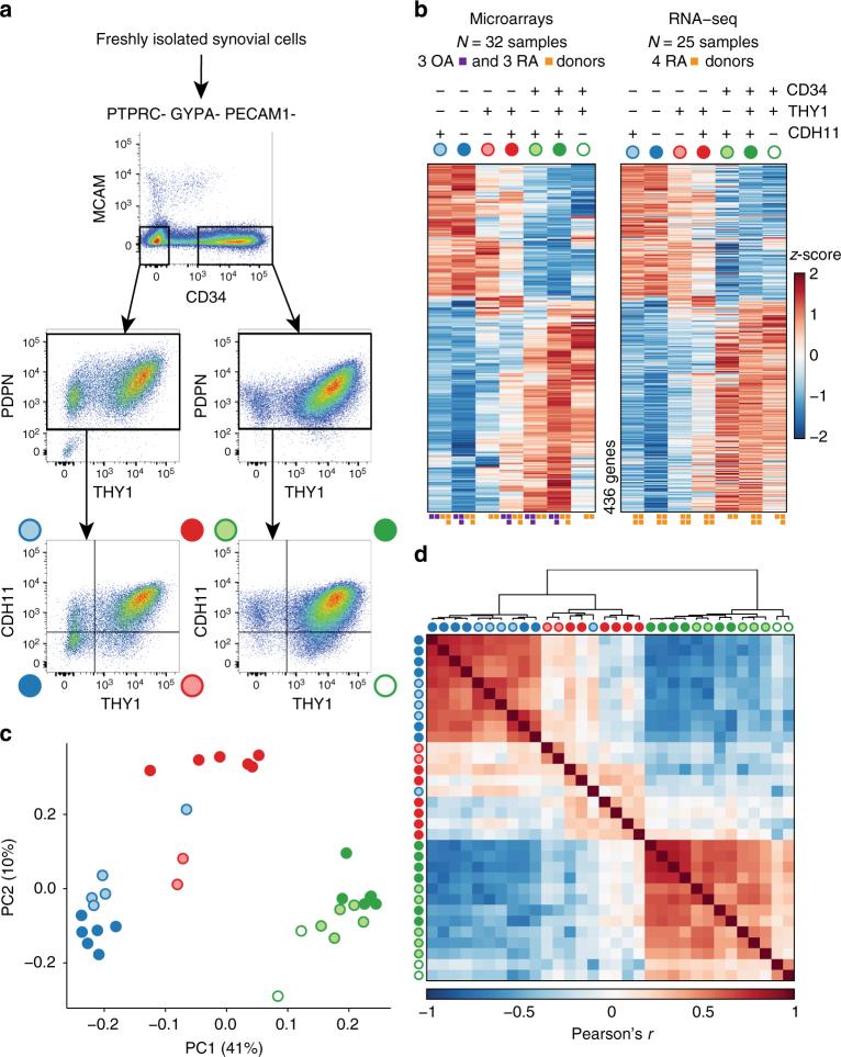
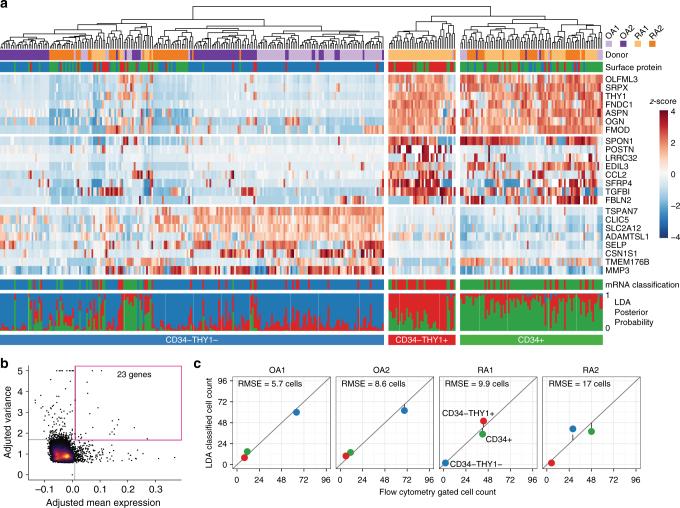
Fibroblasts regulate tissue homeostasis, coordinate inflammatory responses, and mediate tissue damage. In rheumatoid arthritis (RA), synovial fibroblasts maintain chronic inflammation which leads to joint destruction. Little is known about fibroblast heterogeneity or if aberrations in fibroblast subsets relate to pathology. Here, we show functional and transcriptional differences between fibroblast subsets from human synovial tissues using bulk transcriptomics of targeted subpopulations and single-cell transcriptomics. We identify seven fibroblast subsets with distinct surface protein phenotypes, and collapse them into three subsets by integrating transcriptomic data. One fibroblast subset, characterized by the expression of proteins podoplanin, THY1 membrane glycoprotein and cadherin-11, but lacking CD34, is threefold expanded in patients with RA relative to patients with osteoarthritis. These fibroblasts localize to the perivascular zone in inflamed synovium, secrete proinflammatory cytokines, are proliferative, and have an in vitro phenotype characteristic of invasive cells. Our strategy may be used as a template to identify pathogenic stromal cellular subsets in other complex diseases.

摘要

成纤维细胞调节组织内稳态、协调炎症反应,并介导组织损伤。在类风湿关节炎 (RA) 中,滑膜成纤维细胞维持慢性炎症,导致关节破坏。目前对于成纤维细胞异质性知之甚少,也不清楚成纤维细胞亚群的异常是否与病理学有关。在这里,我们使用靶向亚群的批量转录组学和单细胞转录组学,展示了来自人滑膜组织的成纤维细胞亚群之间的功能和转录差异。我们鉴定了七个具有不同表面蛋白表型的成纤维细胞亚群,并通过整合转录组数据将它们合并为三个亚群。一个成纤维细胞亚群,其特征在于表达 podoplanin、THY1 膜糖蛋白和钙粘蛋白-11,但缺乏 CD34,在 RA 患者中相对于骨关节炎患者扩增了三倍。这些成纤维细胞定位于炎症滑膜中的血管周围区,分泌促炎细胞因子,具有增殖性,并具有体外侵袭细胞的表型特征。我们的策略可用于作为模板来识别其他复杂疾病中的致病性基质细胞亚群。

https://cdn.ncbi.nlm.nih.gov/pmc/blobs/d925/5824882/1475a4183ce9/41467_2018_2892_Fig1_HTML.jpg

文献AI研究员

20分钟写一篇综述,助力文献阅读效率提升50倍。

立即体验

用中文搜PubMed

大模型驱动的PubMed中文搜索引擎

马上搜索

文档翻译

学术文献翻译模型,支持多种主流文档格式。

立即体验