Suppr超能文献

观测权重为零膨胀和单细胞应用解锁了批量 RNA-seq 工具。

Observation weights unlock bulk RNA-seq tools for zero inflation and single-cell applications.

机构信息

Department of Applied Mathematics, Computer Science and Statistics, Ghent University, Krijgslaan 281, S9, Ghent, 9000, Belgium.

Bioinformatics Institute Ghent, Ghent University, Ghent, 9000, Belgium.

出版信息

Genome Biol. 2018 Feb 26;19(1):24. doi: 10.1186/s13059-018-1406-4.

Abstract

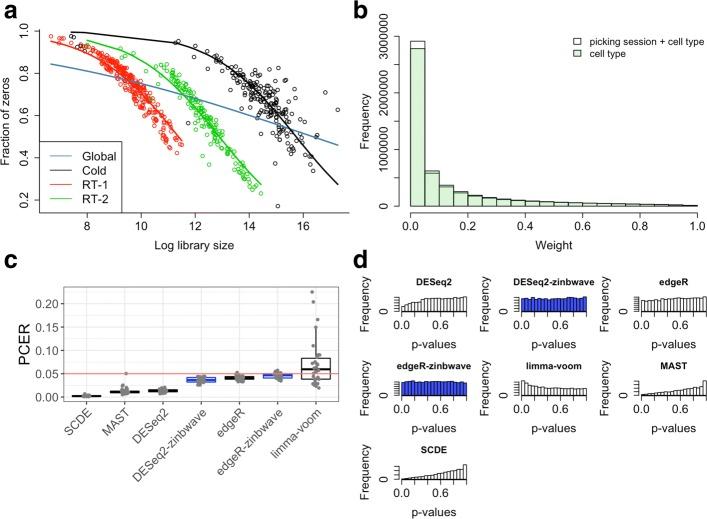
Dropout events in single-cell RNA sequencing (scRNA-seq) cause many transcripts to go undetected and induce an excess of zero read counts, leading to power issues in differential expression (DE) analysis. This has triggered the development of bespoke scRNA-seq DE methods to cope with zero inflation. Recent evaluations, however, have shown that dedicated scRNA-seq tools provide no advantage compared to traditional bulk RNA-seq tools. We introduce a weighting strategy, based on a zero-inflated negative binomial model, that identifies excess zero counts and generates gene- and cell-specific weights to unlock bulk RNA-seq DE pipelines for zero-inflated data, boosting performance for scRNA-seq.

摘要

单细胞 RNA 测序 (scRNA-seq) 中的 dropout 事件会导致许多转录本未被检测到,并产生过多的零读数,从而导致差异表达 (DE) 分析中的功效问题。这引发了专门的 scRNA-seq DE 方法的发展,以应对零膨胀。然而,最近的评估表明,专门的 scRNA-seq 工具与传统的批量 RNA-seq 工具相比没有优势。我们提出了一种基于零膨胀负二项模型的加权策略,该策略可识别多余的零计数,并生成基因和细胞特异性权重,从而为零膨胀数据解锁批量 RNA-seq DE 管道,提高 scRNA-seq 的性能。

https://cdn.ncbi.nlm.nih.gov/pmc/blobs/47af/6251479/c79bed9dc4e9/13059_2018_1406_Fig1_HTML.jpg

文献AI研究员

20分钟写一篇综述,助力文献阅读效率提升50倍。

立即体验

用中文搜PubMed

大模型驱动的PubMed中文搜索引擎

马上搜索

文档翻译

学术文献翻译模型,支持多种主流文档格式。

立即体验