Suppr超能文献

长链非编码 RNA CASC9 通过与 CREB 结合蛋白相互作用上调 LAMC2 的表达促进食管鳞癌细胞转移。

LncRNA CASC9 promotes esophageal squamous cell carcinoma metastasis through upregulating LAMC2 expression by interacting with the CREB-binding protein.

机构信息

Department of Medical Genetics, College of Basic Medical Science, Third Military Medical University, Gaotanyan Street, Shapingba District, Chongqing, China.

Department of Cardiothoracic Surgery, Southwest Hospital, Third Military Medical University, Gaotanyan Street, Shapingba District, Chongqing, China.

出版信息

Cell Death Differ. 2018 Nov;25(11):1980-1995. doi: 10.1038/s41418-018-0084-9. Epub 2018 Mar 6.

Abstract

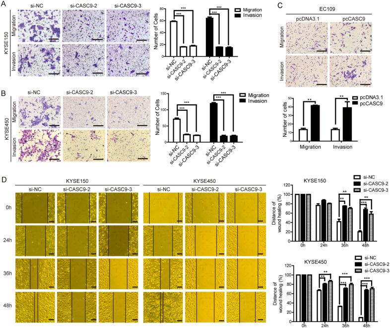
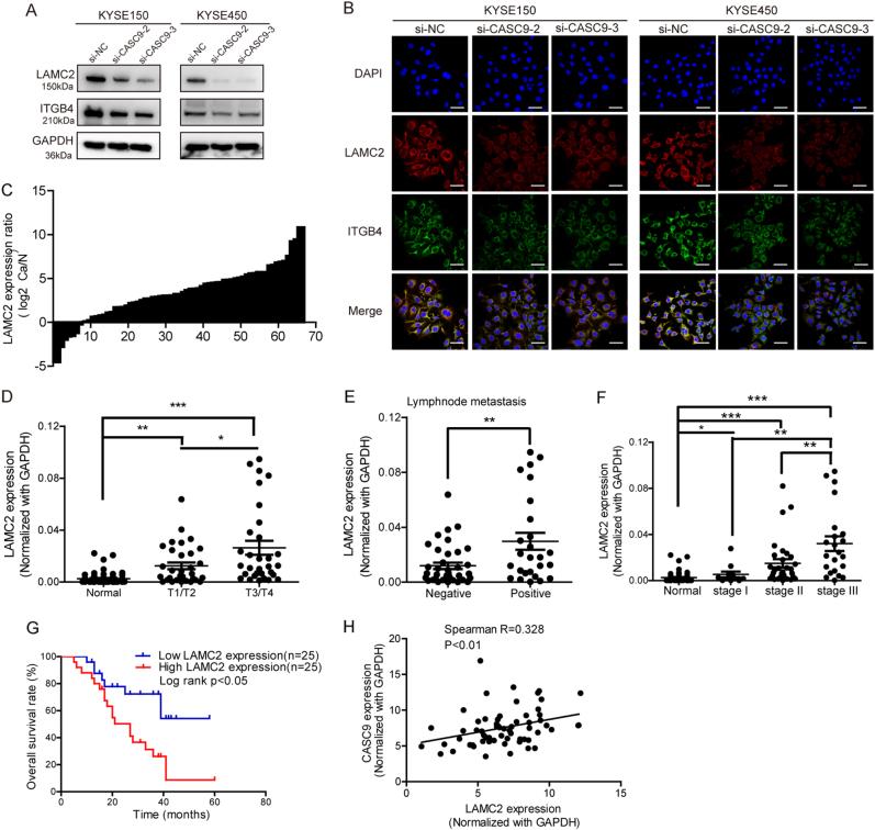
Esophageal squamous cell carcinoma (ESCC) is the main subtype of esophageal cancer. Long noncoding RNAs (lncRNAs) are thought to play a critical role in cancer development. Recently, lncRNA CASC9 was shown to be dysregulated in many cancer types, but the mechanisms whereby this occurs remain largely unknown. In this study, we found that CASC9 was significantly upregulated in ESCC tissues, with further analysis revealing that elevated CASC9 expression was associated with ESCC prognosis and metastasis. Furthermore, we found that CASC9 knockdown significantly repressed ESCC migration and invasion in vitro and metastasis in nude mice in vivo. A microarray analysis and mechanical experiments indicated that CASC9 preferentially affected gene expression linked to ECM-integrin interactions, including LAMC2, an upstream inducer of the integrin pathway. We demonstrated that LAMC2 was consistently upregulated in ESCC and promoted ESCC metastasis. LAMC2 overexpression partially compromised the decrease of cell migration and invasion capacity in CASC9 knockdowns. In addition, we found that both CASC9 and LAMC2 depletion reduced the phosphorylation of FAK, PI3K, and Akt, which are downstream effectors of the integrin pathway. Moreover, the reduction in phosphorylation caused by CASC9 depletion was rescued by LAMC2 overexpression, further confirming that CASC9 exerts a pro-metastatic role through LAMC2. Mechanistically, RNA pull-down and RNA-binding protein immunoprecipitation (RIP) assay indicated that CASC9 could bind with the transcriptional coactivator CREB-binding protein (CBP) in the nucleus. Chromatin immunoprecipitation (ChIP) assay additionally illustrated that CASC9 increased the enrichment of CBP and H3K27 acetylation in the LAMC2 promoter, thereby upregulating LAMC2 expression. In conclusion, we demonstrate that CASC9 upregulates LAMC2 expression by binding with CBP and modifying histone acetylation. Our research reveals the prognostic and pro-metastatic roles for CASC9 in ESCC, suggesting that CASC9 could serve as a biomarker for prognosis and a target for metastasis treatment.

摘要

食管鳞状细胞癌 (ESCC) 是食管癌的主要亚型。长链非编码 RNA (lncRNA) 被认为在癌症发展中发挥着关键作用。最近,研究表明 lncRNA CASC9 在许多癌症类型中失调,但发生这种情况的机制在很大程度上仍然未知。在这项研究中,我们发现 CASC9 在 ESCC 组织中显著上调,进一步分析表明,CASC9 表达升高与 ESCC 的预后和转移有关。此外,我们发现 CASC9 敲低显著抑制了 ESCC 细胞在体外的迁移和侵袭以及裸鼠体内的转移。微阵列分析和力学实验表明,CASC9 优先影响与细胞外基质-整合素相互作用相关的基因表达,包括 LAMC2,整合素途径的上游诱导因子。我们证明 LAMC2 在 ESCC 中持续上调,并促进 ESCC 转移。LAMC2 的过表达部分削弱了 CASC9 敲低对细胞迁移和侵袭能力的降低。此外,我们发现 CASC9 和 LAMC2 的耗竭均降低了整合素途径下游效应因子 FAK、PI3K 和 Akt 的磷酸化。此外,CASC9 耗竭引起的磷酸化减少可通过 LAMC2 的过表达得到挽救,进一步证实 CASC9 通过 LAMC2 发挥促转移作用。从机制上讲,RNA 下拉和 RNA 结合蛋白免疫沉淀 (RIP) 测定表明,CASC9 可在核内与转录共激活因子 CREB 结合蛋白 (CBP) 结合。染色质免疫沉淀 (ChIP) 实验进一步表明,CASC9 增加了 LAMC2 启动子中 CBP 和 H3K27 乙酰化的富集,从而上调了 LAMC2 的表达。总之,我们证明 CASC9 通过与 CBP 结合并修饰组蛋白乙酰化来上调 LAMC2 的表达。我们的研究揭示了 CASC9 在 ESCC 中的预后和促转移作用,表明 CASC9 可作为预后的生物标志物和转移治疗的靶点。

https://cdn.ncbi.nlm.nih.gov/pmc/blobs/07ed/6219493/03a536fcc721/41418_2018_84_Fig1_HTML.jpg

文献AI研究员

20分钟写一篇综述,助力文献阅读效率提升50倍。

立即体验

用中文搜PubMed

大模型驱动的PubMed中文搜索引擎

马上搜索

文档翻译

学术文献翻译模型,支持多种主流文档格式。

立即体验