Suppr超能文献

卷曲蛋白 7 通过激活胃癌中的经典 Wnt/β-连环蛋白通路促进上皮间质转化和干细胞特性。

Frizzled7 Promotes Epithelial-to-mesenchymal Transition and Stemness Via Activating Canonical Wnt/β-catenin Pathway in Gastric Cancer.

机构信息

Laboratory of General Surgery, The First Affiliated Hospital, Sun Yat-Sen University, Guangzhou 510080, Guangdong, China.

Animal Center, The First Affiliated Hospital, Sun Yat-Sen University, Guangzhou 510080, Guangdong, China.

出版信息

Int J Biol Sci. 2018 Feb 12;14(3):280-293. doi: 10.7150/ijbs.23756. eCollection 2018.

Abstract

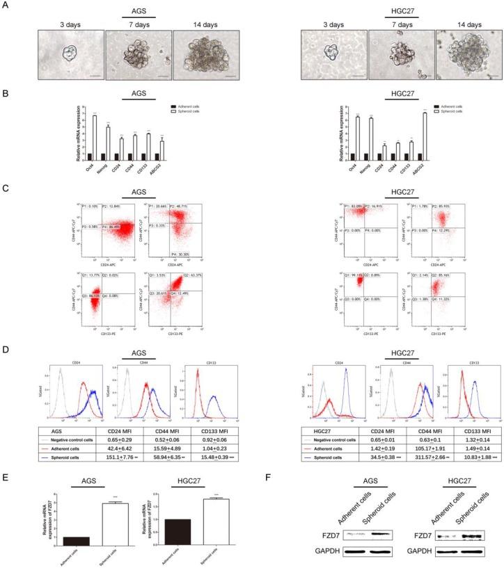
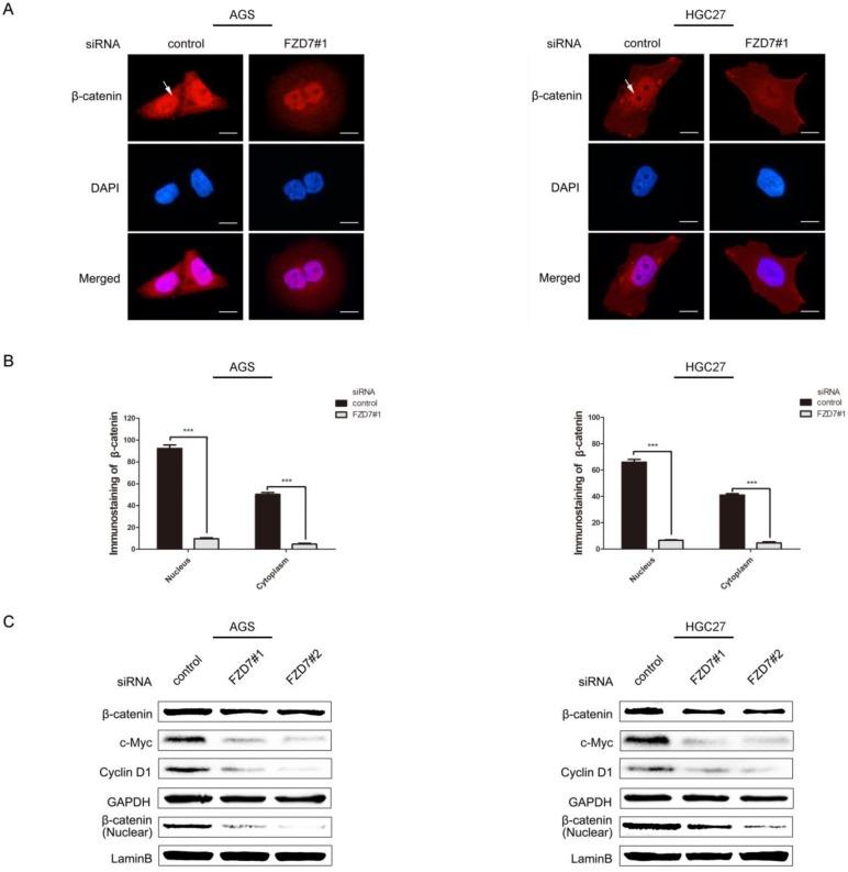
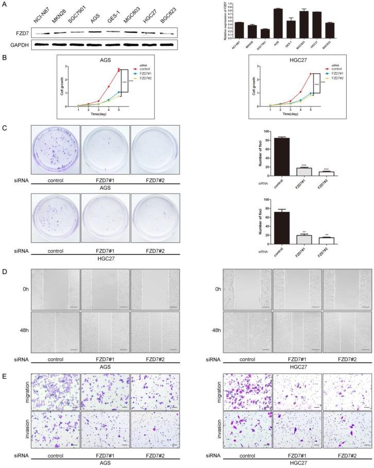
Aberrant activation of Wnt signaling is a crucial event in tumor development and metastasis. Wnt signaling is commonly divided into canonical and non-canonical signaling pathways based on whether β-catenin is activated (canonical). The two signaling pathways are initiated by Wnt ligand binding to the surface Frizzled (FZD) receptors, and regulate cancer stem cell self-renewal and epithelial-mesenchymal transition (EMT). Frizzled 7 (FZD7), a member of Frizzled family, promotes cell proliferation and invasiveness in many cancers, suggesting that FZD7 transmitting Wnt signaling is important for driving cancer growth. FZD7 expression has been reported to be up-regulated in human primary gastric cancer tissues. However, the molecular mechanism by which FZD7 promotes gastric cancer(GC) development and progression is not fully understood. Our present study showed that FZD7 was overexpressed in clinical GC samples, and thus was correlated with tumor invasion, lymphatic and organ metastasis, late TNM stages and poor patient survival. The endogenous expression of FZD7 was significantly increased in cancer stem cell-enriched spheres compared with adherent cells. Furthermore, RNA interference-mediated silencing of FZD7 inhibited proliferation, migration and invasion in gastric cancer cells. Moreover, ablation of FZD7 down-regulated EMT and the expression levels of cancer stem cell markers, and these inhibitions were associated with attenuated canonical Wnt/β-catenin signaling. The results suggest that Wnt canonical pathway may contribute to tumorigenesis and metastasis, indicating that FZD7 could be a potential therapeutic target for gastric cancer.

摘要

Wnt 信号通路的异常激活是肿瘤发生和转移的关键事件。根据 β-连环蛋白是否被激活(经典途径),Wnt 信号通路通常分为经典和非经典信号通路。两条信号通路都是由 Wnt 配体与表面卷曲蛋白(Frizzled,FZD)受体结合而启动的,调节癌症干细胞自我更新和上皮-间充质转化(epithelial-mesenchymal transition,EMT)。卷曲蛋白 7(FZD7)是卷曲蛋白家族的一员,在许多癌症中促进细胞增殖和侵袭,表明 FZD7 转导 Wnt 信号对驱动癌症生长很重要。已有报道称 FZD7 在人原发性胃癌组织中表达上调。然而,FZD7 促进胃癌(GC)发展和进展的分子机制尚不完全清楚。本研究表明 FZD7 在临床 GC 样本中过表达,与肿瘤侵袭、淋巴和器官转移、晚期 TNM 分期和患者预后不良相关。与贴壁细胞相比,癌症干细胞富集球体中的内源性 FZD7 表达明显增加。此外,RNA 干扰介导的 FZD7 沉默抑制胃癌细胞的增殖、迁移和侵袭。此外,FZD7 的缺失下调 EMT 和癌症干细胞标志物的表达水平,这些抑制作用与减弱经典 Wnt/β-连环蛋白信号有关。这些结果表明,Wnt 经典通路可能有助于肿瘤发生和转移,表明 FZD7 可能是胃癌的一个潜在治疗靶点。

https://cdn.ncbi.nlm.nih.gov/pmc/blobs/975b/5859474/5dd4dbc914f2/ijbsv14p0280g001.jpg

文献AI研究员

20分钟写一篇综述,助力文献阅读效率提升50倍。

立即体验

用中文搜PubMed

大模型驱动的PubMed中文搜索引擎

马上搜索

文档翻译

学术文献翻译模型,支持多种主流文档格式。

立即体验