Suppr超能文献

太极拳与有氧运动对纤维肌痛的影响:比较效果随机对照试验。

Effect of tai chi versus aerobic exercise for fibromyalgia: comparative effectiveness randomized controlled trial.

作者信息

Wang Chenchen, Schmid Christopher H, Fielding Roger A, Harvey William F, Reid Kieran F, Price Lori Lyn, Driban Jeffrey B, Kalish Robert, Rones Ramel, McAlindon Timothy

机构信息

Center for Complementary and Integrative Medicine and Division of Rheumatology, Tufts Medical Center, Tufts University School of Medicine, Boston, MA 02111, USA

Department of Biostatistics and Center for Evidence Synthesis in Health, Brown University School of Public Health, Providence, RI, USA.

出版信息

BMJ. 2018 Mar 21;360:k851. doi: 10.1136/bmj.k851.

Abstract

OBJECTIVES

To determine the effectiveness of tai chi interventions compared with aerobic exercise, a current core standard treatment in patients with fibromyalgia, and to test whether the effectiveness of tai chi depends on its dosage or duration.

DESIGN

Prospective, randomized, 52 week, single blind comparative effectiveness trial.

SETTING

Urban tertiary care academic hospital in the United States between March 2012 and September 2016.

PARTICIPANTS

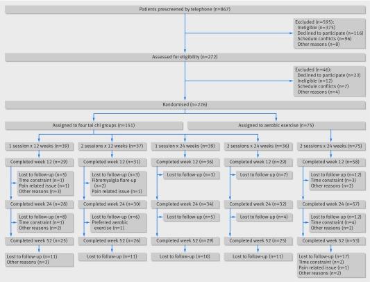
226 adults with fibromyalgia (as defined by the American College of Rheumatology 1990 and 2010 criteria) were included in the intention to treat analyses: 151 were assigned to one of four tai chi groups and 75 to an aerobic exercise group.

INTERVENTIONS

Participants were randomly assigned to either supervised aerobic exercise (24 weeks, twice weekly) or one of four classic Yang style supervised tai chi interventions (12 or 24 weeks, once or twice weekly). Participants were followed for 52 weeks. Adherence was rigorously encouraged in person and by telephone.

MAIN OUTCOME MEASURES

The primary outcome was change in the revised fibromyalgia impact questionnaire (FIQR) scores at 24 weeks compared with baseline. Secondary outcomes included changes of scores in patient's global assessment, anxiety, depression, self efficacy, coping strategies, physical functional performance, functional limitation, sleep, and health related quality of life.

RESULTS

FIQR scores improved in all five treatment groups, but the combined tai chi groups improved statistically significantly more than the aerobic exercise group in FIQR scores at 24 weeks (difference between groups=5.5 points, 95% confidence interval 0.6 to 10.4, P=0.03) and several secondary outcomes (patient's global assessment=0.9 points, 0.3 to 1.4, P=0.005; anxiety=1.2 points, 0.3 to 2.1, P=0.006; self efficacy=1.0 points, 0.5 to 1.6, P=0.0004; and coping strategies, 2.6 points, 0.8 to 4.3, P=0.005). Tai chi treatment compared with aerobic exercise administered with the same intensity and duration (24 weeks, twice weekly) had greater benefit (between group difference in FIQR scores=16.2 points, 8.7 to 23.6, P<0.001). The groups who received tai chi for 24 weeks showed greater improvements than those who received it for 12 weeks (difference in FIQR scores=9.6 points, 2.6 to 16.6, P=0.007). There was no significant increase in benefit for groups who received tai chi twice weekly compared with once weekly. Participants attended the tai chi training sessions more often than participants attended aerobic exercise. The effects of tai chi were consistent across all instructors. No serious adverse events related to the interventions were reported.

CONCLUSION

Tai chi mind-body treatment results in similar or greater improvement in symptoms than aerobic exercise, the current most commonly prescribed non-drug treatment, for a variety of outcomes for patients with fibromyalgia. Longer duration of tai chi showed greater improvement. This mind-body approach may be considered a therapeutic option in the multidisciplinary management of fibromyalgia.

TRIAL REGISTRATION

ClinicalTrials.gov NCT01420640.

摘要

目的

确定与有氧运动(纤维肌痛患者目前的核心标准治疗方法)相比,太极拳干预措施的有效性,并测试太极拳的有效性是否取决于其剂量或持续时间。

设计

前瞻性、随机、为期52周的单盲比较有效性试验。

地点

2012年3月至2016年9月期间美国一家城市三级医疗学术医院。

参与者

226名纤维肌痛成人患者(根据美国风湿病学会1990年和2010年标准定义)纳入意向性分析:151人被分配到四个太极拳组之一,75人被分配到有氧运动组。

干预措施

参与者被随机分配至有监督的有氧运动组(24周,每周两次)或四种经典杨式有监督太极拳干预措施之一(12周或24周,每周一次或两次)。对参与者随访52周。通过亲自和电话方式严格鼓励坚持参与。

主要结局指标

主要结局是与基线相比,24周时修订的纤维肌痛影响问卷(FIQR)评分的变化。次要结局包括患者整体评估、焦虑、抑郁、自我效能、应对策略、身体功能表现、功能受限、睡眠和健康相关生活质量评分的变化。

结果

所有五个治疗组的FIQR评分均有所改善,但在24周时,太极拳联合组的FIQR评分改善在统计学上显著高于有氧运动组(组间差异=5.5分,95%置信区间0.6至10.4,P=0.03)以及几个次要结局(患者整体评估=0.9分,0.3至1.4,P=0.005;焦虑=1.2分,0.3至2.1,P=0.006;自我效能=1.0分,0.5至1.6,P=0.0004;应对策略,2.6分,0.8至4.3,P=0.005)。与以相同强度和持续时间(24周,每周两次)进行的有氧运动相比,太极拳治疗有更大益处(FIQR评分的组间差异=16.2分,8.7至23.6,P<0.001)。接受24周太极拳治疗的组比接受12周治疗的组改善更大(FIQR评分差异=9.6分,2.6至16.6,P=0.007)。与每周一次相比,每周两次接受太极拳治疗组的益处没有显著增加。与参加有氧运动的参与者相比,参加太极拳训练课程的参与者更频繁。太极拳的效果在所有指导教师中都是一致的。未报告与干预相关的严重不良事件。

结论

对于纤维肌痛患者的多种结局,太极拳身心治疗比目前最常用的非药物治疗有氧运动能使症状改善相似或更大。太极拳持续时间越长,改善越大。这种身心治疗方法可被视为纤维肌痛多学科管理中的一种治疗选择。

试验注册

ClinicalTrials.gov NCT01420640。

https://cdn.ncbi.nlm.nih.gov/pmc/blobs/52b6/5861462/0d125e1d9643/wanc040953.f1.jpg

文献AI研究员

20分钟写一篇综述,助力文献阅读效率提升50倍。

立即体验

用中文搜PubMed

大模型驱动的PubMed中文搜索引擎

马上搜索

文档翻译

学术文献翻译模型,支持多种主流文档格式。

立即体验