Suppr超能文献

Fc 效应功能有助于人类抗 CTLA-4 抗体的活性。

Fc Effector Function Contributes to the Activity of Human Anti-CTLA-4 Antibodies.

机构信息

Cancer Immunology Unit, University College London (UCL) Cancer Institute, London WC1E 6DD, UK; Research Department of Haematology, UCL Cancer Institute, London WC1E 6DD, UK.

Cancer Immunology Unit, University College London (UCL) Cancer Institute, London WC1E 6DD, UK; Research Department of Haematology, UCL Cancer Institute, London WC1E 6DD, UK; The Royal Marsden NHS Foundation Trust, London SW3 6JJ, UK.

出版信息

Cancer Cell. 2018 Apr 9;33(4):649-663.e4. doi: 10.1016/j.ccell.2018.02.010. Epub 2018 Mar 22.

Abstract

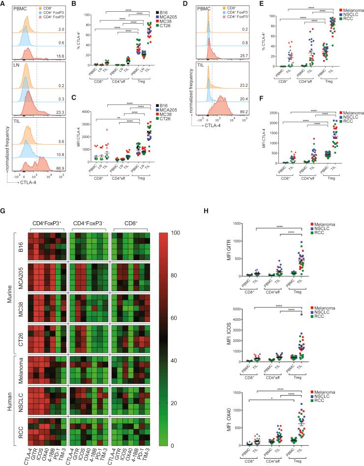
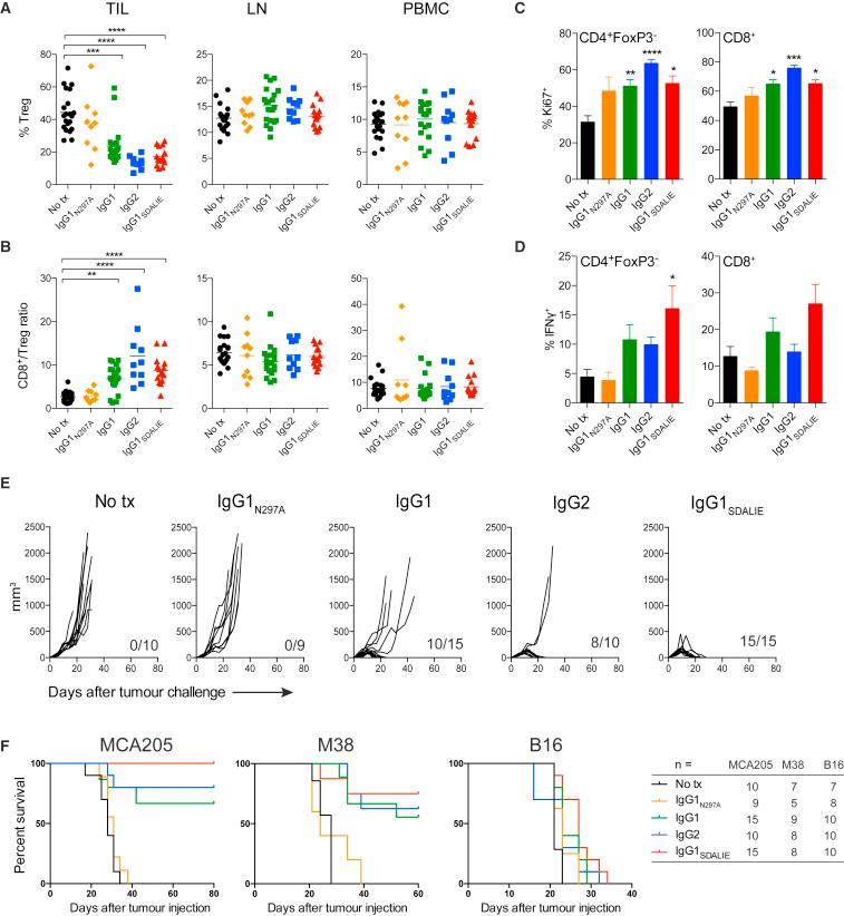
With the use of a mouse model expressing human Fc-gamma receptors (FcγRs), we demonstrated that antibodies with isotypes equivalent to ipilimumab and tremelimumab mediate intra-tumoral regulatory T (Treg) cell depletion in vivo, increasing the CD8 to Treg cell ratio and promoting tumor rejection. Antibodies with improved FcγR binding profiles drove superior anti-tumor responses and survival. In patients with advanced melanoma, response to ipilimumab was associated with the CD16a-V158F high affinity polymorphism. Such activity only appeared relevant in the context of inflamed tumors, explaining the modest response rates observed in the clinical setting. Our data suggest that the activity of anti-CTLA-4 in inflamed tumors may be improved through enhancement of FcγR binding, whereas poorly infiltrated tumors will likely require combination approaches.

摘要

利用表达人 Fc-γ 受体 (FcγRs) 的小鼠模型,我们证明了与伊匹单抗和替西木单抗等效的同种型抗体可在体内介导肿瘤内调节性 T (Treg) 细胞耗竭,增加 CD8 与 Treg 细胞的比值并促进肿瘤排斥。具有改善的 FcγR 结合谱的抗体可驱动更优的抗肿瘤反应和生存。在晚期黑色素瘤患者中,对伊匹单抗的反应与 CD16a-V158F 高亲和力多态性相关。这种活性仅在炎症肿瘤的情况下才相关,解释了在临床环境中观察到的适度反应率。我们的数据表明,通过增强 FcγR 结合,可改善炎症肿瘤中抗 CTLA-4 的活性,而浸润不良的肿瘤可能需要联合治疗方法。

https://cdn.ncbi.nlm.nih.gov/pmc/blobs/e348/5904288/2bcabd2070bb/fx1.jpg

文献AI研究员

20分钟写一篇综述,助力文献阅读效率提升50倍。

立即体验

用中文搜PubMed

大模型驱动的PubMed中文搜索引擎

马上搜索

文档翻译

学术文献翻译模型,支持多种主流文档格式。

立即体验