Suppr超能文献

线粒体裂变是血管紧张素II诱导的、由Sirt1-p53信号通路介导的心肌细胞凋亡所必需的。

Mitochondrial Fission Is Required for Angiotensin II-Induced Cardiomyocyte Apoptosis Mediated by a Sirt1-p53 Signaling Pathway.

作者信息

Qi Jia, Wang Feng, Yang Ping, Wang Xuelian, Xu Renjie, Chen Jihui, Yuan Yanggang, Lu Zhaoyang, Duan Junli

机构信息

Department of Pharmacy, Xinhua Hospital, School of Medicine, Shanghai Jiaotong University, Shanghai, China.

Department of Gerontology, Xinhua Hospital, School of Medicine, Shanghai Jiaotong University, Shanghai, China.

出版信息

Front Pharmacol. 2018 Mar 9;9:176. doi: 10.3389/fphar.2018.00176. eCollection 2018.

Abstract

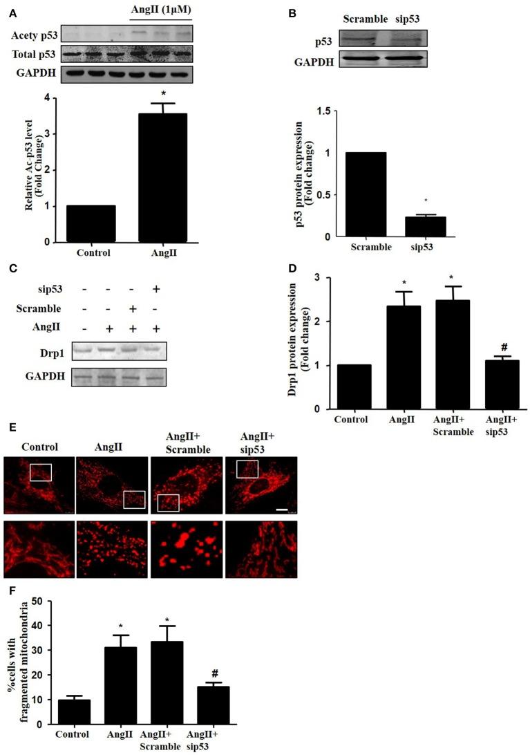
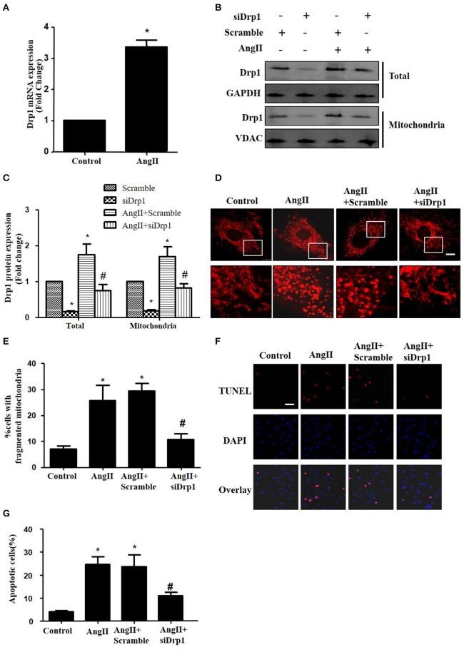
Hypertension-induced cardiac apoptosis is a major contributor to early-stage heart-failure. Our previous studies have found that p53-mediated mitochondrial fission is involved in aldosterone-induced podocyte apoptosis. However, it is not clear that whether p53-induced mitochondrial fission is critical for hypertensive Angiotensin II (AngII)-induced cardiomyocyte apoptosis. In this study, we found that inhibition of the mitochondrial fission protein Drp1 (dynamin-related protein 1) by Mdivi-1 prevented cardiomyocyte apoptosis and cardiac remodeling in SHRs. we found that treatment of cultured neonatal rat cardiomyocytes with AngII induced Drp1 expression, mitochondrial fission, and apoptosis. Knockdown of Drp1 inhibited AngII-induced mitochondrial fission and cardiomyocyte apoptosis. Furthermore, AngII induced p53 acetylation. Knockdown of p53 inhibited AngII-induced Drp1 expression, mitochondrial fission, and cardiomyocyte apoptosis. Besides, we found that Sirt1 was able to reverse AngII-induced p53 acetylation and its binding to the Drp1 promoter, which subsequently inhibited mitochondrial fission and eventually attenuated cardiomyocyte apoptosis. Collectively, these results suggest that AngII degrades Sirt1 to increase p53 acetylation, which induces Drp1 expression and eventually results in cardiomyocyte apoptosis. Sirt1/p53/Drp1dependent mitochondrial fission may be a valuable therapeutic target for hypertension induced heart failure.

摘要

高血压诱导的心脏细胞凋亡是早期心力衰竭的主要原因。我们之前的研究发现,p53介导的线粒体分裂参与醛固酮诱导的足细胞凋亡。然而,p53诱导的线粒体分裂是否对高血压诱导的血管紧张素II(AngII)诱导的心肌细胞凋亡至关重要尚不清楚。在本研究中,我们发现Mdivi-1抑制线粒体分裂蛋白Drp1(动力相关蛋白1)可预防自发性高血压大鼠(SHRs)的心肌细胞凋亡和心脏重塑。我们发现用AngII处理培养的新生大鼠心肌细胞可诱导Drp1表达、线粒体分裂和细胞凋亡。敲低Drp1可抑制AngII诱导的线粒体分裂和心肌细胞凋亡。此外,AngII诱导p53乙酰化。敲低p53可抑制AngII诱导的Drp1表达、线粒体分裂和心肌细胞凋亡。此外,我们发现沉默调节蛋白1(Sirt1)能够逆转AngII诱导的p53乙酰化及其与Drp1启动子的结合,进而抑制线粒体分裂并最终减轻心肌细胞凋亡。总之,这些结果表明,AngII降解Sirt1以增加p53乙酰化,从而诱导Drp1表达并最终导致心肌细胞凋亡。Sirt1/p53/Drp1依赖性线粒体分裂可能是高血压性心力衰竭的一个有价值的治疗靶点。

https://cdn.ncbi.nlm.nih.gov/pmc/blobs/c077/5854948/5221693356a6/fphar-09-00176-g0001.jpg

文献AI研究员

20分钟写一篇综述,助力文献阅读效率提升50倍。

立即体验

用中文搜PubMed

大模型驱动的PubMed中文搜索引擎

马上搜索

文档翻译

学术文献翻译模型,支持多种主流文档格式。

立即体验