Suppr超能文献

甘氨酰-tRNA 合成酶突变会损害神经元中的线粒体代谢。

Mutations in glycyl-tRNA synthetase impair mitochondrial metabolism in neurons.

机构信息

Wellcome Centre for Mitochondrial Research, Institute of Genetic Medicine, Newcastle University, NE1 3BZ Newcastle upon Tyne, UK.

The Research Institute, Nationwide Children's Hospital, Columbus, OH 43205, USA.

出版信息

Hum Mol Genet. 2018 Jun 15;27(12):2187-2204. doi: 10.1093/hmg/ddy127.

Abstract

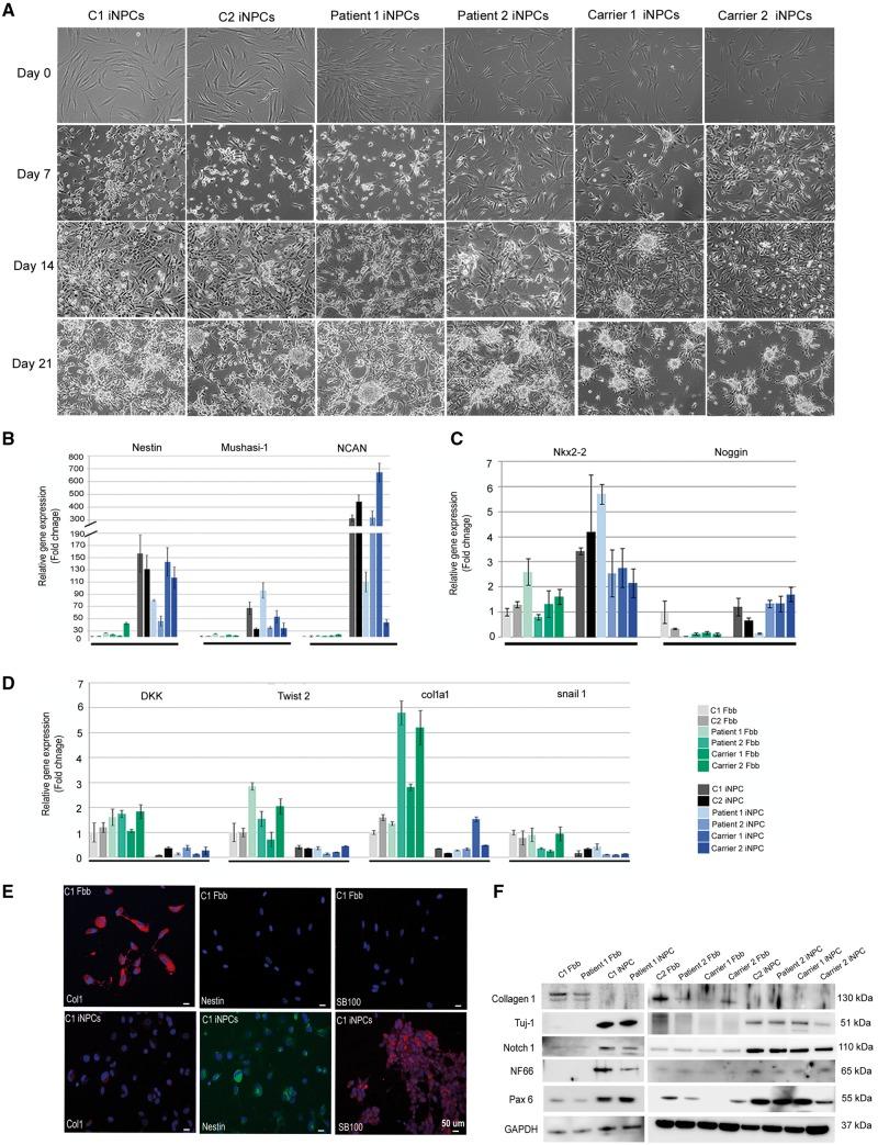
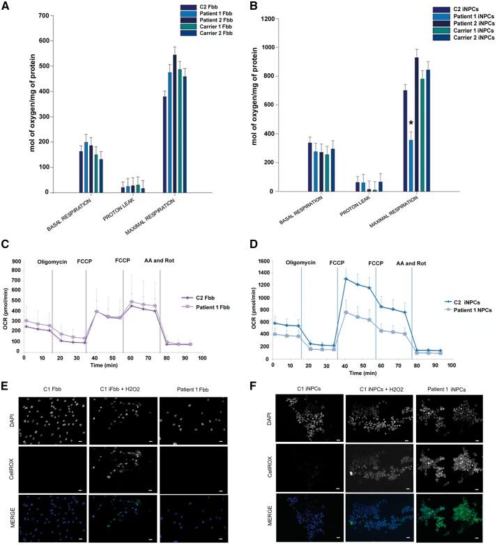
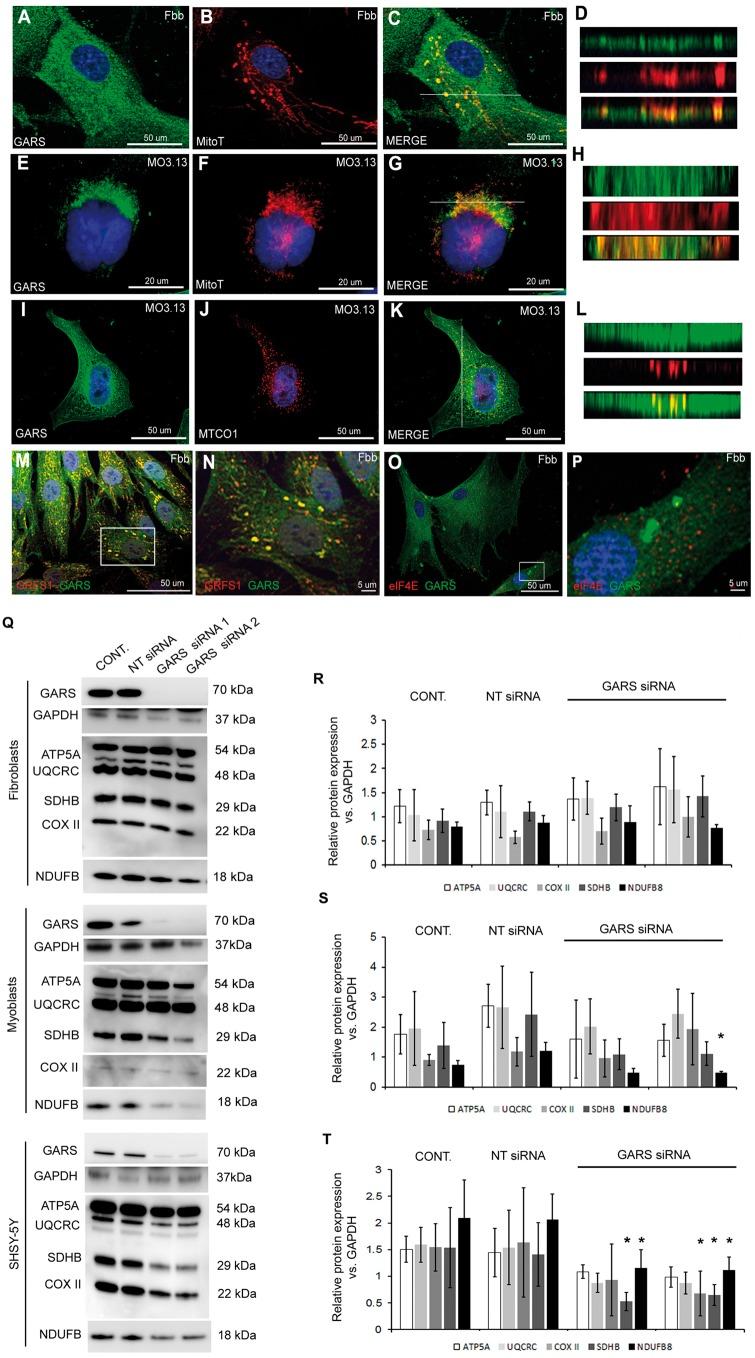
The nuclear-encoded glycyl-tRNA synthetase gene (GARS) is essential for protein translation in both cytoplasm and mitochondria. In contrast, different genes encode the mitochondrial and cytosolic forms of most other tRNA synthetases. Dominant GARS mutations were described in inherited neuropathies, while recessive mutations cause severe childhood-onset disorders affecting skeletal muscle and heart. The downstream events explaining tissue-specific phenotype-genotype relations remained unclear. We investigated the mitochondrial function of GARS in human cell lines and in the GarsC210R mouse model. Human-induced neuronal progenitor cells (iNPCs) carrying dominant and recessive GARS mutations showed alterations of mitochondrial proteins, which were more prominent in iNPCs with dominant, neuropathy-causing mutations. Although comparative proteomic analysis of iNPCs showed significant changes in mitochondrial respiratory chain complex subunits, assembly genes, Krebs cycle enzymes and transport proteins in both recessive and dominant mutations, proteins involved in fatty acid oxidation were only altered by recessive mutations causing mitochondrial cardiomyopathy. In contrast, significant alterations of the vesicle-associated membrane protein-associated protein B (VAPB) and its downstream pathways such as mitochondrial calcium uptake and autophagy were detected in dominant GARS mutations. The role of VAPB has been supported by similar results in the GarsC210R mice. Our data suggest that altered mitochondria-associated endoplasmic reticulum (ER) membranes (MAM) may be important disease mechanisms leading to neuropathy in this condition.

摘要

核编码甘氨酰-tRNA 合成酶基因(GARS)对于细胞质和线粒体中的蛋白质翻译都是必不可少的。相比之下,大多数其他 tRNA 合成酶的线粒体和细胞质形式由不同的基因编码。显性 GARS 突变已在遗传性神经病中描述,而隐性突变则导致严重的儿童期发病,影响骨骼肌和心脏。解释组织特异性表型-基因型关系的下游事件仍不清楚。我们研究了 GARS 在人细胞系和 GarsC210R 小鼠模型中的线粒体功能。携带显性和隐性 GARS 突变的人诱导神经元祖细胞(iNPC)显示线粒体蛋白的改变,在携带导致神经病的显性突变的 iNPC 中更为明显。尽管 iNPC 的比较蛋白质组学分析显示,在隐性和显性突变中,线粒体呼吸链复合物亚基、组装基因、三羧酸循环酶和转运蛋白都有显著变化,但仅导致线粒体心肌病的隐性突变会改变参与脂肪酸氧化的蛋白质。相比之下,在显性 GARS 突变中检测到囊泡相关膜蛋白相关蛋白 B(VAPB)及其下游途径(如线粒体钙摄取和自噬)的显著改变。VAPB 的作用得到了 GarsC210R 小鼠中类似结果的支持。我们的数据表明,改变的线粒体相关内质网(ER)膜(MAM)可能是导致该疾病神经病的重要疾病机制。

https://cdn.ncbi.nlm.nih.gov/pmc/blobs/7bdd/5985729/1780378c16b6/ddy127f1.jpg

文献AI研究员

20分钟写一篇综述,助力文献阅读效率提升50倍。

立即体验

用中文搜PubMed

大模型驱动的PubMed中文搜索引擎

马上搜索

文档翻译

学术文献翻译模型,支持多种主流文档格式。

立即体验