Suppr超能文献

自噬抑制减轻高草酸尿诱导的大鼠肾脏肾小管氧化损伤和草酸钙晶体沉积。

Autophagy inhibition attenuates hyperoxaluria-induced renal tubular oxidative injury and calcium oxalate crystal depositions in the rat kidney.

机构信息

Department of Urology, Minimally Invasive Surgery Center, the First Affiliated Hospital of Guangzhou Medical University, Guangdong Key Laboratory of Urology, Guangzhou Institute of Urology, China.

Department of Urology, Minimally Invasive Surgery Center, the First Affiliated Hospital of Guangzhou Medical University, Guangdong Key Laboratory of Urology, Guangzhou Institute of Urology, China.

出版信息

Redox Biol. 2018 Jun;16:414-425. doi: 10.1016/j.redox.2018.03.019. Epub 2018 Apr 2.

Abstract

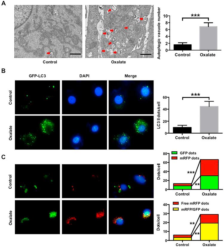
Hyperoxaluria-induced oxidative injury of renal tubular epithelial cell is a casual and essential factor in kidney calcium oxalate (CaOx) stone formation. Autophagy has been shown to be critical for the regulation of oxidative stress-induced renal tubular injury; however, little is known about its role in kidney CaOx stone formation. In the present study, we found that the autophagy antagonist chloroquine could significantly attenuate oxalate-induced autophagy activation, oxidative injury and mitochondrial damage of renal tubular cells in vitro and in vivo, as well as hyperoxaluria-induced CaOx crystals depositions in rat kidney, whereas the autophagy agonist rapamycin exerted contrasting effects. In addition, oxalate-induced p38 phosphorylation was significantly attenuated by chloroquine pretreatment but was markedly enhanced by rapamycin pretreatment, whereas the protective effect of chloroquine on rat renal tubular cell oxidative injury was partly reversed by a p38 protein kinase activator anisomycin. Furthermore, the knockdown of Beclin1 represented similar effects to chloroquine on oxalate-induced cell oxidative injury and p38 phosphorylation in vitro. Taken together, our results revealed that autophagy inhibition could attenuate oxalate-induced oxidative injury of renal tubular cell and CaOx crystal depositions in the rat kidney via, at least in part, inhibiting the activation of p38 signaling pathway, thus representing a novel role of autophagy in the regulation of oxalate-induced renal oxidative injury and CaOx crystal depositions for the first time.

摘要

高草酸尿诱导的肾小管上皮细胞氧化损伤是肾脏草酸钙(CaOx)结石形成的一个偶然的和必要的因素。自噬已被证明对于调节氧化应激诱导的肾小管损伤至关重要;然而,其在肾脏 CaOx 结石形成中的作用知之甚少。在本研究中,我们发现自噬拮抗剂氯喹可以显著减轻体外和体内草酸诱导的肾小管细胞自噬激活、氧化损伤和线粒体损伤,以及高草酸尿诱导的大鼠肾脏 CaOx 晶体沉积,而自噬激动剂雷帕霉素则产生相反的作用。此外,氯喹预处理可显著减弱草酸诱导的 p38 磷酸化,但雷帕霉素预处理可显著增强 p38 磷酸化,而氯喹对大鼠肾小管细胞氧化损伤的保护作用部分被 p38 蛋白激酶激活剂anisomycin 逆转。此外,Beclin1 的敲低在体外对草酸诱导的细胞氧化损伤和 p38 磷酸化也有类似于氯喹的作用。总之,我们的研究结果表明,自噬抑制可通过抑制 p38 信号通路的激活,减轻草酸诱导的肾小管细胞氧化损伤和大鼠肾脏 CaOx 晶体沉积,这代表了自噬在调节草酸诱导的肾脏氧化损伤和 CaOx 晶体沉积中的一个新作用。

https://cdn.ncbi.nlm.nih.gov/pmc/blobs/eb1c/5953241/40c6943fffac/gr1.jpg

文献AI研究员

20分钟写一篇综述,助力文献阅读效率提升50倍。

立即体验

用中文搜PubMed

大模型驱动的PubMed中文搜索引擎

马上搜索

文档翻译

学术文献翻译模型,支持多种主流文档格式。

立即体验