Suppr超能文献

沉默调节蛋白1通过PGC-1α介导的转录共激活抑制肾近端小管细胞铁死亡,从而抑制草酸钙肾病。

Sirtuin1 Suppresses Calcium Oxalate Nephropathy via Inhibition of Renal Proximal Tubular Cell Ferroptosis Through PGC-1α-mediated Transcriptional Coactivation.

作者信息

Duan Chen, Li Bo, Liu Haoran, Zhang Yangjun, Yao Xiangyang, Liu Kai, Wu Xiaoliang, Mao Xiongmin, Wu Huahui, Xu Zhenzhen, Zhong Yahua, Hu Zhiquan, Gong Yan, Xu Hua

机构信息

Department of Radiation and Medical Oncology, Zhongnan Hospital of Wuhan University, Wuhan, Hubei, 430071, China.

Tumor Precision Diagnosis and Treatment Technology and Translational Medicine, Hubei Engineering Research Center, Zhongnan Hospital of Wuhan University, Wuhan, Hubei, 430071, China.

出版信息

Adv Sci (Weinh). 2024 Dec;11(48):e2408945. doi: 10.1002/advs.202408945. Epub 2024 Nov 5.

Abstract

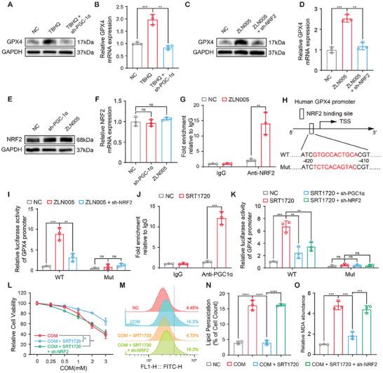
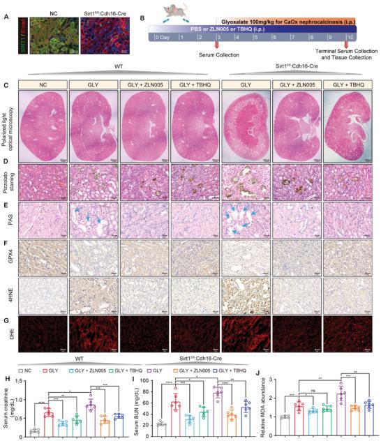
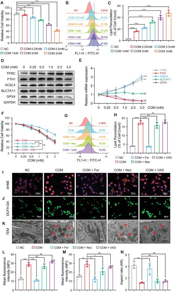
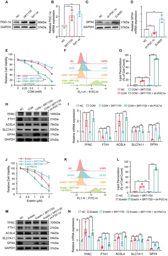
Calcium oxalate (CaOx) crystals induce renal tubular epithelial cell injury and subsequent nephropathy. However, the underlying mechanisms remain unclear. In the present study, single-cell transcriptome sequencing is performed on kidney samples from mice with CaOx nephrocalcinosis. Renal proximal tubular cells are identified as the most severely damaged cell population and are accompanied by elevated ferroptosis. Further studies demonstrated that sirtuin1 (Sirt1) effectively reduced ferroptosis and CaOx crystal-induced kidney injury in a glutathione peroxidase 4 (GPX4)-dependent manner. Mechanistically, Sirt1 relies on peroxisome proliferator-activated receptor gamma coactivator 1α (PGC-1α) to promote resistance to ferroptosis in the tubular epithelium, and PGC-1α can recruit nuclear factor erythroid 2-related factor 2 (NRF2) to the promoter region of GPX4 and co-activate GPX4 transcription. This work provides new insight into the mechanism of CaOx crystal-induced kidney injury and identifies Sirt1 and PGC-1α as potential preventative and therapeutic targets for crystal nephropathies.

摘要

草酸钙(CaOx)晶体可诱导肾小管上皮细胞损伤及随后的肾病。然而,其潜在机制仍不清楚。在本研究中,对患有CaOx肾钙质沉着症的小鼠肾脏样本进行了单细胞转录组测序。肾近端小管细胞被确定为受损最严重的细胞群体,并伴有铁死亡增加。进一步研究表明,沉默调节蛋白1(Sirt1)以谷胱甘肽过氧化物酶4(GPX4)依赖的方式有效减轻铁死亡和CaOx晶体诱导的肾损伤。机制上,Sirt1依赖过氧化物酶体增殖物激活受体γ共激活因子1α(PGC-1α)来促进肾小管上皮细胞对铁死亡的抵抗,并且PGC-1α可将核因子红细胞2相关因子2(NRF2)募集到GPX4的启动子区域并共同激活GPX4转录。这项工作为CaOx晶体诱导的肾损伤机制提供了新的见解,并确定Sirt1和PGC-1α为晶体性肾病潜在的预防和治疗靶点。

https://cdn.ncbi.nlm.nih.gov/pmc/blobs/3e07/11672264/76781bfc4f59/ADVS-11-2408945-g002.jpg

文献AI研究员

20分钟写一篇综述,助力文献阅读效率提升50倍。

立即体验

用中文搜PubMed

大模型驱动的PubMed中文搜索引擎

马上搜索

文档翻译

学术文献翻译模型,支持多种主流文档格式。

立即体验