Suppr超能文献

高级氧化蛋白产物通过烟酰胺腺嘌呤二核苷酸磷酸氧化酶依赖性、丝裂原激活蛋白激酶介导的内在凋亡途径诱导前成骨细胞凋亡。

Advanced oxidation protein products induce pre-osteoblast apoptosis through a nicotinamide adenine dinucleotide phosphate oxidase-dependent, mitogen-activated protein kinases-mediated intrinsic apoptosis pathway.

机构信息

Department of Spinal Surgery, Nanfang Hospital, Southern Medical University, Guangzhou, China.

出版信息

Aging Cell. 2018 Aug;17(4):e12764. doi: 10.1111/acel.12764. Epub 2018 Apr 16.

Abstract

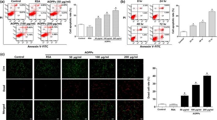
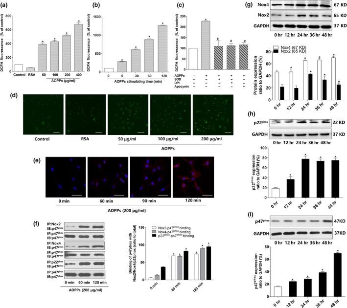
Osteoblast apoptosis contributes to age-related bone loss. Advanced oxidation protein products (AOPPs) are recognized as the markers of oxidative stress and potent inducers of apoptosis. We have demonstrated that AOPP accumulation was correlated with age-related bone loss. However, the effect of AOPPs on the osteoblast apoptosis still remains unknown. Exposure of osteoblastic MC3T3-E1 cells to AOPPs caused the excessive generation of reactive oxygen species (ROS) by activating nicotinamide adenine dinucleotide phosphate (NADPH) oxidases. Increased ROS induced phosphorylation of mitogen-activated protein kinases (MAPKs), which subsequently triggered intrinsic apoptosis pathway by inducing mitochondrial dysfunction, endoplasmic reticulum stress, and Ca overload and eventually leads to apoptosis. Chronic AOPP loading in aged Sprague-Dawley rats induced osteoblast apoptosis and activated NADPH oxidase signaling cascade, in combination with accelerated bone loss and deteriorated bone microstructure. Our study suggests that AOPPs induce osteoblast apoptosis by the NADPH oxidase-dependent, MAPK-mediated intrinsic apoptosis pathway.

摘要

成骨细胞凋亡导致与年龄相关的骨丢失。高级氧化蛋白产物(AOPPs)被认为是氧化应激的标志物,也是凋亡的有效诱导剂。我们已经证明,AOPP 的积累与与年龄相关的骨丢失有关。然而,AOPPs 对成骨细胞凋亡的影响尚不清楚。AOPPs 暴露于成骨细胞 MC3T3-E1 细胞中,通过激活烟酰胺腺嘌呤二核苷酸磷酸(NADPH)氧化酶,导致活性氧(ROS)的过度产生。增加的 ROS 诱导丝裂原激活的蛋白激酶(MAPKs)的磷酸化,随后通过诱导线粒体功能障碍、内质网应激和 Ca 超载,引发内在凋亡途径,最终导致细胞凋亡。在老年 Sprague-Dawley 大鼠中慢性 AOPP 负荷导致成骨细胞凋亡,并激活 NADPH 氧化酶信号级联,同时加速骨丢失和恶化的骨微结构。我们的研究表明,AOPPs 通过 NADPH 氧化酶依赖性、MAPK 介导的内在凋亡途径诱导成骨细胞凋亡。

https://cdn.ncbi.nlm.nih.gov/pmc/blobs/b3c4/6052394/3460a225babf/ACEL-17-na-g001.jpg

文献AI研究员

20分钟写一篇综述,助力文献阅读效率提升50倍。

立即体验

用中文搜PubMed

大模型驱动的PubMed中文搜索引擎

马上搜索

文档翻译

学术文献翻译模型,支持多种主流文档格式。

立即体验