Suppr超能文献

PINK1/Parkin 介导的线粒体自噬抑制晚期氧化蛋白产物诱导的成骨细胞凋亡。

PINK1/Parkin-mediated mitophagy inhibits osteoblast apoptosis induced by advanced oxidation protein products.

机构信息

Division of Spine Surgery, Department of Orthopedics, Nanfang Hospital, Southern Medical University, Guangzhou, China.

Department of Ophthalmology, Nanfang Hospital, Southern Medical University, Guangzhou, China.

出版信息

Cell Death Dis. 2023 Feb 7;14(2):88. doi: 10.1038/s41419-023-05595-5.

Abstract

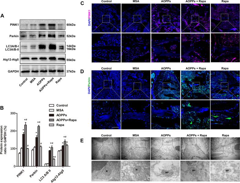
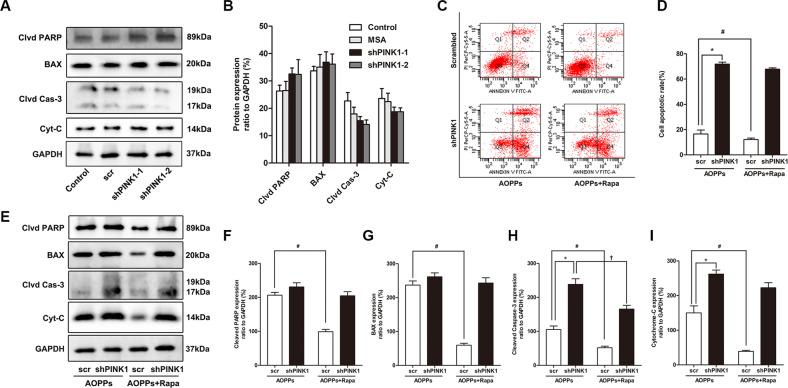
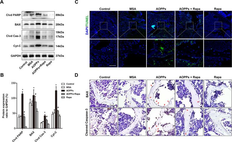
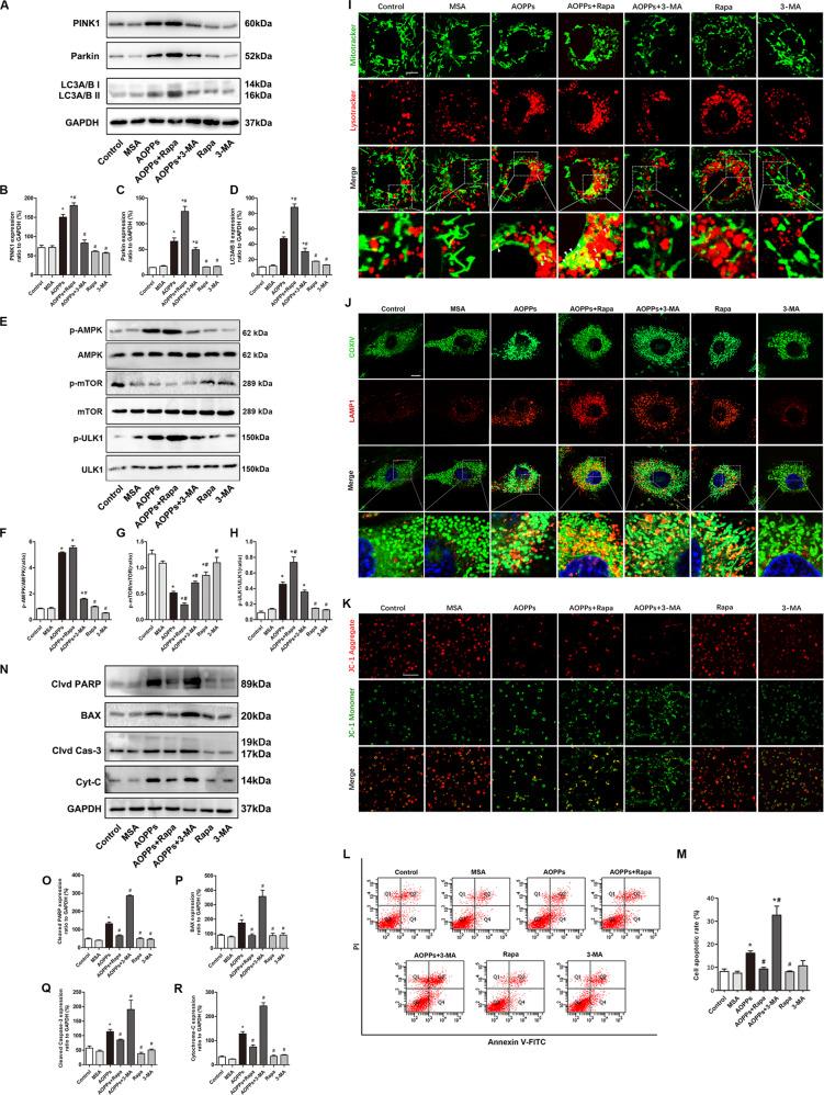
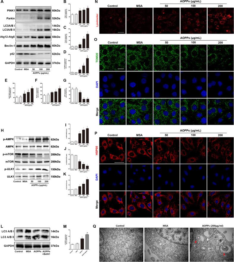
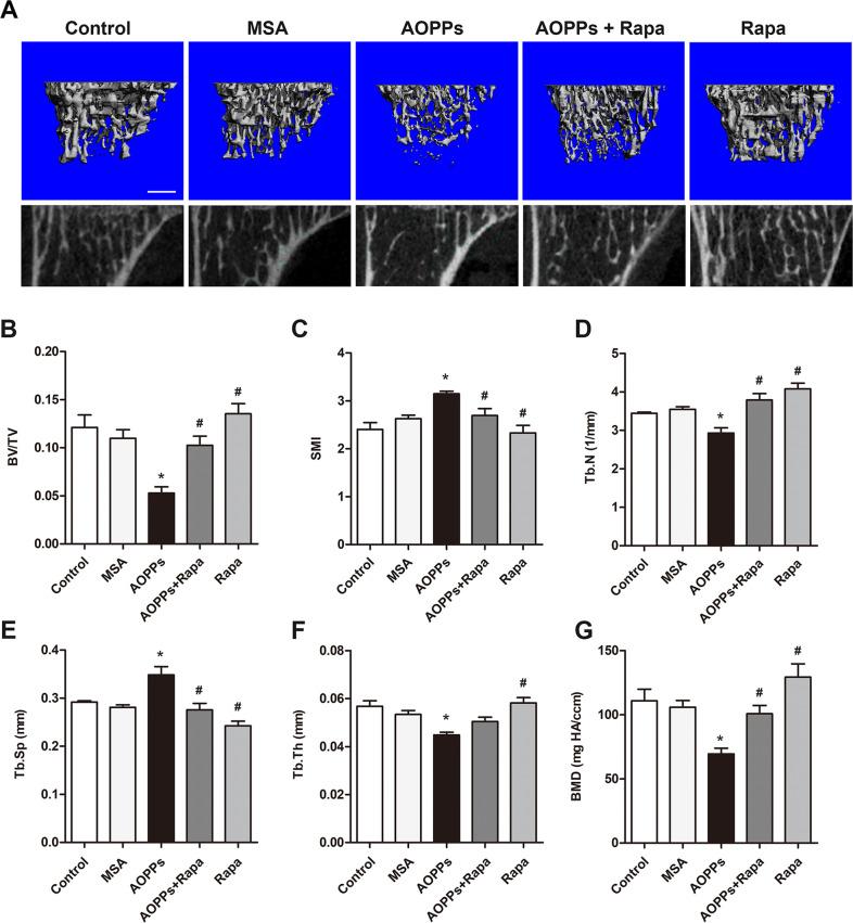
Osteoblast apoptosis plays an important role in age-related bone loss and osteoporosis. Our previous study revealed that advanced oxidation protein products (AOPPs) could induce nicotinamide adenine dinucleotide phosphate oxidase (NOX)-derived reactive oxygen species (ROS) production, cause mitochondrial membrane potential (ΔΨm) depolarization, trigger the mitochondria-dependent intrinsic apoptosis pathway, and lead to osteoblast apoptosis and ultimately osteopenia and bone microstructural destruction. In this study, we found that AOPPs also induced mitochondrial ROS (mtROS) generation in osteoblastic MC3T3-E1 cells, which was closely related to NOX-derived ROS, and aggravated the oxidative stress condition, thereby further promoting apoptosis. Removing excessive ROS and damaged mitochondria is the key factor in reversing AOPP-induced apoptosis. Here, by in vitro studies, we showed that rapamycin further activated PINK1/Parkin-mediated mitophagy in AOPP-stimulated MC3T3-E1 cells and significantly alleviated AOPP-induced cell apoptosis by eliminating ROS and damaged mitochondria. Our in vivo studies revealed that PINK1/Parkin-mediated mitophagy could decrease the plasma AOPP concentration and inhibit AOPP-induced osteoblast apoptosis, thus ameliorating AOPP accumulation-related bone loss, bone microstructural destruction and bone mineral density (BMD) loss. Together, our study indicated that therapeutic strategies aimed at upregulating osteoblast mitophagy and preserving mitochondrial function might have potential for treating age-related osteoporosis.

摘要

成骨细胞凋亡在与年龄相关的骨丢失和骨质疏松症中起重要作用。我们之前的研究表明,晚期氧化蛋白产物(AOPPs)可诱导烟酰胺腺嘌呤二核苷酸磷酸氧化酶(NOX)衍生的活性氧(ROS)产生,导致线粒体膜电位(ΔΨm)去极化,触发线粒体依赖性内在凋亡途径,导致成骨细胞凋亡,最终导致骨质疏松症和骨微观结构破坏。在这项研究中,我们发现 AOPPs 还可诱导成骨细胞 MC3T3-E1 中的线粒体 ROS(mtROS)产生,这与 NOX 衍生的 ROS 密切相关,并加重氧化应激状态,从而进一步促进细胞凋亡。清除过多的 ROS 和受损的线粒体是逆转 AOPP 诱导的细胞凋亡的关键因素。在这里,通过体外研究,我们表明雷帕霉素进一步激活了 AOPP 刺激的 MC3T3-E1 细胞中 PINK1/Parkin 介导的线粒体自噬,并通过消除 ROS 和受损的线粒体显著减轻 AOPP 诱导的细胞凋亡。我们的体内研究表明,PINK1/Parkin 介导的线粒体自噬可以降低血浆 AOPP 浓度并抑制 AOPP 诱导的成骨细胞凋亡,从而改善与 AOPP 积累相关的骨丢失、骨微观结构破坏和骨密度(BMD)丢失。总之,我们的研究表明,旨在上调成骨细胞线粒体自噬和维持线粒体功能的治疗策略可能具有治疗与年龄相关的骨质疏松症的潜力。

https://cdn.ncbi.nlm.nih.gov/pmc/blobs/cdad/9905061/cd2efd783af7/41419_2023_5595_Fig1_HTML.jpg

文献AI研究员

20分钟写一篇综述,助力文献阅读效率提升50倍。

立即体验

用中文搜PubMed

大模型驱动的PubMed中文搜索引擎

马上搜索

文档翻译

学术文献翻译模型,支持多种主流文档格式。

立即体验