Suppr超能文献

TRPV1 SUMOylation 调节炎症性疼痛模型中的痛觉信号。

TRPV1 SUMOylation regulates nociceptive signaling in models of inflammatory pain.

机构信息

Department of Biochemistry and Molecular Cell Biology, Shanghai Key Laboratory for Tumor Microenvironment and Inflammation, Institute of Medical Sciences, Shanghai Jiao Tong University School of Medicine, Shanghai, 200025, China.

Hubei Key Laboratory of Cell Homeostasis, College of Life Sciences, Wuhan University, Wuhan, Hubei, 430072, China.

出版信息

Nat Commun. 2018 Apr 18;9(1):1529. doi: 10.1038/s41467-018-03974-7.

Abstract

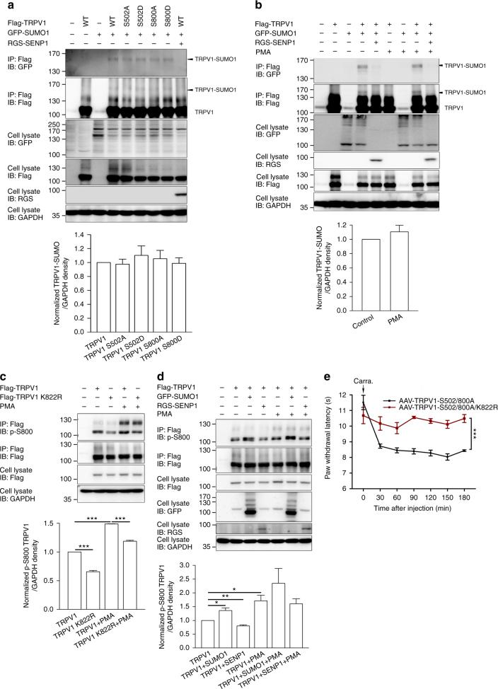
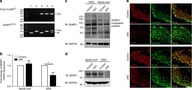
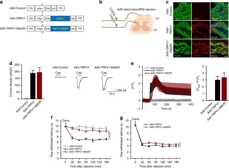
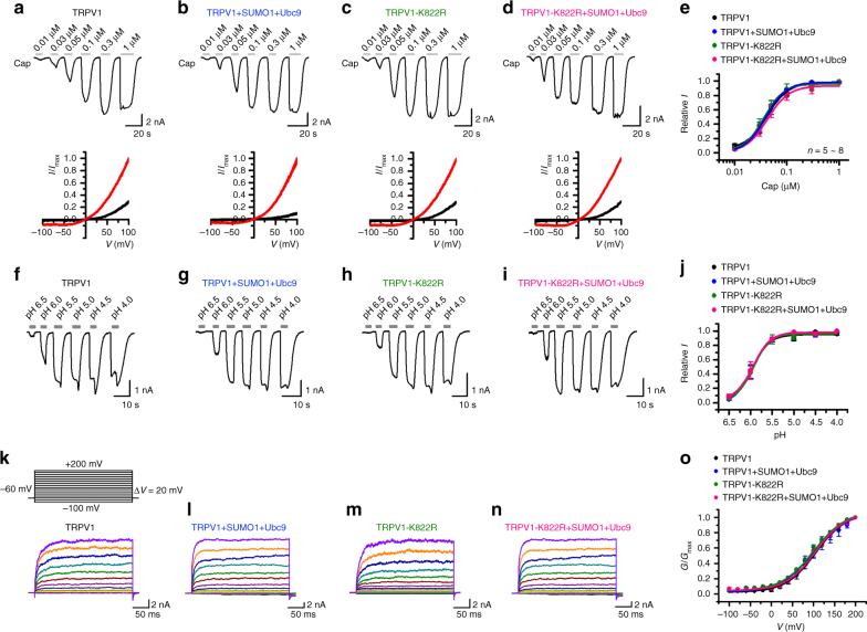
Although TRPV1 channels represent a key player of noxious heat sensation, the precise mechanisms for thermal hyperalgesia remain unknown. We report here that conditional knockout of deSUMOylation enzyme, SENP1, in mouse dorsal root ganglion (DRG) neurons exacerbated thermal hyperalgesia in both carrageenan- and Complete Freund's adjuvant-induced inflammation models. TRPV1 is SUMOylated at a C-terminal Lys residue (K822), which specifically enhances the channel sensitivity to stimulation by heat, but not capsaicin, protons or voltage. TRPV1 SUMOylation is decreased by SENP1 but upregulated upon peripheral inflammation. More importantly, the reduced ability of TRPV1 knockout mice to develop inflammatory thermal hyperalgesia was rescued by viral infection of lumbar 3/4 DRG neurons of wild-type TRPV1, but not its SUMOylation-deficient mutant, K822R. These data suggest that TRPV1 SUMOylation is essential for the development of inflammatory thermal hyperalgesia, through a mechanism that involves sensitization of the channel response specifically to thermal stimulation.

摘要

尽管 TRPV1 通道是有害热感觉的关键参与者,但热痛觉过敏的确切机制仍不清楚。我们在这里报告,条件敲除小鼠背根神经节 (DRG) 神经元中的去 SUMO 化酶 SENP1,可加剧角叉菜胶和完全弗氏佐剂诱导的炎症模型中的热痛觉过敏。TRPV1 在 C 端赖氨酸残基 (K822) 上被 SUMO 化,这特异性增强了通道对热刺激的敏感性,但对辣椒素、质子或电压没有影响。SENP1 可降低 TRPV1 的 SUMO 化,但外周炎症可使其上调。更重要的是,通过野生型 TRPV1 的病毒感染,可挽救 TRPV1 敲除小鼠发展炎症性热痛觉过敏的能力降低,但缺失 SUMO 化的突变体 K822R 则不能挽救。这些数据表明,TRPV1 的 SUMO 化对于炎症性热痛觉过敏的发展是必不可少的,其机制涉及通道对热刺激的反应的特异性敏化。

https://cdn.ncbi.nlm.nih.gov/pmc/blobs/cbe1/5906468/83a38dca1521/41467_2018_3974_Fig1_HTML.jpg

文献AI研究员

20分钟写一篇综述,助力文献阅读效率提升50倍。

立即体验

用中文搜PubMed

大模型驱动的PubMed中文搜索引擎

马上搜索

文档翻译

学术文献翻译模型,支持多种主流文档格式。

立即体验