Suppr超能文献

多种羊毛硫肽的酵母展示和噬菌体展示的开发与应用

Development and Application of Yeast and Phage Display of Diverse Lanthipeptides.

作者信息

Hetrick Kenton J, Walker Mark C, van der Donk Wilfred A

机构信息

Department of Chemistry and Howard Hughes Medical Institute, University of Illinois at Urbana-Champaign, Urbana, Illinois 61801, United States.

出版信息

ACS Cent Sci. 2018 Apr 25;4(4):458-467. doi: 10.1021/acscentsci.7b00581. Epub 2018 Mar 28.

Abstract

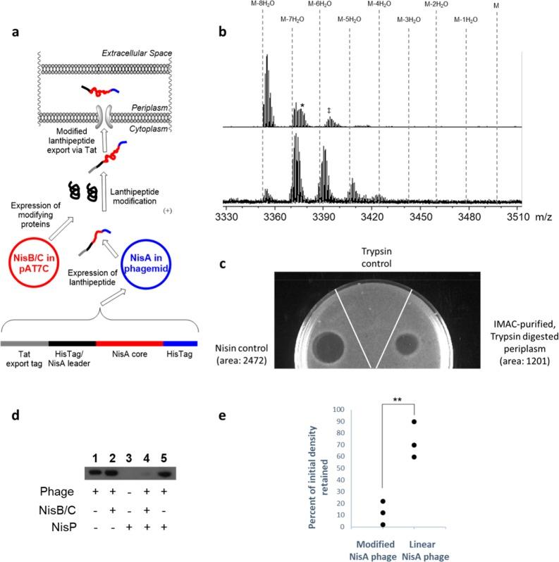
Peptide display has enabled identification and optimization of ligands to many targets. These ligands are usually linear or disulfide-containing peptides that are vulnerable to proteolysis or reduction. We report yeast surface and phage display of lanthipeptides, macrocyclic ribosomally synthesized and post-translationally modified peptides (RiPPs). Lanthipeptides contain multiple thioether cross-links that bestow their biological activities. We developed C-terminal yeast display of the class II lanthipeptides lacticin 481 and haloduracin β, and randomization of the C-ring of the former was used to select tight binders to αvβ3 integrin. This represents the first examples of bacterial RiPP production in for identification of variants with new biological activities. We also report N-terminal phage display of the class I lanthipeptide nisin and randomization of its A- and B-rings to enrich binders to a small molecule, lipid II. The successful display and randomization of both class I and II lanthipeptides demonstrates the versatility and potential of RiPP display.

摘要

肽展示技术已能够识别并优化针对多种靶标的配体。这些配体通常是线性或含二硫键的肽,易受蛋白水解或还原作用的影响。我们报道了羊毛硫肽(一类大环核糖体合成及翻译后修饰的肽,即RiPPs)在酵母表面和噬菌体上的展示。羊毛硫肽含有多个硫醚交联键,赋予了它们生物活性。我们开发了II类羊毛硫肽乳酸链球菌素481和嗜盐菌素β的C端酵母展示技术,并通过对前者C环进行随机化处理来筛选与αvβ3整合素紧密结合的配体。这代表了在细菌中生产RiPP以鉴定具有新生物活性变体的首个实例。我们还报道了I类羊毛硫肽乳链菌肽的N端噬菌体展示技术,以及对其A环和B环进行随机化处理以富集与小分子脂磷壁酸结合的配体。I类和II类羊毛硫肽的成功展示及随机化处理证明了RiPP展示技术的多功能性和潜力。

https://cdn.ncbi.nlm.nih.gov/pmc/blobs/fe02/5920614/57c2436242de/oc-2017-005814_0001.jpg

文献AI研究员

20分钟写一篇综述,助力文献阅读效率提升50倍。

立即体验

用中文搜PubMed

大模型驱动的PubMed中文搜索引擎

马上搜索

文档翻译

学术文献翻译模型,支持多种主流文档格式。

立即体验