Suppr超能文献

一项体内功能基因组筛选将癌胚抗原相关细胞黏附分子5鉴定为乳腺癌转移的临床相关驱动因子。

A functional genomic screen in vivo identifies CEACAM5 as a clinically relevant driver of breast cancer metastasis.

作者信息

Powell Emily, Shao Jiansu, Picon Hector M, Bristow Christopher, Ge Zhongqi, Peoples Michael, Robinson Frederick, Jeter-Jones Sabrina L, Schlosberg Christopher, Grzeskowiak Caitlin L, Yang Fei, Wu Yun, Wistuba Ignacio, Moulder Stacy L, Symmans William F, Scott Kenneth L, Edwards John R, Liang Han, Heffernan Timothy P, Piwnica-Worms Helen

机构信息

1Department of Experimental Radiation Oncology, The University of Texas MD Anderson Cancer Center, Houston, TX 77030 USA.

2Center for Co-Clinical Trials and Institute for Applied Cancer Science, The University of Texas MD Anderson Cancer Center, Houston, TX 77030 USA.

出版信息

NPJ Breast Cancer. 2018 Apr 30;4:9. doi: 10.1038/s41523-018-0062-x. eCollection 2018.

Abstract

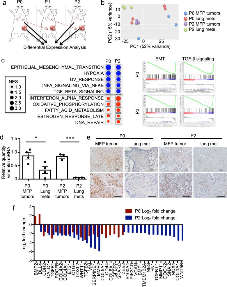
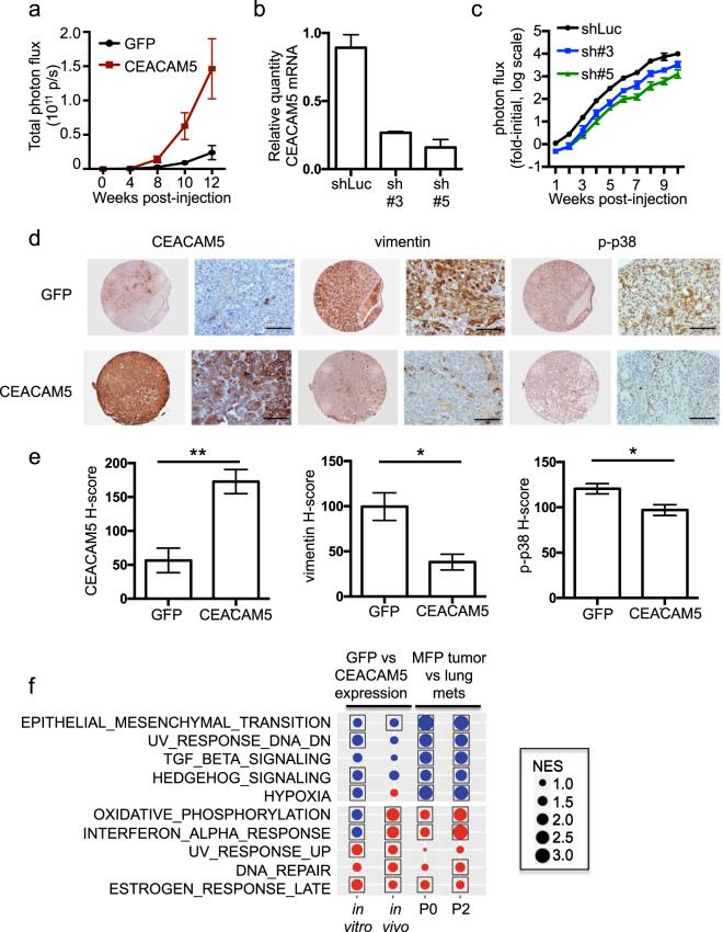
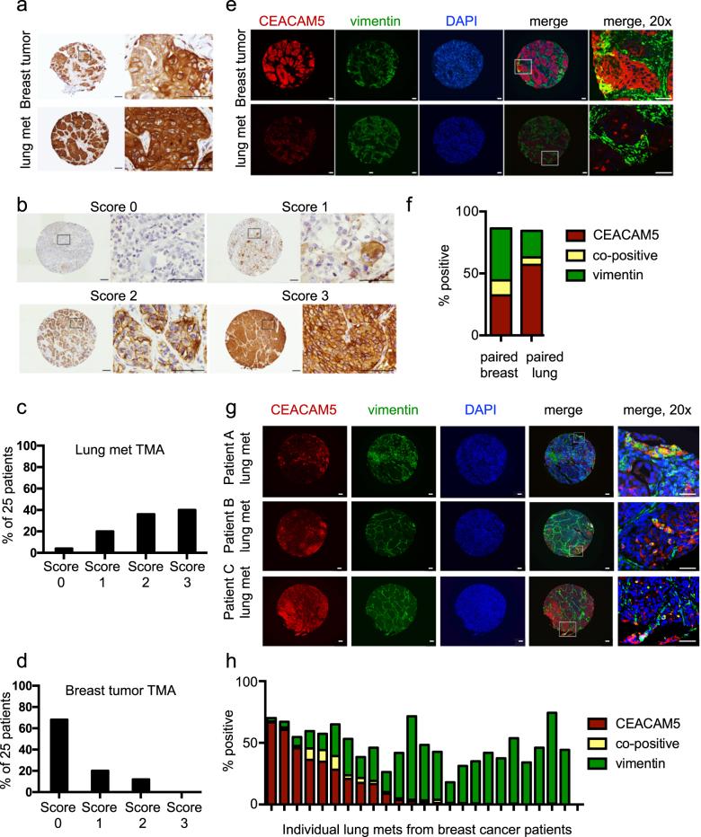
Tumor cells disseminate early in tumor development making metastasis-prevention strategies difficult. Identifying proteins that promote the outgrowth of disseminated tumor cells may provide opportunities for novel therapeutic strategies. Despite multiple studies demonstrating that the mesenchymal-to-epithelial transition (MET) is critical for metastatic colonization, key regulators that initiate this transition remain unknown. We serially passaged lung metastases from a primary triple negative breast cancer xenograft to the mammary fat pads of recipient mice to enrich for gene expression changes that drive metastasis. An unbiased transcriptomic signature of potential metastatic drivers was generated, and a high throughput gain-of-function screen was performed in vivo to validate candidates. Carcinoembryonic antigen-related cell adhesion molecule 5 (CEACAM5) was identified as a metastatic driver. CEACAM5 overproduction enriched for an epithelial gene expression pattern and facilitated tumor outgrowth at metastatic sites. Tissues from patients with metastatic breast cancer confirmed elevated levels of CEACAM5 in lung metastases relative to breast tumors, and an inverse correlation between CEACAM5 and the mesenchymal marker vimentin was demonstrated. Thus, CEACAM5 facilitates tumor outgrowth at metastatic sites by promoting MET, warranting its investigation as a therapeutic target and biomarker of aggressiveness in breast cancer.

摘要

肿瘤细胞在肿瘤发展早期就发生播散,这使得预防转移的策略变得困难。识别促进播散肿瘤细胞生长的蛋白质可能为新的治疗策略提供机会。尽管多项研究表明间充质-上皮转化(MET)对转移定植至关重要,但启动这种转化的关键调节因子仍不清楚。我们将原发性三阴性乳腺癌异种移植瘤的肺转移灶连续传代至受体小鼠的乳腺脂肪垫,以富集驱动转移的基因表达变化。生成了潜在转移驱动因子的无偏转录组特征,并在体内进行了高通量功能获得性筛选以验证候选因子。癌胚抗原相关细胞粘附分子5(CEACAM5)被鉴定为转移驱动因子。CEACAM5的过量表达富集了上皮基因表达模式,并促进了转移部位的肿瘤生长。转移性乳腺癌患者的组织证实,肺转移灶中CEACAM5的水平相对于乳腺肿瘤升高,并且CEACAM5与间充质标志物波形蛋白之间呈负相关。因此,CEACAM5通过促进MET来促进转移部位的肿瘤生长,值得将其作为乳腺癌侵袭性的治疗靶点和生物标志物进行研究。

https://cdn.ncbi.nlm.nih.gov/pmc/blobs/ee10/5928229/246aeb14829b/41523_2018_62_Fig1_HTML.jpg

文献AI研究员

20分钟写一篇综述,助力文献阅读效率提升50倍。

立即体验

用中文搜PubMed

大模型驱动的PubMed中文搜索引擎

马上搜索

文档翻译

学术文献翻译模型,支持多种主流文档格式。

立即体验