Suppr超能文献

空肠弯曲杆菌暴露时间对肉鸡肠道微生物组和炎症反应的影响。

The effect of the timing of exposure to Campylobacter jejuni on the gut microbiome and inflammatory responses of broiler chickens.

机构信息

Division of Food Sciences, School of Biosciences, Sutton Bonington Campus, University of Nottingham, Loughborough, Leicestershire, LE12 5RD, UK.

Applied Sciences, University of Northumbria, Newcastle upon Tyne, Nothumbria, NE1 8ST, UK.

出版信息

Microbiome. 2018 May 12;6(1):88. doi: 10.1186/s40168-018-0477-5.

Abstract

BACKGROUND

Campylobacters are an unwelcome member of the poultry gut microbiota in terms of food safety. The objective of this study was to compare the microbiota, inflammatory responses, and zootechnical parameters of broiler chickens not exposed to Campylobacter jejuni with those exposed either early at 6 days old or at the age commercial broiler chicken flocks are frequently observed to become colonized at 20 days old.

RESULTS

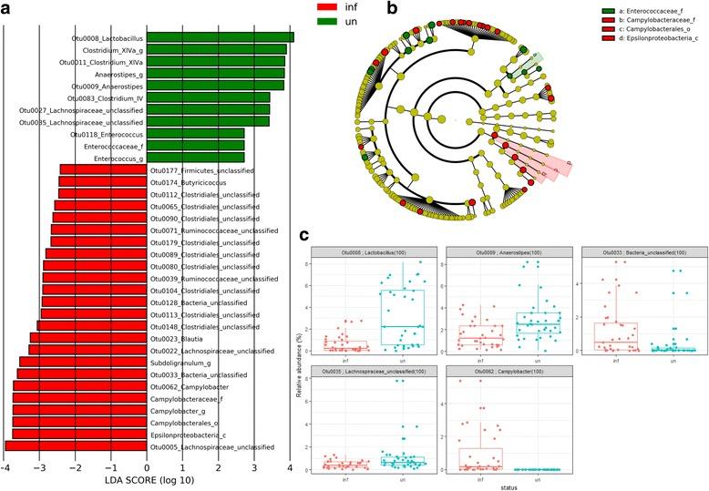
Birds infected with Campylobacter at 20 days became cecal colonized within 2 days of exposure, whereas birds infected at 6 days of age did not show complete colonization of the sample cohort until 9 days post-infection. All birds sampled thereafter were colonized until the end of the study at 35 days (mean 6.1 log CFU per g of cecal contents). The cecal microbiota of birds infected with Campylobacter were significantly different to age-matched non-infected controls at 2 days post-infection, but generally, the composition of the cecal microbiota were more affected by bird age as the time post infection increased. The effects of Campylobacter colonization on the cecal microbiota were associated with reductions in the relative abundance of OTUs within the taxonomic family Lactobacillaceae and the Clostridium cluster XIVa. Specific members of the Lachnospiraceae and Ruminococcaceae families exhibit transient shifts in microbial community populations dependent upon the age at which the birds become colonized by C. jejuni. Analysis of ileal and cecal chemokine/cytokine gene expression revealed increases in IL-6, IL-17A, and Il-17F consistent with a Th17 response, but the persistence of the response was dependent on the stage/time of C. jejuni colonization that coincide with significant reductions in the abundance of Clostridium cluster XIVa.

CONCLUSIONS

This study combines microbiome data, cytokine/chemokine gene expression with intestinal villus, and crypt measurements to compare chickens colonized early or late in the rearing cycle to provide insights into the process and outcomes of Campylobacter colonization. Early colonization results in a transient growth rate reduction and pro-inflammatory response but persistent modification of the cecal microbiota. Late colonization produces pro-inflammatory responses with changes in the cecal microbiota that will endure in market-ready chickens.

摘要

背景

从食品安全的角度来看,空肠弯曲菌是家禽肠道微生物群中不受欢迎的成员。本研究的目的是比较未接触空肠弯曲菌的肉鸡的微生物群、炎症反应和养殖参数,以及在商业肉鸡群中经常观察到的 20 日龄时接触空肠弯曲菌的肉鸡。

结果

20 日龄感染空肠弯曲菌的鸡在暴露后 2 天内被盲肠定植,而 6 日龄感染的鸡在感染后 9 天内未完全定植样本队列。此后所有采样的鸡一直定植到 35 天(盲肠内容物每克 6.1 对数 CFU)研究结束。感染空肠弯曲菌的鸡的盲肠微生物群在感染后 2 天与年龄匹配的未感染对照组有显著差异,但随着感染后时间的增加,盲肠微生物群的组成通常受鸡龄的影响更大。空肠弯曲菌定植对盲肠微生物群的影响与厚壁菌门乳杆菌科和梭状芽胞杆菌 XIVa 簇的 OTU 相对丰度降低有关。在依赖于鸡感染空肠弯曲菌的年龄的情况下,lachnospiraceae 和 ruminococcaceae 科的特定成员的微生物群落种群发生短暂变化。回肠和盲肠趋化因子/细胞因子基因表达分析显示,IL-6、IL-17A 和 Il-17F 的增加与 Th17 反应一致,但反应的持续时间取决于空肠弯曲菌定植的阶段/时间,与梭状芽胞杆菌 XIVa 簇丰度的显著降低相吻合。

结论

本研究将微生物组数据、细胞因子/趋化因子基因表达与回肠和隐窝测量相结合,比较早期或晚期在饲养周期中定植的鸡,以深入了解空肠弯曲菌定植的过程和结果。早期定植会导致生长速度暂时下降和促炎反应,但盲肠微生物群持续发生改变。晚期定植会导致促炎反应和盲肠微生物群的改变,这些改变将在即将上市的鸡中持续存在。

https://cdn.ncbi.nlm.nih.gov/pmc/blobs/36c5/5948730/1909535a0876/40168_2018_477_Fig1_HTML.jpg

文献AI研究员

20分钟写一篇综述,助力文献阅读效率提升50倍。

立即体验

用中文搜PubMed

大模型驱动的PubMed中文搜索引擎

马上搜索

文档翻译

学术文献翻译模型,支持多种主流文档格式。

立即体验