Suppr超能文献

全球转录组分析鉴定出小鼠白色脂肪组织中因体重反弹而导致的适应性免疫反应的激活。

Global transcriptome analysis identifies weight regain-induced activation of adaptive immune responses in white adipose tissue of mice.

机构信息

Laboratory of Developmental Biology and Genomics, Research Institute for Veterinary Science, and BK21 Plus Program for Creative Veterinary Science, College of Veterinary Medicine, Seoul National University, Seoul, Republic of Korea.

Korea Mouse Phenotyping Center (KMPC), Seoul National University, Seoul, Republic of Korea.

出版信息

Int J Obes (Lond). 2018 Apr;42(4):755-764. doi: 10.1038/ijo.2017.297. Epub 2017 Dec 7.

Abstract

OBJECTIVE

Studies have indicated that weight regain following weight loss predisposes obese individuals to metabolic disorders; however, the molecular mechanism of this potential adverse effect of weight regain is not fully understood. Here we investigated global transcriptome changes and the immune response in mouse white adipose tissue caused by weight regain.

DESIGN

We established a diet switch protocol to compare the effects of weight regain with those of weight gain without precedent weight loss, weight loss maintenance and chow diet. We conducted a time course analysis of global transcriptome changes in gonadal white adipose tissue (gWAT) during the weight fluctuation. Co-expression network analysis was used to identify functional modules associated with the weigh regain phenotype. Immune cell populations in gWAT were characterized by flow-cytometric immunophenotyping. Metabolic phenotypes were monitored by histological analysis of adipose tissue and liver, and blood-chemistry and body weight/composition analyses.

RESULTS

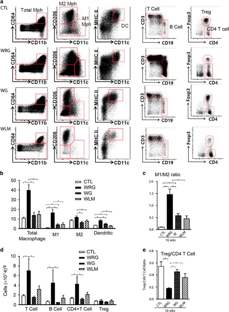
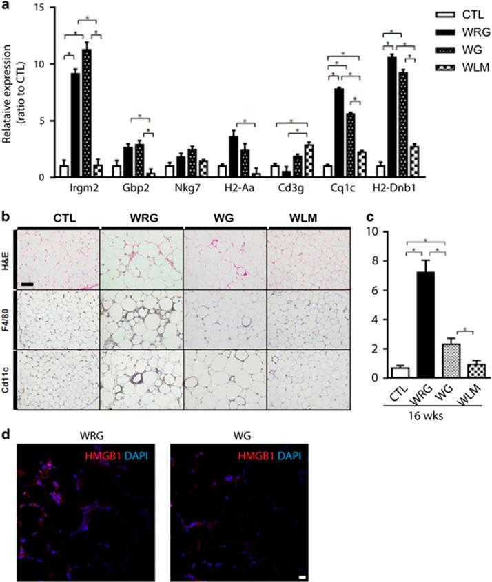
In total, 952 genes were differentially expressed in the gWAT in the weight regain vs the weight gain group. Upregulated genes were associated with immune response and leukocyte activation. Co-expression network analysis showed that genes involved in major histocompatibility complex I and II-mediated antigen presentation and T-cell activation function were upregulated. Consistent with the transcriptome analysis results, flow cytometry demonstrated significant increases in subsets of T cells and proinflammatory M1 macrophages in the gWAT in the weight regain as compared to the weight gain group. In addition, upregulation of adaptive immune responses was associated with high incidence of adipocyte death and upregulation of high mobility group box 1, a well-known component of damage-associated molecular patterns.

CONCLUSIONS

Our global transcriptome analysis identified weight regain-induced activation of adaptive immune responses in mouse white adipose tissue. Results suggest that activation of adipocyte death-associated adaptive immunity in adipose tissue may contribute to unfavorable metabolic effects of weight regain following weight loss.

摘要

目的

研究表明,减肥后的体重反弹会使肥胖个体易患代谢紊乱;然而,体重反弹潜在不良影响的分子机制尚未完全阐明。本研究旨在探讨体重反弹引起的小鼠白色脂肪组织的整体转录组变化和免疫反应。

设计

我们建立了一种饮食切换方案,以比较体重反弹与无先前体重减轻的体重增加、体重减轻维持和普通饮食的影响。我们对体重波动过程中睾丸白色脂肪组织(gWAT)的整体转录组变化进行了时间过程分析。采用共表达网络分析识别与体重反弹表型相关的功能模块。采用流式细胞术免疫表型分析鉴定 gWAT 中的免疫细胞群。通过对脂肪组织和肝脏的组织学分析以及血液化学和体重/成分分析监测代谢表型。

结果

在体重反弹与体重增加组的 gWAT 中,共有 952 个基因差异表达。上调基因与免疫反应和白细胞激活有关。共表达网络分析显示,主要组织相容性复合体 I 和 II 介导的抗原呈递和 T 细胞激活功能相关基因上调。与转录组分析结果一致,流式细胞术显示,与体重增加组相比,体重反弹组 gWAT 中的 T 细胞和促炎 M1 巨噬细胞亚群显著增加。此外,适应性免疫反应的上调与脂肪细胞死亡的高发和高迁移率族蛋白 1(一种已知的损伤相关分子模式的组成部分)的上调有关。

结论

我们的全转录组分析确定了体重反弹引起的小鼠白色脂肪组织中适应性免疫反应的激活。结果表明,脂肪组织中与脂肪细胞死亡相关的适应性免疫的激活可能是减肥后体重反弹产生不良代谢影响的原因之一。

https://cdn.ncbi.nlm.nih.gov/pmc/blobs/4559/5984075/fa33cd58b0fa/ijo2017297f1.jpg

文献AI研究员

20分钟写一篇综述,助力文献阅读效率提升50倍。

立即体验

用中文搜PubMed

大模型驱动的PubMed中文搜索引擎

马上搜索

文档翻译

学术文献翻译模型,支持多种主流文档格式。

立即体验