Suppr超能文献

新型亚型选择性组蛋白去乙酰化酶抑制剂西达本胺治疗骨髓瘤相关骨病的疗效。

Therapeutic effects of the novel subtype-selective histone deacetylase inhibitor chidamide on myeloma-associated bone disease.

机构信息

Bone Marrow Transplantation Center, Department of Hematology, The First Affiliated Hospital, School of Medicine, Zhejiang University, Hangzhou, China.

Quzhou People's Hospital, Zhejiang Province, China.

出版信息

Haematologica. 2018 Aug;103(8):1369-1379. doi: 10.3324/haematol.2017.181172. Epub 2018 May 17.

Abstract

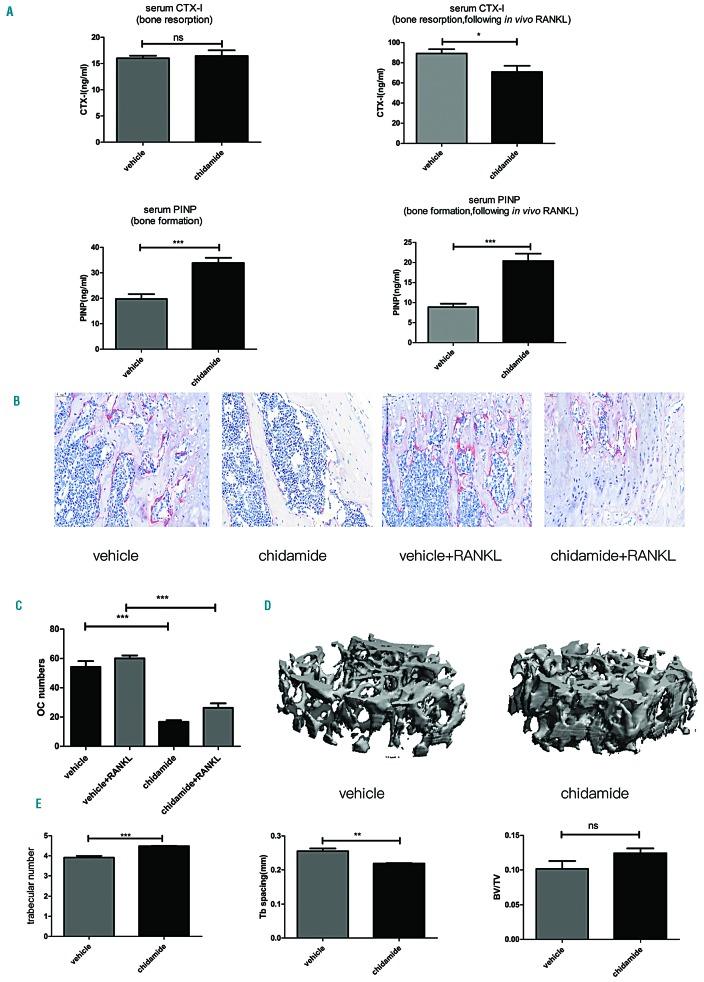
Histone deacetylases are promising therapeutic targets in hematological malignancies. In the work herein, we investigated the effect of chidamide, a new subtype-selective histone deacetylase inhibitor that was independently produced in China, on multiple myeloma and its associated bone diseases using different models. The cytotoxicity of chidamide toward myeloma is due to its induction of cell apoptosis and cell cycle arrest by increasing the levels of caspase family proteins p21 and p27, among others. Furthermore, chidamide exhibited significant cytotoxicity against myeloma cells co-cultured with bone mesenchymal stromal cells and chidamide-pretreated osteoclasts. Importantly, chidamide suppressed osteoclast differentiation and resorption by dephosphorylating p-ERK, p-p38, p-AKT and p-JNK and inhibiting the expression of Cathepsin K, NFATc1 and c-fos. Finally, chidamide not only prevented tumor-associated bone loss in a disseminated murine model by partially decreasing the tumor burden but also prevented rapid receptor activator of nuclear factor κ-β ligand (RANKL)-induced bone loss in a non-tumor-bearing mouse model. Based on our results, chidamide exerted dual anti-myeloma and bone-protective effects and These findings strongly support the potential clinical use of this drug as a treatment for multiple myeloma in the near future.

摘要

组蛋白去乙酰化酶是血液恶性肿瘤有前途的治疗靶点。在本工作中,我们使用不同的模型研究了中国自主研发的新型亚型选择性组蛋白去乙酰化酶抑制剂西达本胺对多发性骨髓瘤及其相关骨病的影响。西达本胺对骨髓瘤的细胞毒性是由于其通过增加半胱天冬酶家族蛋白 p21 和 p27 等水平诱导细胞凋亡和细胞周期停滞所致。此外,西达本胺对与骨髓间充质基质细胞共培养的骨髓瘤细胞和西达本胺预处理的破骨细胞具有显著的细胞毒性。重要的是,西达本胺通过去磷酸化 p-ERK、p-p38、p-AKT 和 p-JNK 以及抑制组织蛋白酶 K、NFATc1 和 c-fos 的表达来抑制破骨细胞分化和吸收。最后,西达本胺不仅通过部分降低肿瘤负担在播散性小鼠模型中预防与肿瘤相关的骨丢失,而且在非肿瘤小鼠模型中预防快速核因子 κ-β 配体受体激活剂 (RANKL) 诱导的骨丢失。基于我们的结果,西达本胺发挥了双重抗骨髓瘤和骨保护作用。这些发现强烈支持该药物在不久的将来作为多发性骨髓瘤治疗药物的临床应用潜力。

https://cdn.ncbi.nlm.nih.gov/pmc/blobs/37cb/6068041/8f82e1bae2ae/1031369.fig1.jpg

文献AI研究员

20分钟写一篇综述,助力文献阅读效率提升50倍。

立即体验

用中文搜PubMed

大模型驱动的PubMed中文搜索引擎

马上搜索

文档翻译

学术文献翻译模型,支持多种主流文档格式。

立即体验