Suppr超能文献

FoxM1 依赖性 RAD51 和 BRCA2 信号通路保护特发性肺纤维化成纤维细胞免受辐射诱导的细胞死亡。

FoxM1-dependent RAD51 and BRCA2 signaling protects idiopathic pulmonary fibrosis fibroblasts from radiation-induced cell death.

机构信息

Division of Pulmonary, Allergy, Critical Care, and Sleep Medicine, Department of Medicine, University of Minnesota, 420 Delaware SE, Minneapolis, MN, 55455, USA.

Department of Veterinary Clinical Sciences, College of Veterinary Medicine & Masonic Cancer Center, University of Minnesota, St. Paul, MN, 55108, USA.

出版信息

Cell Death Dis. 2018 May 22;9(6):584. doi: 10.1038/s41419-018-0652-4.

Abstract

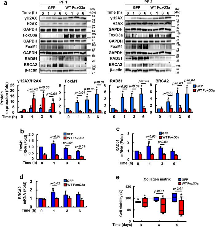
Radiation therapy is critical for the control of many tumors and lung is an important dose-limiting organ that impacts radiation dose prescribed to avoid irreversible pulmonary fibrosis in cancer survivors. Idiopathic pulmonary fibrosis (IPF) is a chronic, irreversible lung disease caused by aberrantly activated lung (myo)fibroblasts. The presence of pro-fibrotic, apoptosis-resistant fibroblasts in IPF promotes progressive fibrosis and may have a role in other diseases, if these resistant cells are selected for as a consequence of treatment. However, the pathological response of IPF fibroblasts to radiation compared to non-IPF lung fibroblasts is not known. To address this, we examined fibroblast viability following radiation in lung fibroblasts from IPF and non-IPF patients and the underlying mechanism that protects IPF fibroblasts from radiation-induced death. IPF fibroblasts are significantly more resistant to apoptosis compared to non-IPF lung fibroblasts, suggesting that resistance to radiation-induced cell death is a predominant mechanism leading to lung fibrosis. Analysis of γH2AX induction demonstrated that radiation-induced DNA damage is reduced in IPF fibroblasts and correlates to the activation of the transcription factor forkhead box M1 (FoxM1) and subsequent upregulation of DNA repair proteins RAD51 and BRCA2. FoxM1 activation occurs secondary to FoxO3a suppression in IPF fibroblasts while restoration of FoxO3a function sensitizes IPF fibroblasts to radiation-induced cell death and downregulates FoxM1, RAD51, and BRCA2. Our findings support that increased FoxO3a/FoxM1-dependent DNA repair may be integral to the preservation of death-resistant fibrotic fibroblasts after radiation and that selective targeting of radioresistant fibroblasts may mitigate fibrosis.

摘要

放射治疗对于许多肿瘤的控制至关重要,肺是一个重要的剂量限制器官,会影响为避免癌症幸存者发生不可逆性肺纤维化而规定的放射剂量。特发性肺纤维化(IPF)是一种由异常激活的肺(肌)成纤维细胞引起的慢性、不可逆的肺部疾病。IPF 中存在促纤维化、抗凋亡的成纤维细胞,可促进进行性纤维化,并且如果这些抵抗细胞由于治疗而被选择,则可能在其他疾病中起作用。然而,与非 IPF 肺成纤维细胞相比,IPF 成纤维细胞对放射的病理反应尚不清楚。为了解决这个问题,我们研究了来自 IPF 和非 IPF 患者的肺成纤维细胞在接受放射后的成纤维细胞活力,以及保护 IPF 成纤维细胞免受放射诱导性死亡的潜在机制。与非 IPF 肺成纤维细胞相比,IPF 成纤维细胞对细胞凋亡的抵抗明显更强,这表明抵抗放射诱导的细胞死亡是导致肺纤维化的主要机制。γH2AX 诱导分析表明,IPF 成纤维细胞中的放射诱导 DNA 损伤减少,与转录因子叉头框 M1(FoxM1)的激活以及随后的 DNA 修复蛋白 RAD51 和 BRCA2 的上调相关。FoxM1 的激活发生在 IPF 成纤维细胞中 FoxO3a 抑制之后,而 FoxO3a 功能的恢复则使 IPF 成纤维细胞对放射诱导的细胞死亡敏感,并下调 FoxM1、RAD51 和 BRCA2。我们的研究结果支持增加的 FoxO3a/FoxM1 依赖性 DNA 修复可能是放射后保存死亡抵抗性纤维化成纤维细胞所必需的,并且选择性靶向放射抵抗性成纤维细胞可能减轻纤维化。

https://cdn.ncbi.nlm.nih.gov/pmc/blobs/c19b/5964221/7975463641ce/41419_2018_652_Fig1_HTML.jpg

文献AI研究员

20分钟写一篇综述,助力文献阅读效率提升50倍。

立即体验

用中文搜PubMed

大模型驱动的PubMed中文搜索引擎

马上搜索

文档翻译

学术文献翻译模型,支持多种主流文档格式。

立即体验