Suppr超能文献

miR-29c 通过负向调控 PI3K/Akt 通路降低非小细胞肺癌细胞对顺铂的耐药性。

MiR-29c reduces the cisplatin resistance of non-small cell lung cancer cells by negatively regulating the PI3K/Akt pathway.

机构信息

Department of Thoracic Surgery, Shandong Cancer Hospital affiliated to Shandong University, Shandong Academy of Medical Sciences, Jinan, China.

Department of Oncology, the First Affiliated Hospital of Dalian Medical University, Dalian, Liaoning Province, Dalian Shi, China.

出版信息

Sci Rep. 2018 May 22;8(1):8007. doi: 10.1038/s41598-018-26381-w.

Abstract

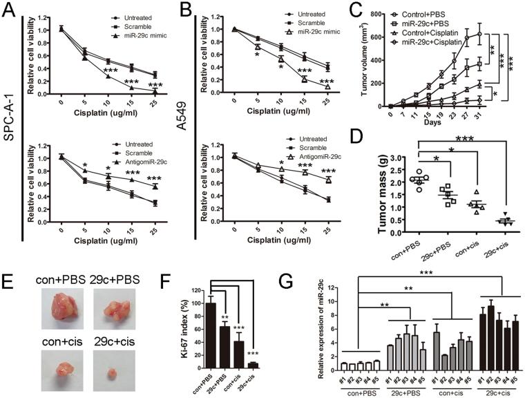
In previous studies, miR-29s showed tumor suppressor properties against lung cancer, which improved the survival of patients upon the administration of chemotherapy via an unknown mechanism. Here, we investigated the regulatory effects of miR-29s on the cisplatin resistance of NSCLC cells. The expression of miR-29s was assessed in 130 clinical patients and in cisplatin-treated NSCLS cell lines. MiR-29c expression was decreased in 77% of NSCLC patients. Cisplatin treatment increased the expression of miR-29c and decreased the expression of its oncogenic target AKT2 in NSCLC cell lines. A Kaplan-Meier survival analysis indicated that higher miR-29c levels led to a longer disease-free survival. In particular, patients who experienced cancer recurrences after cisplatin chemotherapy exhibited a lower level of miR-29c expression, suggesting that miR-29c activation may contribute to the chemotherapeutic efficiency of cisplatin. The enforced expression of miR-29c enhanced the cisplatin sensitivity of NSCLC cells, while the knocking down of miR-29c led to cisplatin resistance. MiR-29c amplified the therapeutic effects of cisplatin in vivo. Rescue experiments suggested that miR-29c regulates the cisplatin resistance of NSCLS cells by negatively regulating the PI3K/Akt pathway. Overall, our results demonstrated that miR-29c enhances the sensitivity of NSCLC cells to cisplatin by targeting the PI3K/Akt pathway.

摘要

在之前的研究中,miR-29s 表现出对肺癌的肿瘤抑制特性,通过未知机制提高了化疗患者的生存率。在这里,我们研究了 miR-29s 对非小细胞肺癌(NSCLC)细胞顺铂耐药性的调节作用。在 130 名临床患者和接受顺铂治疗的 NSCLC 细胞系中评估了 miR-29s 的表达。miR-29c 在 77%的 NSCLC 患者中表达降低。顺铂处理增加了 miR-29c 的表达,并降低了 NSCLC 细胞系中其致癌靶标 AKT2 的表达。Kaplan-Meier 生存分析表明,miR-29c 水平较高与无病生存期较长相关。特别是,在接受顺铂化疗后癌症复发的患者中,miR-29c 的表达水平较低,表明 miR-29c 的激活可能有助于顺铂的化疗效果。miR-29c 的强制表达增强了 NSCLC 细胞对顺铂的敏感性,而 miR-29c 的敲低则导致顺铂耐药。miR-29c 在体内放大了顺铂的治疗效果。挽救实验表明,miR-29c 通过负调控 PI3K/Akt 通路来调节 NSCLS 细胞的顺铂耐药性。总的来说,我们的研究结果表明,miR-29c 通过靶向 PI3K/Akt 通路增强 NSCLC 细胞对顺铂的敏感性。

https://cdn.ncbi.nlm.nih.gov/pmc/blobs/881a/5964122/b403cb3d5faf/41598_2018_26381_Fig1_HTML.jpg

文献AI研究员

20分钟写一篇综述,助力文献阅读效率提升50倍。

立即体验

用中文搜PubMed

大模型驱动的PubMed中文搜索引擎

马上搜索

文档翻译

学术文献翻译模型,支持多种主流文档格式。

立即体验