Suppr超能文献

人类乳腺癌中的肿瘤相关巨噬细胞产生新的单核细胞吸引和促血管生成因子YKL-39,这表明新辅助化疗后转移增加。

Tumor-associated macrophages in human breast cancer produce new monocyte attracting and pro-angiogenic factor YKL-39 indicative for increased metastasis after neoadjuvant chemotherapy.

作者信息

Liu Tengfei, Larionova Irina, Litviakov Nikolay, Riabov Vladimir, Zavyalova Marina, Tsyganov Matvey, Buldakov Mikhail, Song Bin, Moganti Kondaiah, Kazantseva Polina, Slonimskaya Elena, Kremmer Elisabeth, Flatley Andrew, Klüter Harald, Cherdyntseva Nadezhda, Kzhyshkowska Julia

机构信息

Department of Innate Immunity and Tolerance, University of Heidelberg, Medical Faculty Mannheim, Institute of Transfusion Medicine and Immunology, Mannheim, Germany.

Laboratory for Translational Cellular and Molecular Biomedicine, Tomsk State University, Tomsk, Russia.

出版信息

Oncoimmunology. 2018 Mar 13;7(6):e1436922. doi: 10.1080/2162402X.2018.1436922. eCollection 2018.

Abstract

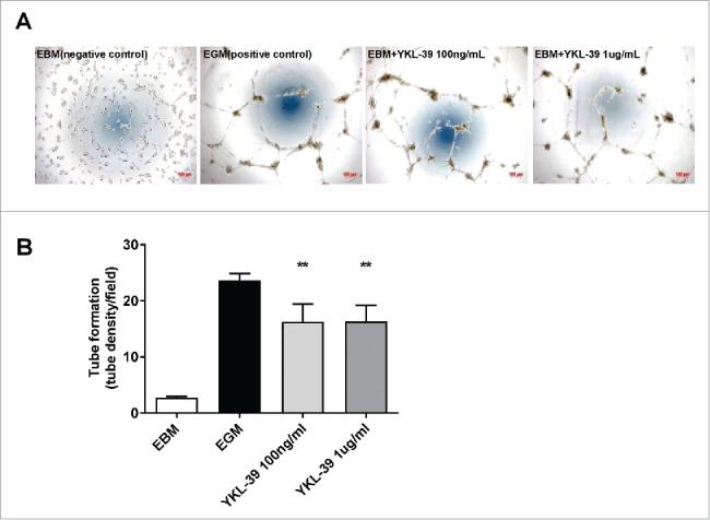
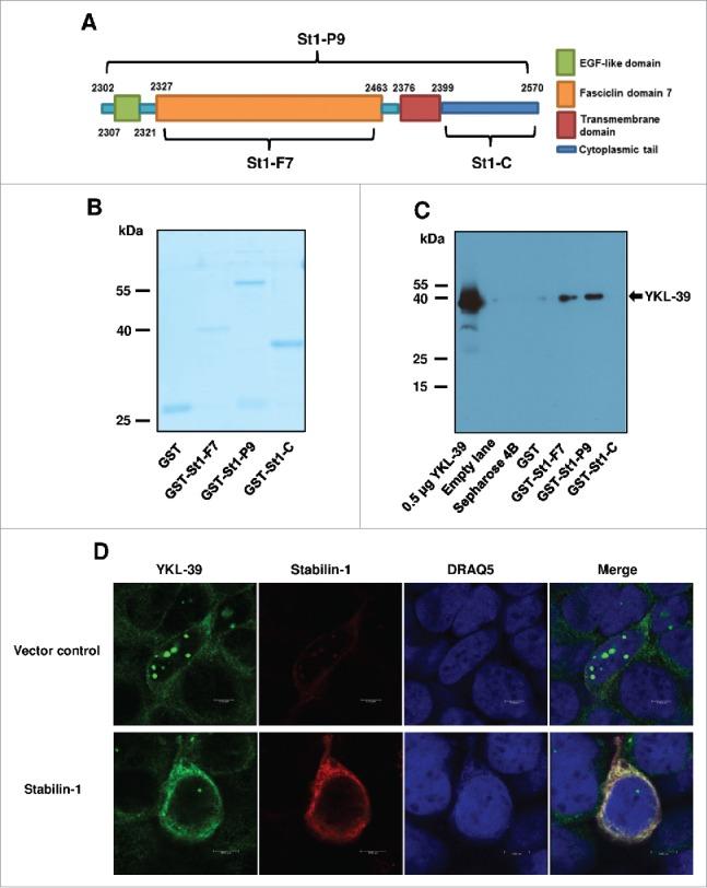
In breast cancer, the tumor microenvironment plays a critical role in the tumor progression and responses to therapy. Tumor-associated macrophages (TAMs) are major innate immune cells in tumor microenvironment that regulate intratumoral immunity and angiogenesis by secretion of cytokines, growth factors as well as chitinase-like proteins (CLPs), that combine properties of cytokines and growth factors. YKL-39 is a chitinase-like protein found in human and absent in rodents, and its expression in TAMs and role in breast cancer progression was not studied to date. Here for the first time we demonstrate that YKL-39 is expressed on TAMs, predominantly positive for stabilin-1, but not by malignant cells or other stromal cells in human breast cancer. TGF-beta in combination with IL-4, but not IL-4 alone was responsible of the stimulation of the production of YKL-39 in human primary macrophages. Mechanistically, stabilin-1 directly interacted with YKL-39 and acted as sorting receptor for targeting YKL-39 into the secretory pathway. Functionally, purified YKL-39 acted as a strong chemotactic factor for primary human monocytes, and induced angiogenesis in vitro. Elevated levels of YKL-39 expression in tumors after neoadjuvant chemotherapy (NAC) were predictive for increased risk of distant metastasis and for poor response to NAC in patients with nonspecific invasive breast carcinoma. Our findings suggest YKL-39 as a novel therapeutic target, and blocking of its activity can be combined with NAC in order to reduce the risk of metastasis in breast cancer patients.

摘要

在乳腺癌中,肿瘤微环境在肿瘤进展和对治疗的反应中起着关键作用。肿瘤相关巨噬细胞(TAM)是肿瘤微环境中的主要固有免疫细胞,通过分泌细胞因子、生长因子以及具有细胞因子和生长因子特性的几丁质酶样蛋白(CLP)来调节肿瘤内免疫和血管生成。YKL-39是一种在人类中发现而在啮齿动物中不存在的几丁质酶样蛋白,其在TAM中的表达及其在乳腺癌进展中的作用迄今尚未得到研究。在此,我们首次证明YKL-39在TAM上表达,主要对稳定素-1呈阳性,但在人类乳腺癌的恶性细胞或其他基质细胞中不表达。转化生长因子-β(TGF-β)与白细胞介素-4(IL-4)联合,但单独的IL-4不能刺激人原代巨噬细胞产生YKL-39。从机制上讲,稳定素-1直接与YKL-39相互作用,并作为分选受体将YKL-39靶向进入分泌途径。在功能上,纯化的YKL-39对人原代单核细胞是一种强大的趋化因子,并在体外诱导血管生成。新辅助化疗(NAC)后肿瘤中YKL-39表达水平升高预示着非特殊浸润性乳腺癌患者远处转移风险增加以及对NAC反应不佳。我们的研究结果表明YKL-39是一个新的治疗靶点,阻断其活性可与NAC联合使用,以降低乳腺癌患者的转移风险。

https://cdn.ncbi.nlm.nih.gov/pmc/blobs/844b/5980380/c8b481ce9958/koni-07-06-1436922-g001.jpg

文献AI研究员

20分钟写一篇综述,助力文献阅读效率提升50倍。

立即体验

用中文搜PubMed

大模型驱动的PubMed中文搜索引擎

马上搜索

文档翻译

学术文献翻译模型,支持多种主流文档格式。

立即体验