Suppr超能文献

CDK2 通过抑制胃癌中的 SIRT5 来正向调节有氧糖酵解。

CDK2 positively regulates aerobic glycolysis by suppressing SIRT5 in gastric cancer.

机构信息

Department of Surgery, The First Affiliated Hospital of Guangxi Medical University, Nanning, China.

Department of Surgery, People's Hospital of Guangxi Zhuang Autonomous Region, Nanning, China.

出版信息

Cancer Sci. 2018 Aug;109(8):2590-2598. doi: 10.1111/cas.13691. Epub 2018 Jul 10.

Abstract

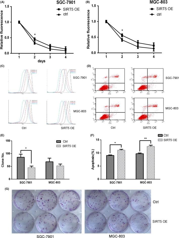
Although significant progress has been made in the diagnosis and treatment of gastric cancer, the overall survival rate of the disease remains unchanged at approximately 20%-25%. Thus, there is an urgent need for a better understanding of the molecular biology aspects of the disease in the hope of discovering novel diagnosis and treatment strategies. Recent years have witnessed decisive roles of aberrant cancer cell metabolism in the maintenance of malignant hallmarks of cancers, and cancer cell metabolism has been regarded as a novel target for the treatment of cancer. CDK2, a cell cycle-dependent kinase that usually regulates cell cycle progression and the DNA damage response, is reported to be upregulated in many cancers. However, little is known about its role in cancer cell metabolism. In the present study, we showed that silencing CDK2 inhibited the aerobic glycolytic capacity of gastric cancer cell lines. Mechanism explorations showed that silencing CDK2 increased expression of the SIRT5 tumor suppressor. In addition, the physiological roles of SIRT5 in the regulation of proliferation and glycolysis were studied in gastric cancer cells. Taken together, the present study uncovered novel roles of the CDK2/SIRT5 axis in gastric cancer and suggests future studies concerning gastric cancer cell metabolism.

摘要

尽管在胃癌的诊断和治疗方面已经取得了重大进展,但该病的总体存活率仍保持在约 20%-25%不变。因此,迫切需要更好地了解疾病的分子生物学方面,以期发现新的诊断和治疗策略。近年来,癌细胞代谢异常在维持癌症恶性特征方面发挥了决定性作用,癌细胞代谢已被视为癌症治疗的新靶点。CDK2 是一种细胞周期依赖性激酶,通常调节细胞周期进程和 DNA 损伤反应,据报道在许多癌症中上调。然而,其在癌细胞代谢中的作用知之甚少。在本研究中,我们表明沉默 CDK2 抑制了胃癌细胞系的有氧糖酵解能力。机制探索表明,沉默 CDK2 增加了 SIRT5 肿瘤抑制因子的表达。此外,还研究了 SIRT5 在胃癌细胞增殖和糖酵解调节中的生理作用。总之,本研究揭示了 CDK2/SIRT5 轴在胃癌中的新作用,并提示未来研究胃癌细胞代谢。

https://cdn.ncbi.nlm.nih.gov/pmc/blobs/5b7d/6113437/cdc3435b7606/CAS-109-2590-g001.jpg

文献AI研究员

20分钟写一篇综述,助力文献阅读效率提升50倍。

立即体验

用中文搜PubMed

大模型驱动的PubMed中文搜索引擎

马上搜索

文档翻译

学术文献翻译模型,支持多种主流文档格式。

立即体验