Suppr超能文献

c-Abl 抑制剂盐酸罗替尼在帕金森病小鼠模型中具有神经保护作用。

The c-Abl inhibitor, Radotinib HCl, is neuroprotective in a preclinical Parkinson's disease mouse model.

机构信息

Neuroregeneration and Stem Cell Programs, Institute for Cell Engineering, Johns Hopkins University School of Medicine, Baltimore, MD 21205, USA.

Department of Neurology, Johns Hopkins University School of Medicine, Baltimore, MD 21205, USA.

出版信息

Hum Mol Genet. 2018 Jul 1;27(13):2344-2356. doi: 10.1093/hmg/ddy143.

Abstract

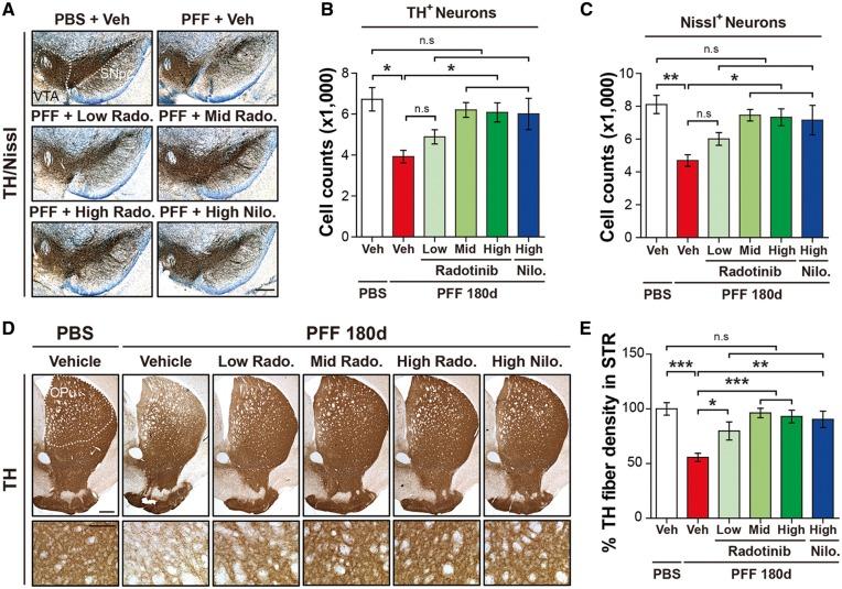
Accumulating evidence suggests that the non-receptor tyrosine kinase c-Abl plays an important role in the progression of Parkinson's disease (PD) and c-Abl inhibition could be neuroprotective in PD and related α-synucleinopathies. Nilotinib, a c-Abl inhibitor, has shown improved motor and cognitive symptoms in PD patients. However, issues concerning blood-brain barrier (BBB) penetration, lack of selectivity and safety still remain. Radotinib HCl is a selective Bcr-Abl kinase inhibitor that not only effectively access the brain, but also exhibits greater pharmacokinetic properties and safety profiles compared to Nilotinib and other c-Abl inhibitors. Here, we show the neuroprotective efficacy of Radotinib HCl, a brain penetrant c-Abl inhibitor, in a pre-clinical model of PD. Importantly, in vitro studies demonstrate that the treatment of Radotinib HCl protects the α-synuclein preformed fibrils (PFF)-induced neuronal toxicity, reduces the α-synuclein PFF-induced Lewy bodies (LB)/Lewy neurites (LN)-like pathology and inhibits the α-synuclein PFF-induced c-Abl activation in primary cortical neurons. Furthermore, administration of Radotinib HCl inhibits c-Abl activation and prevents dopaminergic neuron loss, neuroinflammation and behavioral deficits following α-synuclein PFF-induced toxicity in vivo. Taken together, our findings indicate that Radotinib HCl has beneficial neuroprotective effects in PD and provides an evidence that selective and brain permeable c-Abl inhibitors can be potential therapeutic agents for the treatment of PD and related α-synucleinopathies.

摘要

越来越多的证据表明,非受体酪氨酸激酶 c-Abl 在帕金森病(PD)的进展中发挥重要作用,c-Abl 抑制可能对 PD 和相关的α-突触核蛋白病具有神经保护作用。c-Abl 抑制剂尼罗替尼已显示出可改善 PD 患者的运动和认知症状。然而,仍存在血脑屏障(BBB)穿透、缺乏选择性和安全性等问题。盐酸拉多替尼是一种选择性 Bcr-Abl 激酶抑制剂,不仅能有效地进入大脑,而且与尼罗替尼和其他 c-Abl 抑制剂相比,还具有更好的药代动力学特性和安全性。在这里,我们展示了一种穿透大脑的 c-Abl 抑制剂盐酸拉多替尼在 PD 临床前模型中的神经保护功效。重要的是,体外研究表明,盐酸拉多替尼的治疗可保护α-突触核蛋白预形成纤维(PFF)诱导的神经元毒性,减少α-突触核蛋白 PFF 诱导的路易体(LB)/路易神经突(LN)样病理学,并抑制原代皮质神经元中α-突触核蛋白 PFF 诱导的 c-Abl 激活。此外,盐酸拉多替尼的给药可抑制 c-Abl 激活,并防止α-突触核蛋白 PFF 诱导的毒性体内后多巴胺能神经元丢失、神经炎症和行为缺陷。总之,我们的研究结果表明,盐酸拉多替尼对 PD 具有有益的神经保护作用,并提供了证据表明选择性和可穿透大脑的 c-Abl 抑制剂可能是治疗 PD 和相关α-突触核蛋白病的潜在治疗药物。

https://cdn.ncbi.nlm.nih.gov/pmc/blobs/7116/6005030/40868a605107/ddy143f1.jpg

文献AI研究员

20分钟写一篇综述,助力文献阅读效率提升50倍。

立即体验

用中文搜PubMed

大模型驱动的PubMed中文搜索引擎

马上搜索

文档翻译

学术文献翻译模型,支持多种主流文档格式。

立即体验