Suppr超能文献

在小鼠慢性缩窄性损伤模型中,通过瞬时表达肝细胞生长因子实现对神经病理性疼痛的有效控制。

Effective control of neuropathic pain by transient expression of hepatocyte growth factor in a mouse chronic constriction injury model.

机构信息

School of Biological Sciences, Seoul National University, Seoul, Korea.

ViroMed, Seoul, South Korea.

出版信息

FASEB J. 2018 Sep;32(9):5119-5131. doi: 10.1096/fj.201800476R. Epub 2018 Apr 16.

Abstract

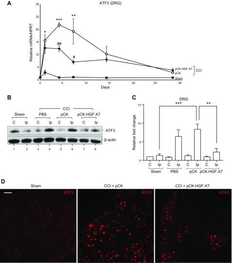
Hepatocyte growth factor (HGF) is a multifunctional protein that contains angiogenic and neurotrophic properties. In the current study, we investigated the analgesic effects of HGF by using a plasmid DNA that was designed to express 2 isoforms of human HGF-pCK-HGF-X7 (or VM202)-in a chronic constriction injury (CCI) -induced mouse neuropathic pain model. Intramuscular injection of pCK-HGF-X7 into proximal thigh muscle induced the expression of HGF in the muscle, sciatic nerve, and dorsal root ganglia (DRG). This gene transfer procedure significantly attenuated mechanical allodynia and thermal hyperalgesia after CCI. Injury-induced expression of activating transcription factor 3, calcium channel subunit α2δ1, and CSF1 in the ipsilateral DRG neurons was markedly down-regulated in the pCK-HGF-X7-treated group, which suggested that HGF might exert its analgesic effects by inhibiting pain-mediating genes in the sensory neurons. In addition, suppressed CSF1 expression in DRG neurons by pCK-HGF-X7 treatment was accompanied by a noticeable suppression of the nerve injury-induced glial cell activation in the spinal cord dorsal horn. Taken together, our data show that pCK-HGF-X7 attenuates nerve injury-induced neuropathic pain by inhibiting pain-related factors in DRG neurons and subsequent spinal cord glial activation, which suggests its therapeutic efficacy in the treatment of neuropathic pain.-Nho, B., Lee, J., Lee, J., Ko, K. R., Lee, S. J., Kim, S. Effective control of neuropathic pain by transient expression of hepatocyte growth factor in a mouse chronic constriction injury model.

摘要

肝细胞生长因子 (HGF) 是一种多功能蛋白,具有血管生成和神经营养特性。在本研究中,我们使用设计用于表达两种人 HGF-pCK-HGF-X7(或 VM202)同工型的质粒 DNA 来研究 HGF 的镇痛作用,该质粒 DNA 在慢性缩窄性损伤 (CCI) 诱导的小鼠神经病理性疼痛模型中。将 pCK-HGF-X7 肌肉内注射到大腿近端肌肉中,可在肌肉、坐骨神经和背根神经节 (DRG) 中诱导 HGF 的表达。该基因转移程序可显著减轻 CCI 后的机械性痛觉过敏和热痛觉过敏。在 pCK-HGF-X7 处理组中,同侧 DRG 神经元中损伤诱导的激活转录因子 3、钙通道亚基 α2δ1 和 CSF1 的表达明显下调,这表明 HGF 可能通过抑制感觉神经元中的疼痛介导基因发挥其镇痛作用。此外,pCK-HGF-X7 处理可抑制 DRG 神经元中 CSF1 的表达,同时伴随脊髓背角中神经损伤诱导的胶质细胞激活明显抑制。综上所述,我们的数据表明,pCK-HGF-X7 通过抑制 DRG 神经元中的疼痛相关因子和随后的脊髓胶质细胞激活来减轻神经损伤引起的神经性疼痛,这表明其在治疗神经性疼痛方面具有治疗效果。-Nho, B., Lee, J., Lee, J., Ko, K. R., Lee, S. J., Kim, S. 用瞬时表达肝细胞生长因子在慢性缩窄性损伤模型中有效控制神经性疼痛。

https://cdn.ncbi.nlm.nih.gov/pmc/blobs/7f4e/6113864/6c8e58733e08/fj.201800476Rf1.jpg

文献AI研究员

20分钟写一篇综述,助力文献阅读效率提升50倍。

立即体验

用中文搜PubMed

大模型驱动的PubMed中文搜索引擎

马上搜索

文档翻译

学术文献翻译模型,支持多种主流文档格式。

立即体验