Suppr超能文献

提高管水母目(刺胞动物门)的系统发育分辨率及其对性状进化的影响。

Improved phylogenetic resolution within Siphonophora (Cnidaria) with implications for trait evolution.

机构信息

Department of Ecology and Evolutionary Biology, Brown University, Providence, RI 02912, USA.

Department of Ecology and Evolutionary Biology, Brown University, Providence, RI 02912, USA; Department of Molecular & Cellular Biology, University of California Davis, Davis, CA 95616, USA(2).

出版信息

Mol Phylogenet Evol. 2018 Oct;127:823-833. doi: 10.1016/j.ympev.2018.06.030. Epub 2018 Jun 22.

Abstract

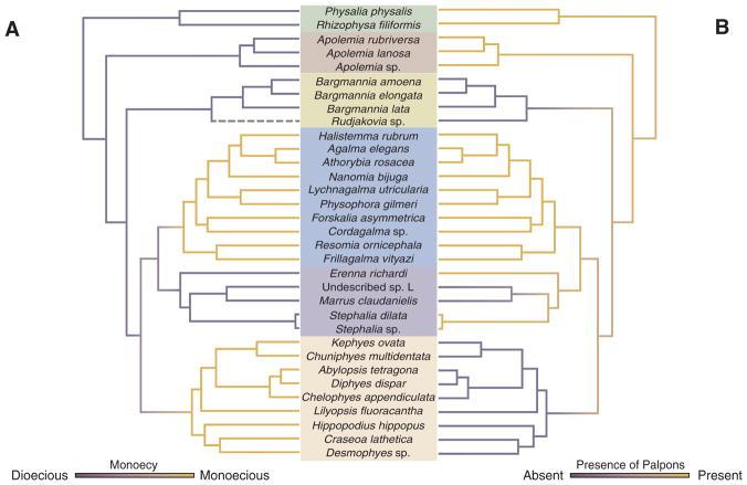
Siphonophores are a diverse group of hydrozoans (Cnidaria) that are found at most depths of the ocean - from the surface, like the familiar Portuguese man of war, to the deep sea. They play important roles in ocean ecosystems, and are among the most abundant gelatinous predators. A previous phylogenetic study based on two ribosomal RNA genes provided insight into the internal relationships between major siphonophore groups. There was, however, little support for many deep relationships within the clade Codonophora. Here, we present a new siphonophore phylogeny based on new transcriptome data from 29 siphonophore species analyzed in combination with 14 publicly available genomic and transcriptomic datasets. We use this new phylogeny to reconstruct several traits that are central to siphonophore biology, including sexual system (monoecy vs. dioecy), gain and loss of zooid types, life history traits, and habitat. The phylogenetic relationships in this study are largely consistent with the previous phylogeny, but we find strong support for new clades within Codonophora that were previously unresolved. These results have important implications for trait evolution within Siphonophora, including favoring the hypothesis that monoecy arose at least twice.

摘要

水螅虫是一种多样的水螅纲生物(刺胞动物门),存在于海洋的大多数深度——从表面,如熟悉的葡萄牙战舰,到深海。它们在海洋生态系统中扮演着重要的角色,是最丰富的凝胶状掠食者之一。先前基于两个核糖体 RNA 基因的系统发育研究深入了解了主要水螅虫群之间的内部关系。然而,对于 Codonophora 枝内部的许多深层关系几乎没有支持。在这里,我们提出了一个新的水螅虫系统发育,基于 29 种水螅虫物种的新转录组数据进行分析,并结合了 14 个公开的基因组和转录组数据集。我们使用这个新的系统发育来重建与水螅生物学密切相关的几个特征,包括性系统(雌雄同体与雌雄异体)、共生体类型的获得和丧失、生活史特征和栖息地。本研究中的系统发育关系与先前的系统发育基本一致,但我们发现 Codonophora 内部有新的支系得到了强有力的支持,而这些支系以前是未解决的。这些结果对水螅纲内的特征进化具有重要意义,包括支持雌雄同体至少出现过两次的假说。

https://cdn.ncbi.nlm.nih.gov/pmc/blobs/bd15/6064665/5ffbf5c4c13d/nihms979652f1.jpg

文献AI研究员

20分钟写一篇综述,助力文献阅读效率提升50倍。

立即体验

用中文搜PubMed

大模型驱动的PubMed中文搜索引擎

马上搜索

文档翻译

学术文献翻译模型,支持多种主流文档格式。

立即体验